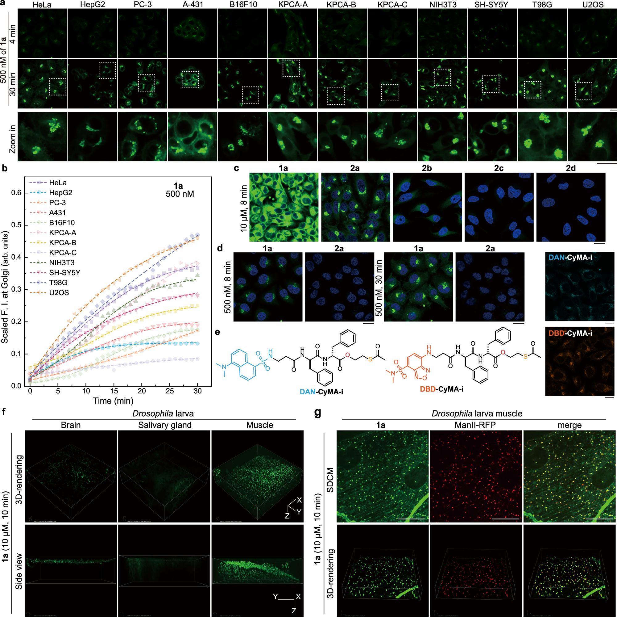
Fig. 3: CyMA-i as a universal Golgi probe in cellulo and in vivo.
From: Cycling molecular assemblies for Golgi imaging and disruption

a CLSM of various cell lines treated with 1a (500 nM, 4, 30 min). b Golgi fluorescence intensity in various cell lines treated with 1a (500 nM, 0–30 min) (n ≥ 6). c CLSM of HeLa cells treated with 1a, 2a, 2b, 2c, 2 d (10 μM, 8 min). d CLSM of HeLa cells treated with 1a, 2a (500 nM, 8, 30 min). e Molecular structures of DAN- and DBD-conjugated CyMA-i, with corresponding CLSM images of HeLa cells treated with DAN-CyMA-i (500 nM, 30 min) or DBD-CyMA-i (5 μM, 15 min). f 3D-rendering and side view of brain, salivary gland, and muscle of Drosophila larva treated with 1a (10 μM, 10 min). g Colocalization study of 1a with Golgi marker (C57-Gal4-driven UAS-ManII-RFP) in muscle cells of Drosophila larva treated with 1a (10 μM, 10 min). Scale bar = 20 μm. Data are mean ± s.d. (n-values as indicated in the panel). Statistical significance was determined by a two-tailed Student’s t test. Reproducibility and statistical details are provided in the Methods. Source data are provided as a Source Data file.