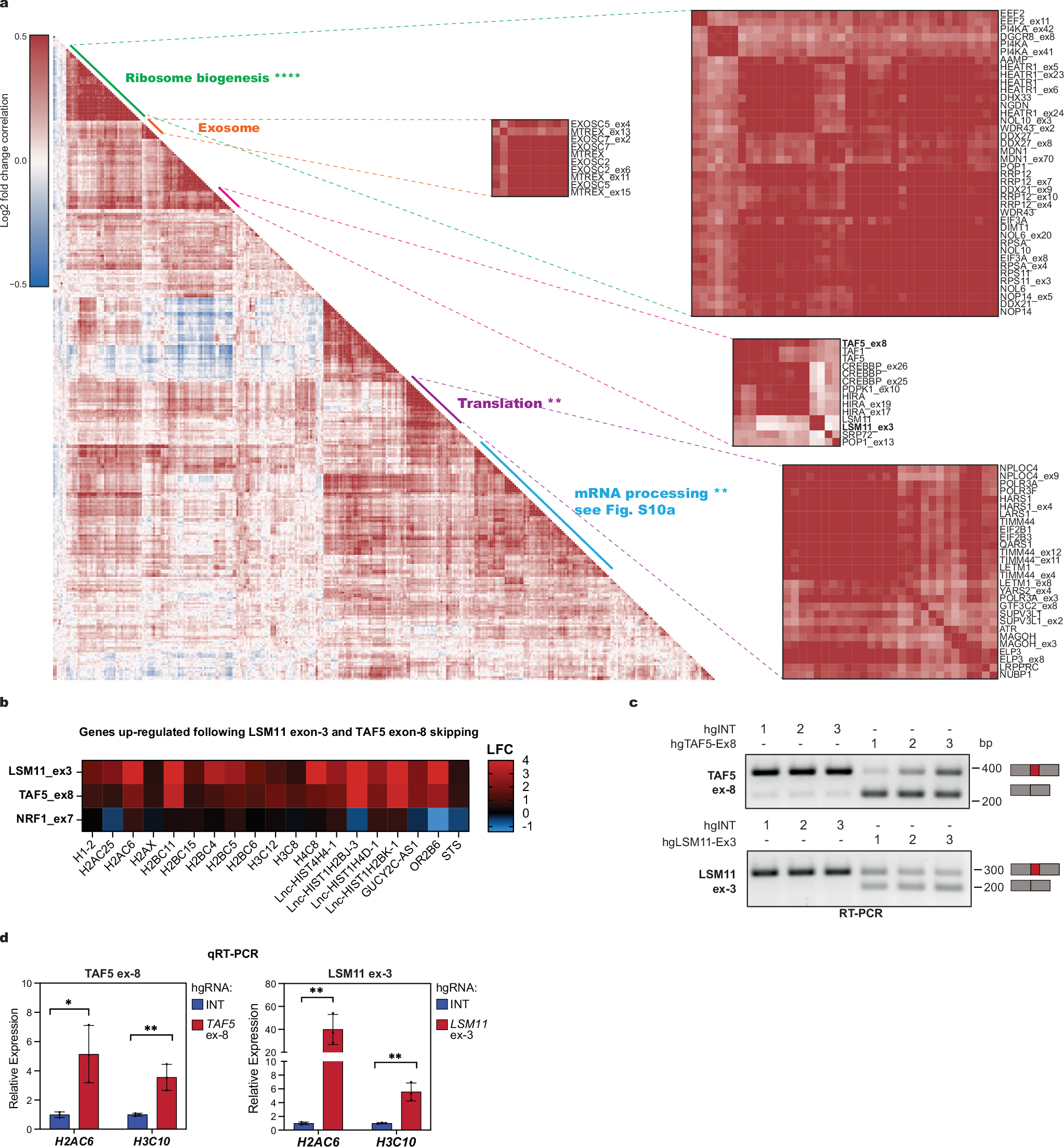
Fig. 3: scCHyMErA-Seq reveals correlated gene expression phenotypes linked to distinct molecular pathways from exon- and gene-level perturbations.

a Heatmap of pairwise correlations between log2 fold-change values of differentially expressed genes across gene knockout and exon deletion (_ex) perturbations identified by scCHyMErA-Seq. Distinct sub-clusters are annotated with Molecular Signatures Database (MSigDB) pathway terms. Adjusted p values for pathway enrichment are indicated; ****p < 0.0001, **p < 0.01; one-sided Fisher’s exact test corrected for multiple hypothesis (Benjamini–Hochberg adjusted). Representative genes from each subcluster are listed on the right. b Heatmap depicting gene expression changes in replication-dependent histones across the indicated perturbed exons. All the genes that are commonly upregulated following LSM11 exon-3 and TAF5 exon-8 deletions are shown. NRF1 exon-7 deletion serves as a control. c RT-PCR analysis of TAF5 exon-8 (top) and LSM11 exon-3 (bottom) inclusion in RNA from HAP1 cells transduced with three independent intergenic hgRNA control sequences or three independent hgRNA sequences targeting TAF5 exon-8 or LSM11 exon-3 for deletion. Constructs compatible with the scCHyMErA-Seq system were used for exon deletion. d qRT-PCR analysis of polyadenylated histone gene transcripts following deletion of TAF5 exon-8 or LSM11 exon-3 using the three independent intergenic hgRNA controls or exon-targeting hgRNAs shown in Fig. 3c. Data represent mean ± SD from three biological replicates; **p < 0.01, *p < 0.05, two-tailed unpaired t-test.