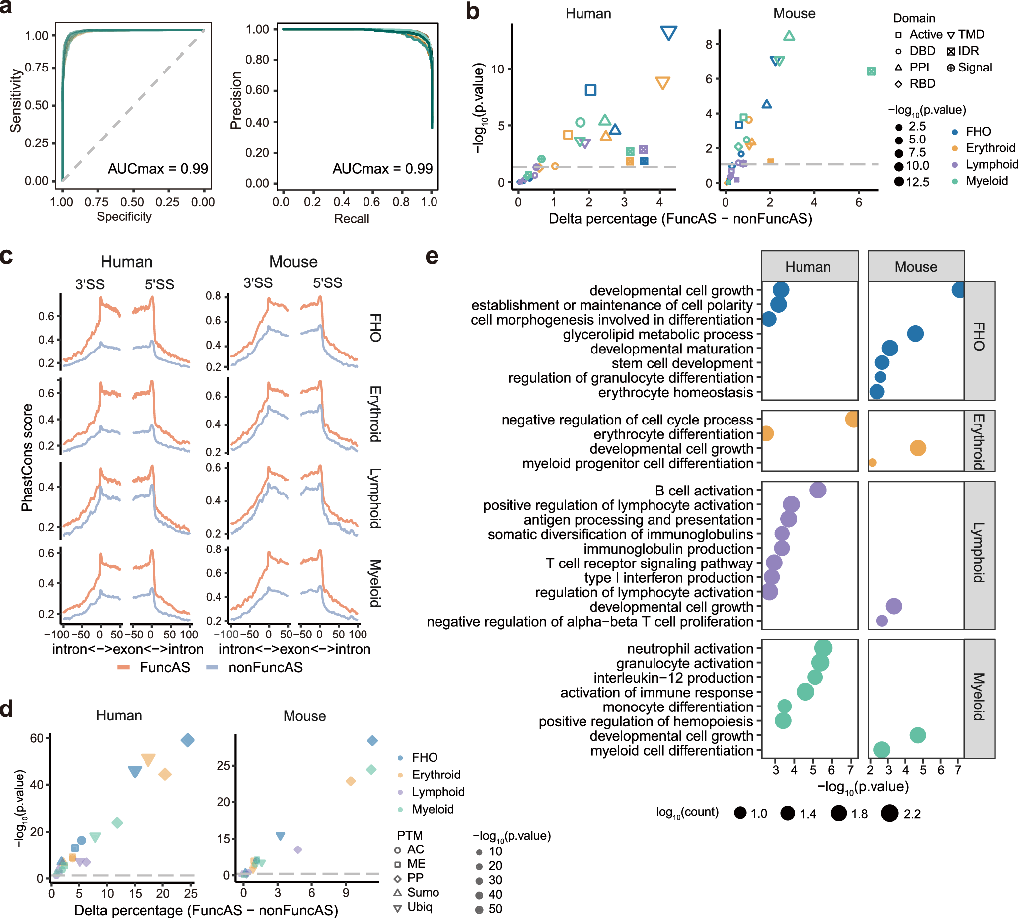
Fig. 2: Comparison analysis of functional and non-functional AS events.
From: The functional landscape of alternative splicing in hematopoietic lineage commitment

a Evaluation of FAScore prediction performance using Receiver Operating Characteristic (ROC, left) curve and precision-recall curve (PRC, right). The grey diagonal line represents random classifier performance. AUCmax: the maximum area under the curve value from 10-fold cross-validation. b Volcano plots illustrate significant protein domain differences between functional and non-functional annotated AS events in humans (Left) and mice (Right). The x axis shows percentage difference, while the y-axis displays -log10(p-value) from two-sided proportion tests. Colors denote distinct datasets, and point shapes indicate different protein domain types, including Active (Active site), DBD (DNA binding domain), PPI (Protein-protein interaction domain), RBD (RNA binding domain), TMDs (Transmembrane domains), IDR (Intrinsically disordered regions), and Signal (Signal peptide). The grey dashed line indicates statistical significance (p-value = 0.05). c Comparison of conservation scores (PhastCons) surrounding splice sites (3’SS and 5’SS) between functional and non-functional AS of annotated type in different lineages. The x axis shows position relative to splice sites (0), covering intronic (-100 bp) and exonic (+50 bp) regions. The y axis shows the average PhastCons scores for each site of functional and non-functional AS. d Volcano plot showing important post-translational modification (PTM) sites contained in the exonic region of annotated events in humans (Left) and mice (Right). The x axis shows the percentage difference of PTM sites between functional and non-functional AS, while the y axis presents -log10(p-value) from the two-sided proportion test. Colors represent distinct datasets, with point shapes indicating types of PTM sites, including AC (Acetylation), ME (Methylation), PP (Phosphorylation), SUMO (SUMOylation), and Ubiq (Ubiquitination). The grey dashed line indicates statistical significance (p-value = 0.05). e Bubble plot shows the GO pathways analysis of functional AS-harboring genes using cell lineage-specific background sets across FHO development and lineage differentiation (including erythroid, lymphoid, and myeloid) in human (Left) and mice (Right). The dot size indicates the gene count. Statistical significance was determined by a one-sided hypergeometric test followed by Benjamini-Hochberg correction. The x-axis represents the significance of enrichment (p value < 0.05, p.adjust < 0.1).