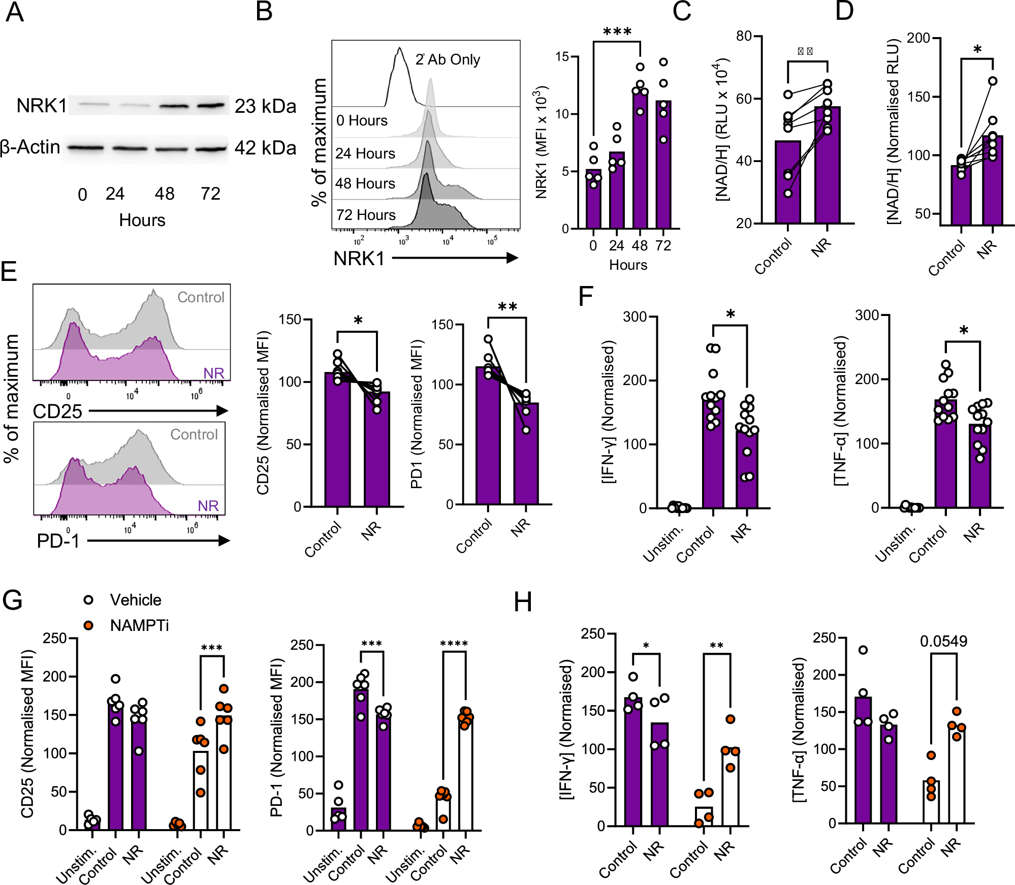
Fig. 1: NRK1 is upregulated in stimulated CD4+ T cells and NR suppresses their activation and function.

A,B Human CD4+ T cells were stimulated via CD3/CD28 for indicated time points and assessed for NRK1 protein abundance by (A) western blot and (B) flow cytometry (A, one representative experiment; B, representative histograms and summarised for n = 5 independent donors). C,D Human CD4+ T cells were stimulated via CD3/CD28 for 48 h ± 0.5 mM NR and assayed for total NAD/H abundance (summarised for n = 7 independent donors, C raw data as relative luminescence units (RLU), D normalised values). E–H Human CD4+ T cells were stimulated as in (C, D) or additionally in presence of 0.1 µM NAMPTi (FK866) where indicated and assessed for (E, G) CD25 and PD-1 expression by flow cytometry (representative histograms and summarised for (E) n = 7 independent donors, (G) n = 6 independent donors) and (F, H) IFN-γ and TNF-α secretion by ELISA (summarised for (F) n = 12 independent donors and (H) n = 4 independent donors). Where normalised, data are expressed as a percentage of the mean value across all samples analysed for each individual donor. p values were calculated by (B, F) two-sided repeated measures ANOVA or (G, H) two-way ANOVA with Holm-Sidak’s post-hoc test, and (C–E) two-sided paired t test *p < 0.05, **p < 0.01. B p = 0.0004, C p = 0.0044 D p = 0.0188 E p = 0.0104, p = 0.0015 F p = 0.0344, p = 0.0480 G p = 0.0010, p = 0.001 p < 0.0001, H p = 0.0252, p = 0.0046. Source data are provided as a Source Data file.