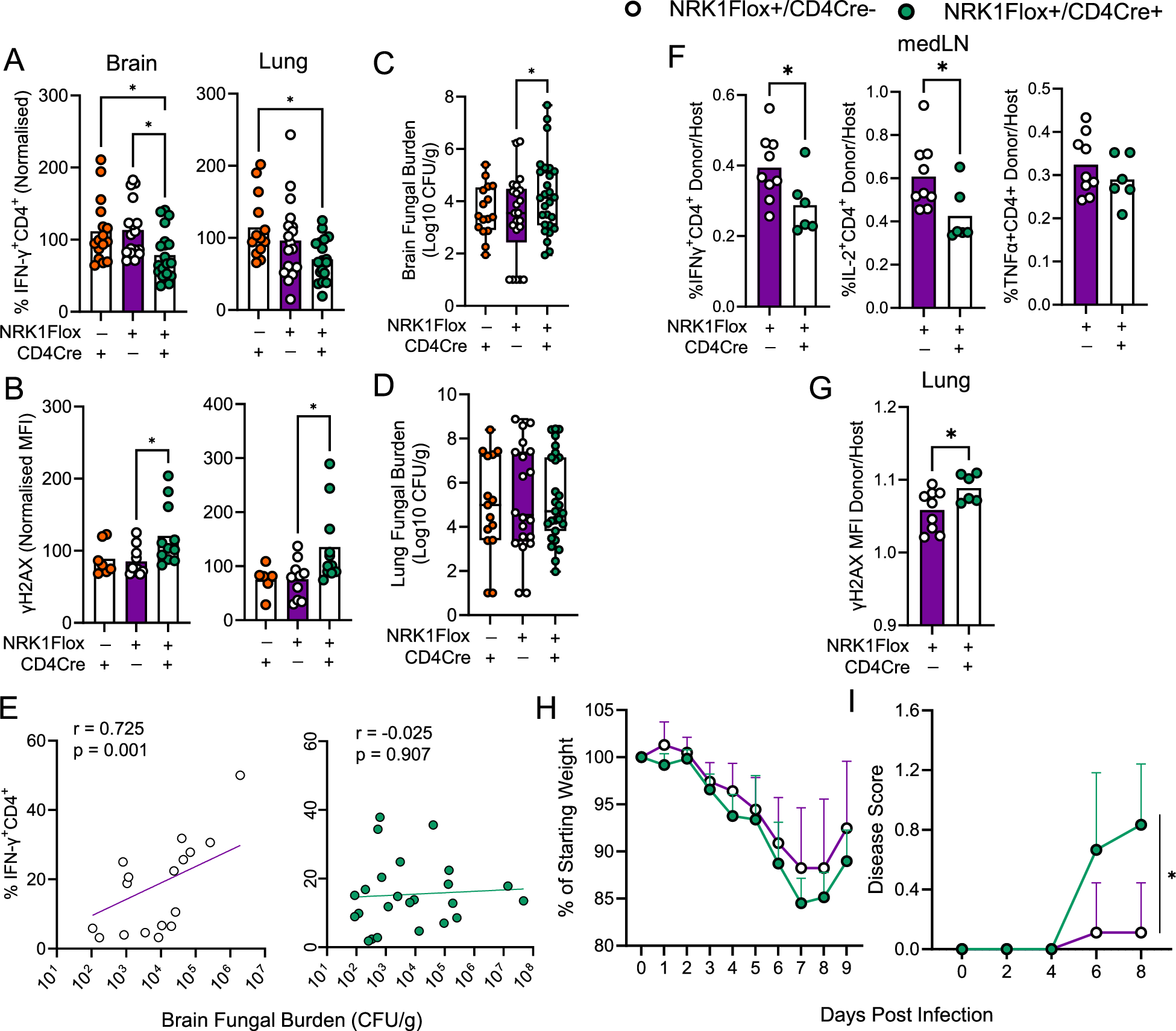
Fig. 8: NRK1 activity is required to maintain effector CD4+ T cell frequencies and control pathogen burden in vivo during infection.

A,E Cre-recombinase control mice (NRK1Flox-/CD4Cre + ), NRK1Flox + /CD4Cre+ or NRK1Flox + /CD4Cre-mice were infected intranasally with C. neoformans and indicated tissues analysed at day 14 for (A) frequency of IFN-γ+ CD4+ T cells and (B) DNA damage within CD4+ T cells (γH2AX abundance) by flow cytometry; (C) brain and (D) lung fungal burden and (E) correlation between brain fungal burden and frequency of IFN-γ+ CD4+ T cells, shown with illustrative line of non-linear fit and Spearman correlation data (summarised for A, E: n = 16 NRK1Flox-/CD4Cre+, n = 17 NRK1Flox+/CD4Cre− and n = 20 NRK1Flox+/CD4Cre+; B: n = 7 NRK1Flox-/CD4Cre+, n = 10 NRK1Flox+/CD4Cre− and n = 11 NRK1Flox+/CD4Cre+; C, D: n = 16 NRK1Flox-/CD4Cre+, n = 22 NRK1Flox+/CD4Cre− and n = 27 NRK1Flox+/CD4Cre+ animals), data are compiled from 5 independent experiments). F–I Murine bone marrow chimaera recipients of NRK1Flox+/CD4Cre− or NRK1Flox+/CD4Cre+ haematopoietic cells as indicated were infected intranasally with Influenza A and indicated tissues indicated at day 9 for (F) frequency of cytokine-expressing CD4+ T cells and (G) DNA damage within CD4+ T cells (γH2AX abundance) by flow cytometry (expressed as a ratio within donor (CD45.2)/host (CD45.1) cells). H, I Mice infected as in (F, G) were assessed daily during infection for (H) weight loss and (I) disease score. (F–I, n = 9 NRK1Flox+/CD4Cre−, n = 6 NRK1Flox+/CD4Cre+ animals). Where normalised, data are expressed as a percentage of the mean value across all samples analysed together for a batch of mice, of equivalent numbers of NRK1Flox+/CD4Cre+, NRK1Flox+/CD4Cre− and Cre− recombinase control mice. For box plots, line is at median, box extends from 25th to 75th percentile and whiskers are min to max. H, I Error bars show SD. p values were calculated by A–D two-sided repeated measures ANOVA and Holm-Sidak’s post-hoc test F, G two-sided unpaired t test, E spearman correlation and (H, I) two-sided two-way ANOVA and Holm-Sidak’s post-hoc test. *p < 0.05, **p < 0.01. A (Brain) p = 0.0254, p = 0.0267 (Lung p = 0.0212 B (Brain) p = 0.0469 (Lung) p = 0.0430, C p = 0.0392, F p = 0.0444, p = 0.0352 G p = 0.0392 I p = 0.0024. Source data are provided as a Source Data file.