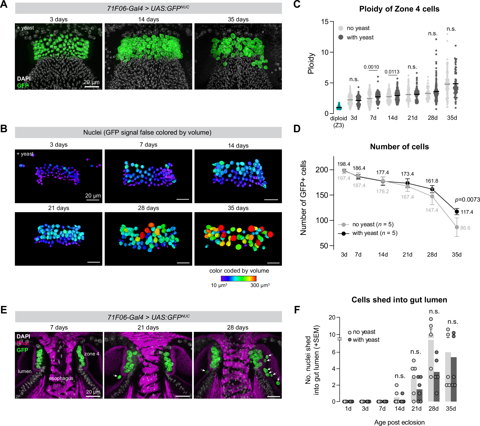
Fig. 6: Zone 4 ploidy increases over the fly lifespan, while cells are continually lost into the gut lumen during aging.

A Time-course of Zone 4 ploidy over the course of the lifespan of the fly. Nuclear-localized GFP was expressed in Zone 4 using 71F06-Gal4, and flies were provided with or without supplemental yeast powder. B Nuclei false-colored by volume. C Quantification of ploidy of Zone 4 nuclei, normalized to diploid cells nuclei from Zone 3 cells in the same images. Each dot represents a single nuclei, and lines indicate mean. Ploidy increases throughout the lifespan of a fly, and is signficantly higher in yeast-fed flies at the 7 and 14 day time points. Statistical tests are two-sided unpaired t-test, with Welch’s correction for unequal variance for the 7 and 28 day timepoints; “n.s.” = not significantly different. N = number of nuclei measured (no yeast, with yeast): diploid: 102, 3 d: 244, 217, 7 d: 206, 198, 14 d: 174, 228; 21 d: 176, 175; 28 d: 52, 168; 35 d: 108, 78. Repeated measurements were made on nuclei from N = 5 independent proventriculi, except for N = 6 for 14 day yeast sample and N = 2 for 28D no yeast sample. D The number of Zone 4 cells steadily decreases throughout between 3 days and 35 days post-eclosion, and decreases faster in the absence of yeast powder. Data are shown as mean ±± SEM. N = 5 independent proventriculi per datapoint. Statistical tests were two-sided unpaired t-tests. E GFP+ nuclei are consistently observed shed into the lumen adjacent to Zone 4 (F) Quantification of GFP+ cells observed in the lumen at each time point. Data are shown as mean ± SEM. N = 5 independent proventriculi per datapoint except N = 6 for 14 and 21 day samples, and for 3 days+ yeast sample. Statistical tests were unpaired t-tests. Source data are provided as a Source Data file.