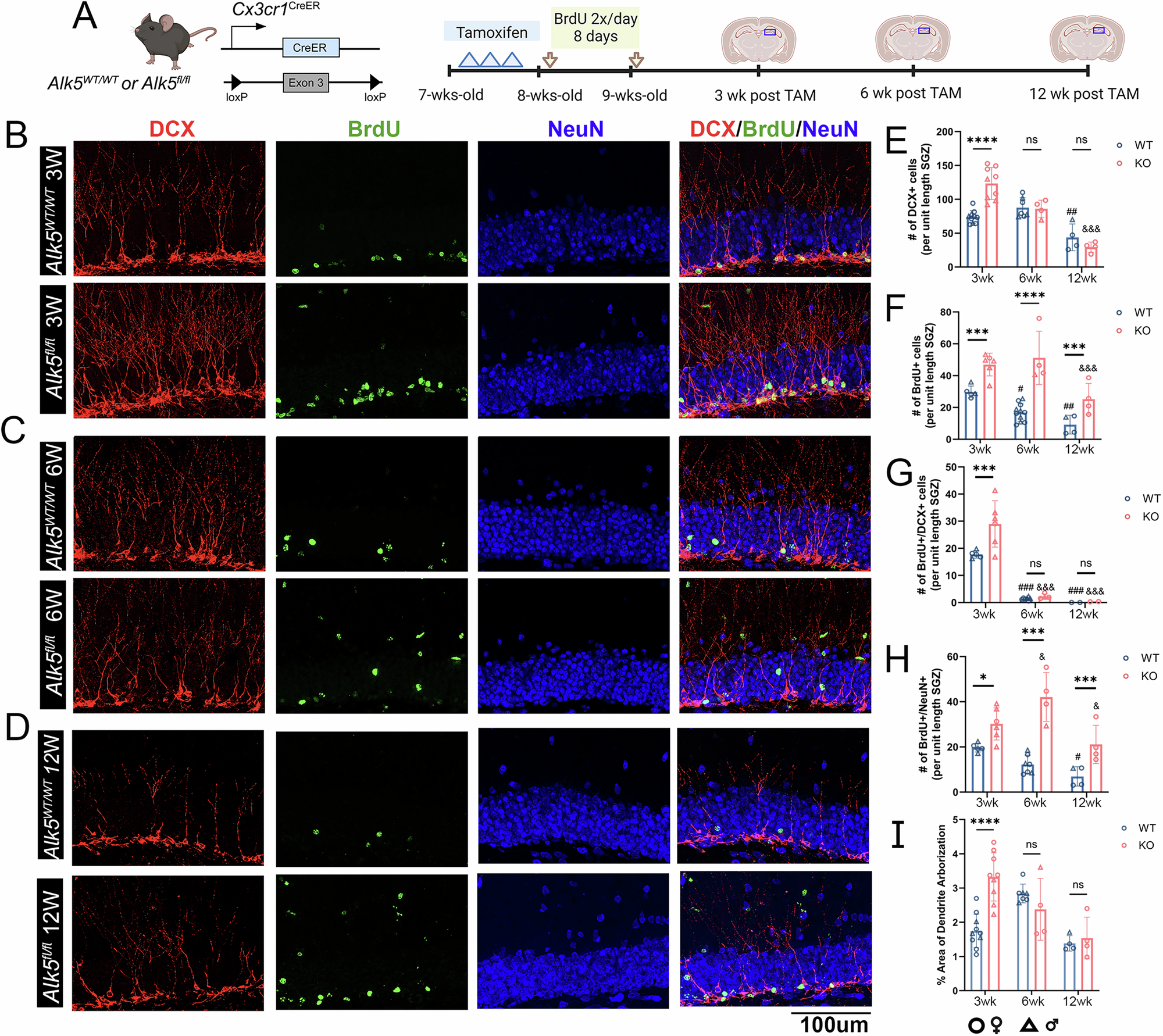
Fig. 2: Cx3cr1CreER -Alk5 iKO mice show an increase in a cohort of adult hippocampal neurogenesis.

A Mouse model and experimental timeline used to analyze SGZ adult neurogenesis at 3, 6, and 12 weeks post-tamoxifen. Representative images of the hippocampus in Cx3cr1CreER-ALK5wt/wt and Cx3cr1CreER-ALK5fl/fl mice at B 3 weeks, C 6 weeks, and D 12 weeks post tamoxifen showing staining for DCX (red), BrdU (green), and NeuN (blue). Quantification for the number of E DCX+ cells, F BrdU+ cells, G BrdU + /DCX+ cells, H BrdU + /NeuN+ cells, and I dendritic arborization of DCX+ cells at each time point. E WT n = 10, 7, 4 and KO n = 9, 4, 4; F WT n = 5, 11, 4 and KO n = 6, 4, 4; G WT n = 5, 7, 2 and KO n = 6, 4, 2; H WT n = 5, 7, 4 and KO n = 6, 4, 2; I WT n = 10, 7, 4 and KO n = 9, 4, 4. Each data point represents the average of a single animal (3-6 brain sections analyzed per mouse). The sex of each animal is represented by open circles (females) and open triangles (males). E (****p < 0.0001 (WT v KO 3wk),**p = 0.007 (WT 3wk v 12wk), ***p < 0.001 (KO 3wk v 12wk) and ns=not significant); F (***p = 0.002 (WT v KO 3wk), ****p < 0.0001 (WT v KO 6wk),***p = 0.009 (WT v KO 12wk), *p = 0.013 (WT 3wk v 6wk), **p = 0.002 (WT 3wk v 12wk), ***p < 0.001 (KO 3wk v 12wk)); G (***p < 0.001 for all comparisons and ns=not significant); H (*p = 0.012 (WT v KO 3wk), ***p < 0.001 (WT v KO 6wk), ***p = 0.005 (WT v KO 12wk), *p = 0.021 (WT 3wk v 12wk), *p = 0.017 (for KO 3wk v 6wk), *p = 0.038 (KO 3wk v 12wk)); I (****p < 0.0001 and ns=not significant). Two-way ANOVA test, two-sided, with Tukey post hoc pairwise comparison was used for statistical analysis in all panels. Mean ± SE. “*” for comparison between WT and KO, “#” indicates significance when compared to 3wk WT group, and “&” indicates significance when compared to 3wk KO group. Scale bar = 100 um. Panel A was created in BioRender. Luo, A. (2026) https://BioRender.com/88i2v5l. Source data are provided as a source data file.