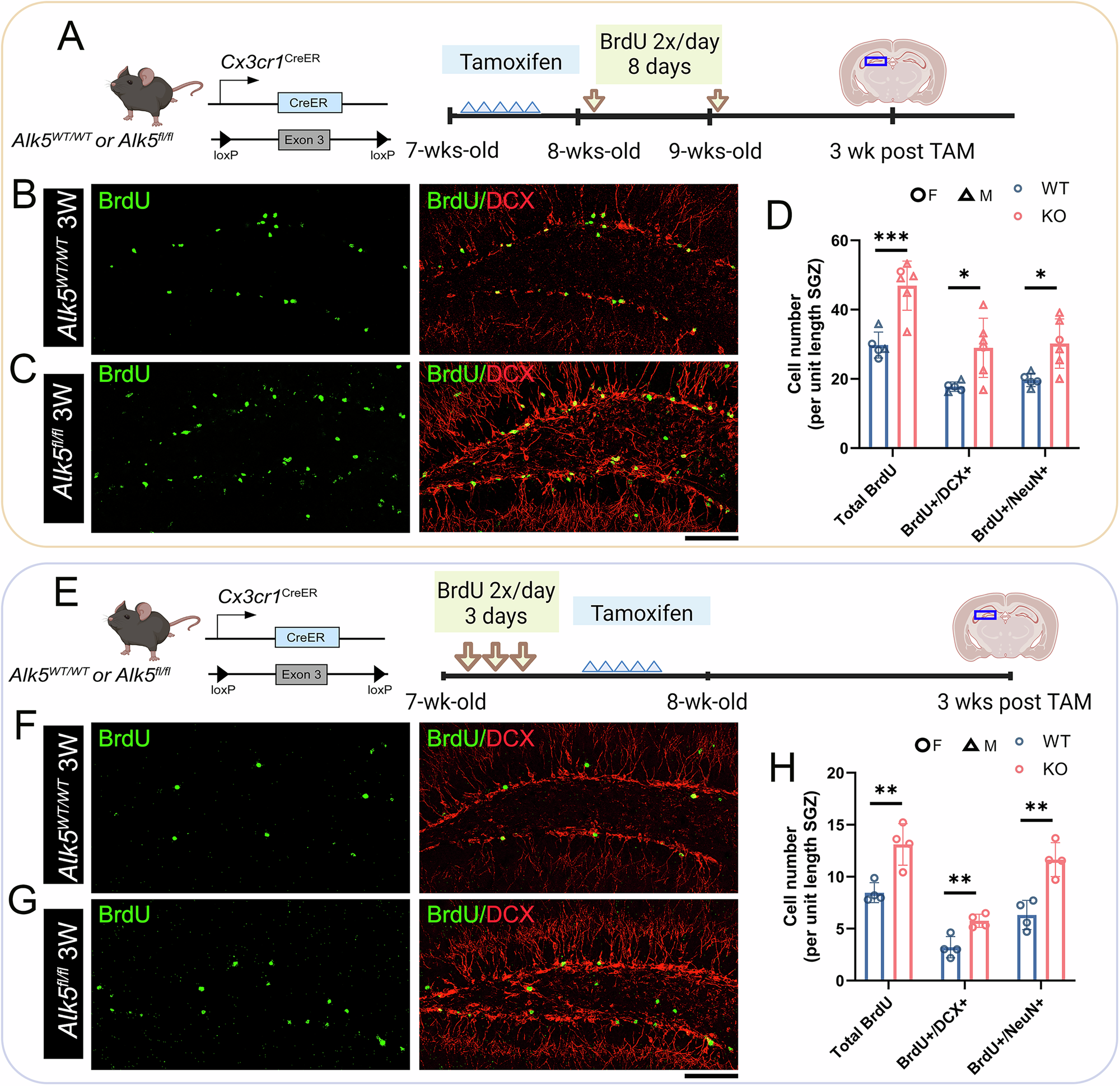
Fig. 4: Enhanced survival of newly-born adult neurons in the adult mouse hippocampus following microglial deletion of the Alk5 gene.

A Animal model and experimental timeline for post-TAM BrdU labeling. Representative images showing (B, C) immunohistochemistry staining of BrdU (green) and DCX (red). Quantification of D the number of total BrdU + , BrdU + /DCX + , and BrdU + /NeuN+ cells. E An experimental timeline for pre-labeling of dividing cells prior to tamoxifen treatment with representative images showing (F–G) immunohistochemistry staining of BrdU (green) and DCX (red). Quantification of cell number per DG section with regards to H total BrdU+ cells, BrdU + /DCX + , and BrdU + /NeuN+ cells. D (n = 5 for WT and n = 6 for KO, ***p = 0.0009 (for Total BrdU), *p = 0.180 (for BrdU + /DCX + ), and *p = 0.0111 (for BrdU + /NeuN + )); H (n = 4 for WT and n = 4 for KO, **p = 0.0057 (for Total BrdU), **p = 0.0055 (for BrdU + /DCX + ), and **p = 0.0026 (for BrdU + /NeuN + )). Each data point represents the average of a single animal (3–6 brain sections per mouse). The sex of each animal is represented by open circles (females) and open triangles (males). Mean ± SE. Two-sided Student’s t-test for all panels and groups except Welch’s t-test was used for panel D BrdU + /DCX+ group. Scale bar = 100 µm. Panel A and E was created in BioRender. Luo, A. (2026) https://BioRender.com/uxqbssx. Source data are provided as a source data file.