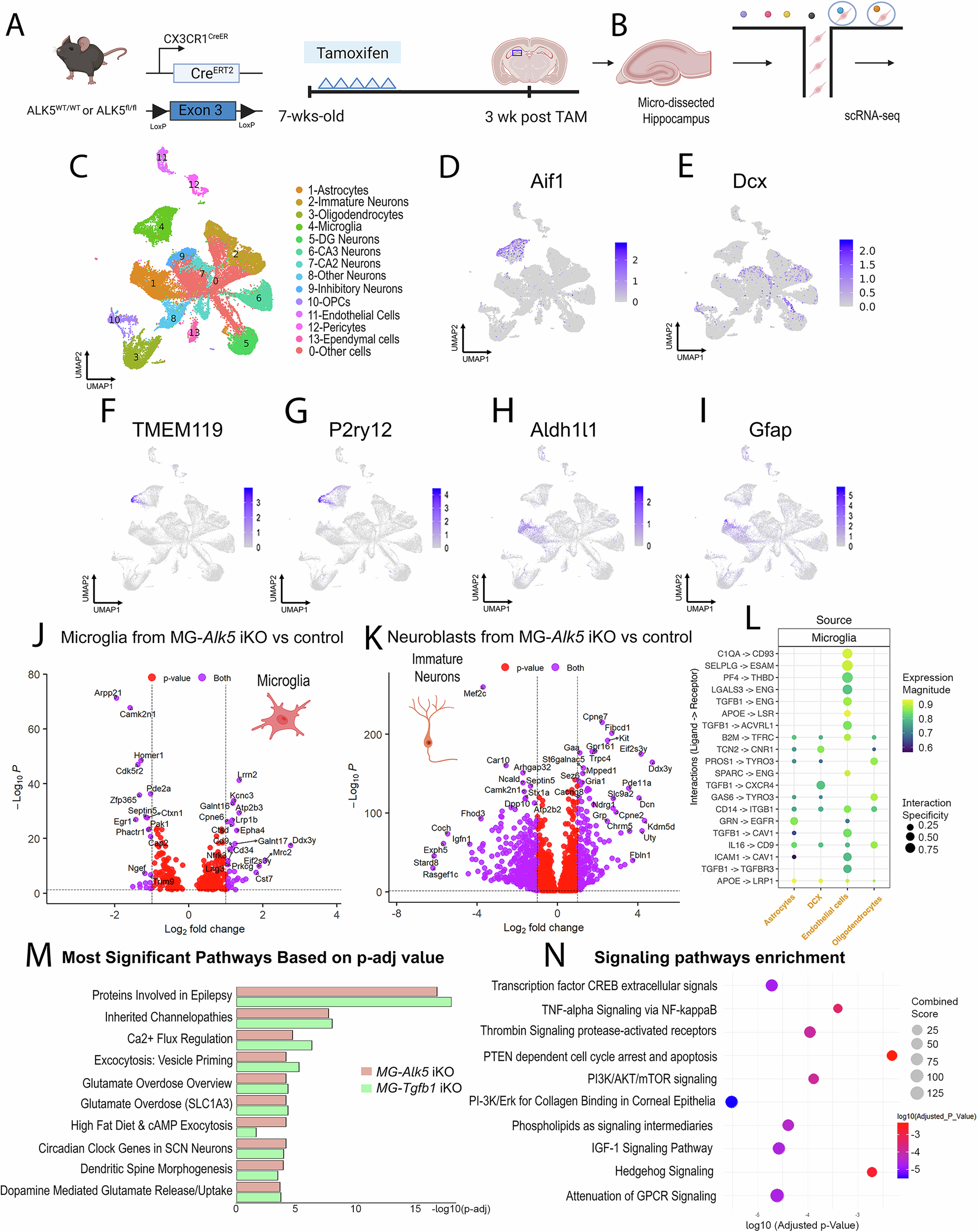
Fig. 7: ScRNAseq analysis of the dissected hippocampus from control, MG-Alk5 or Tgfb1 iKO mice show microglia-neuroblasts crosstalk and identifies IGF-1, TNF-α, PTEN/mTOR pathways as mediators for the increased neurogenesis in the iKO mice.

A mouse model used to B micro-dissect the hippocampus and process for single cell 10x Genomic Flex sequencing. C UMAP clustering of cells with annotation for immature neurons and microglia. D Feature plot of Aif1 (coding IBA1 protein) marker to denote microglia cluster. E Feature plot of Dcx to denote DCX+ immature neuroblasts/neuron cluster. F–I Feature plots of Tmem119, P2ry12, Aldh1l1 and Gfap to denote enrichment of microglial signature genes but not astrocytic signature genes in the microglia cluster. J DEGs in MG-Alk5 iKO derived microglia compared to control microglia presented as a volcano plot. K DEGs in MG-Alk5 iKO derived neuroblasts compared to control neuroblasts presented as a volcano plot. L LIANA was used to identify cell-cell interactions and show strong interaction between microglia-endothelial cells and microglia-neuroblasts with identified potential ligand-receptor pairs. M, N EnrichR pathway analysis of DEGs from neuroblasts in MG-Alk5 or Tgfb1 iKO mice with tables denoting top altered disease/cellular processes and molecular pathways. (DEGs) p values were calculated using the Wald test with adjustments for multiple comparisons corrected using the Benjamini-Hochberg method, and (GO Process) p values were calculated using Fisher’s Exact test with adjustments for multiple comparisons were made using Benjamini-Hochberg method. Panel A and B was created in BioRender. Luo, A. (2026) https://BioRender.com/10eqn6o. Source data are provided as a source data file.