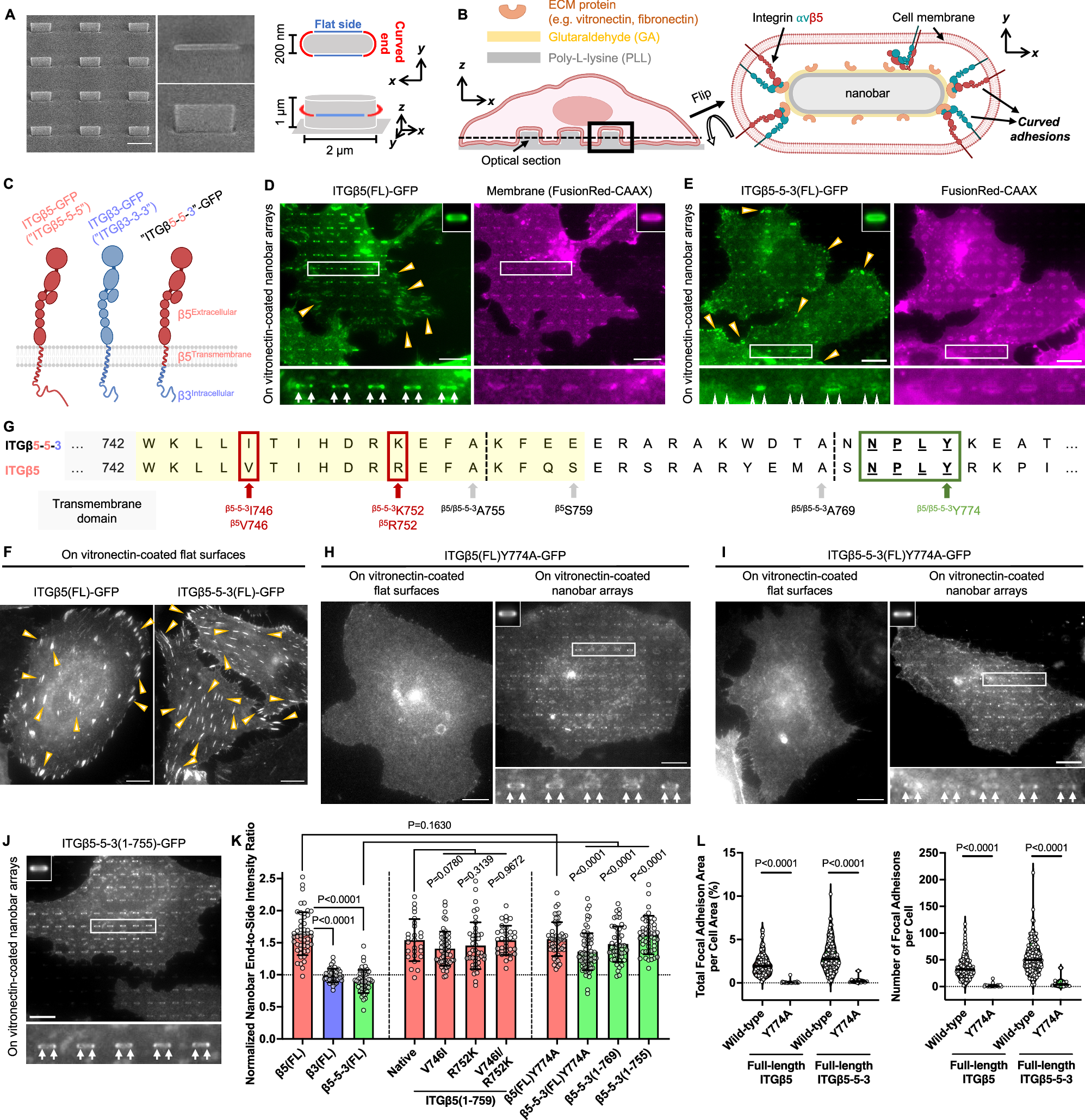
Fig. 1: Talin binding prevents the intracellular domain of ITGβ3, but not that of ITGβ5, from responding to membrane curvature.
From: FCHo2, not talin, enables inside-out activation of integrin ɑvβ5 in curved adhesions

A Scanning electron microscopy (SEM) image and a schematic illustration of nanobars, which induce high curvature at the ends and flat/zero curvature along the sidewalls. Scale bar: 2.5 µm. B Schematic illustrations of a cell interfacing with a nanobar array coated with ECM ligands and formation of curved adhesions. C Cartoon illustrations of the full-length ITGβ5, ITGβ3, and ITGβ5-5-3. D The full-length ITGβ5-GFP (ITGβ5(FL)-GFP) forms focal adhesions on flat areas and accumulates in curved adhesions formed at nanobar ends. The co-expressed membrane marker, FusionRed-CAAX, shows that plasma membranes wrap evenly around nanobars. E ITGβ5-5-3-GFP forms extensive focal adhesions on flat areas between nanobars but does not accumulate at nanobar ends. F Both ITGβ5-GFP and ITGβ5-5-3-GFP form abundant focal adhesion architectures on flat substrates. G Sequence alignment of the intracellular juxtamembrane segments of ITGβ5 and ITGβ5-5-3. H The talin-binding-deficient mutant ITGβ5(Y774A)-GFP fails to form focal adhesions on flat substrates (left) yet shows a clear curvature preference toward nanobar ends (right). I ITGβ5-5-3(Y774A)-GFP fails to form focal adhesions on flat substrates (left) but preferentially accumulates at curved membranes induced by nanobar ends (right). J ITGβ5-5-3(1–755)-GFP preferentially accumulates at nanobar ends. K Quantifications of the normalized nanobar end-to-side intensity ratios of ITGβ5(FL)-GFP, ITGβ3(FL)-GFP, ITGβ5-5-3(FL)-GFP, ITGβ5(1–759)-GFP, and their variants. L Quantifications of the focal adhesion area percentage (left) and the number of focal adhesions per cell (right) of ITGβ5-GFP, ITGβ5-5-3-GFP, and their Y774A mutants. Scale bar: 10 µm for all the cell images. White arrows indicate enrichments at nanobar ends, white empty arrowheads indicate no preferential enrichment at nanobar ends, while yellow arrowheads indicate focal adhesions. In (D, E) and (H–J), the averaged nanobar images are shown in the top corners. Welch’s t tests (unpaired, two-tailed, not assuming equal variance) are applied for statistical analyses for (K), while the Mann-Whitney test (unpaired, two-tailed) was used for statistical analyses for (L). For (K), data are presented as mean ± SD; for (L), the solid black lines indicate the median.