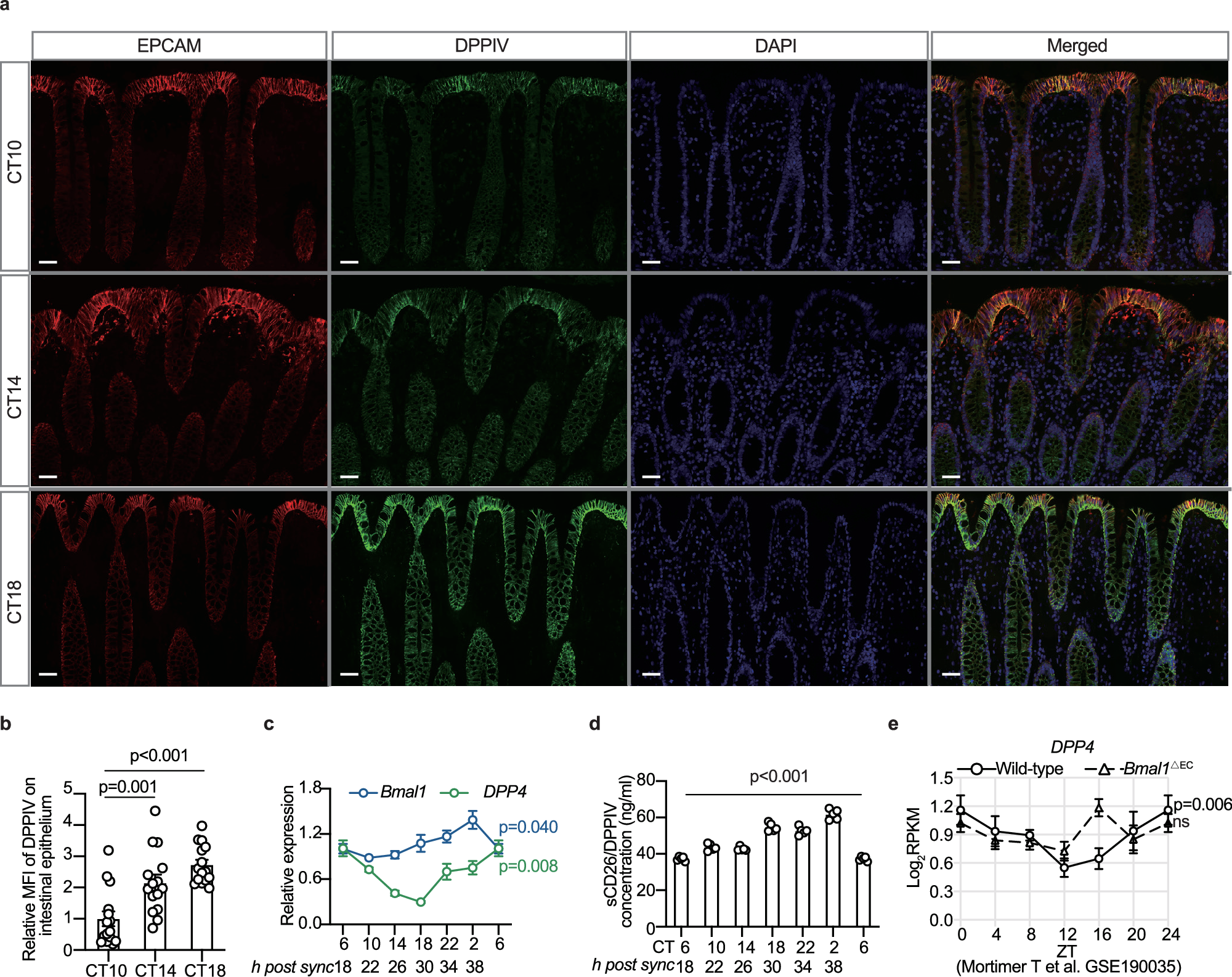
Fig. 3: CD26/DPPIV levels on epithelial cells display circadian variation.

a, b Representative immunofluorescence images (a) and quantification (b) of CD26/DPPIV levels in intestinal epithelial cells from a healthy population at different times (n = 3 patients per group) (P < 0.001). Intestinal samples were collected at 10 am (CT10), 2 pm (CT14), and 6 pm (CT18). Scale bars, 50 μm. c Bmal1 and DPP4 expression in primary mouse epidermal cells postsynchronization in vitro (n = 3 biological replicates, each from an independent primary culture prepared and synchronized on separate days). The Gapdh gene was used as an internal control. The relative expression levels were computed via the 2−ΔΔCT method. CT6 is double plotted. d The concentration of CD26/DPPIV in the supernatant of primary mouse epidermal cells postsynchronization in vitro (n = 3 biological replicates, each from an independent primary culture prepared and synchronized on separate days) (P < 0.001). CT6 is double plotted. e Diurnal mRNA expression of DPP4 in mouse epidermal cells. Bmal1ΔEC, epithelium cell-specific Bmal1 knockout mice. Statistics were obtained from a publicly available dataset (GSE190035), with values representing the log2-transformed mean RPKM from 4 biological replicates per time point. ZT0 is double plotted.The data are presented as the means ± SEMs and were analyzed by one-way ANOVA with Bonferroni multiple comparisons (b, d) and JTK_Cycle25 (c, e). Source data are provided as a Source Data file.