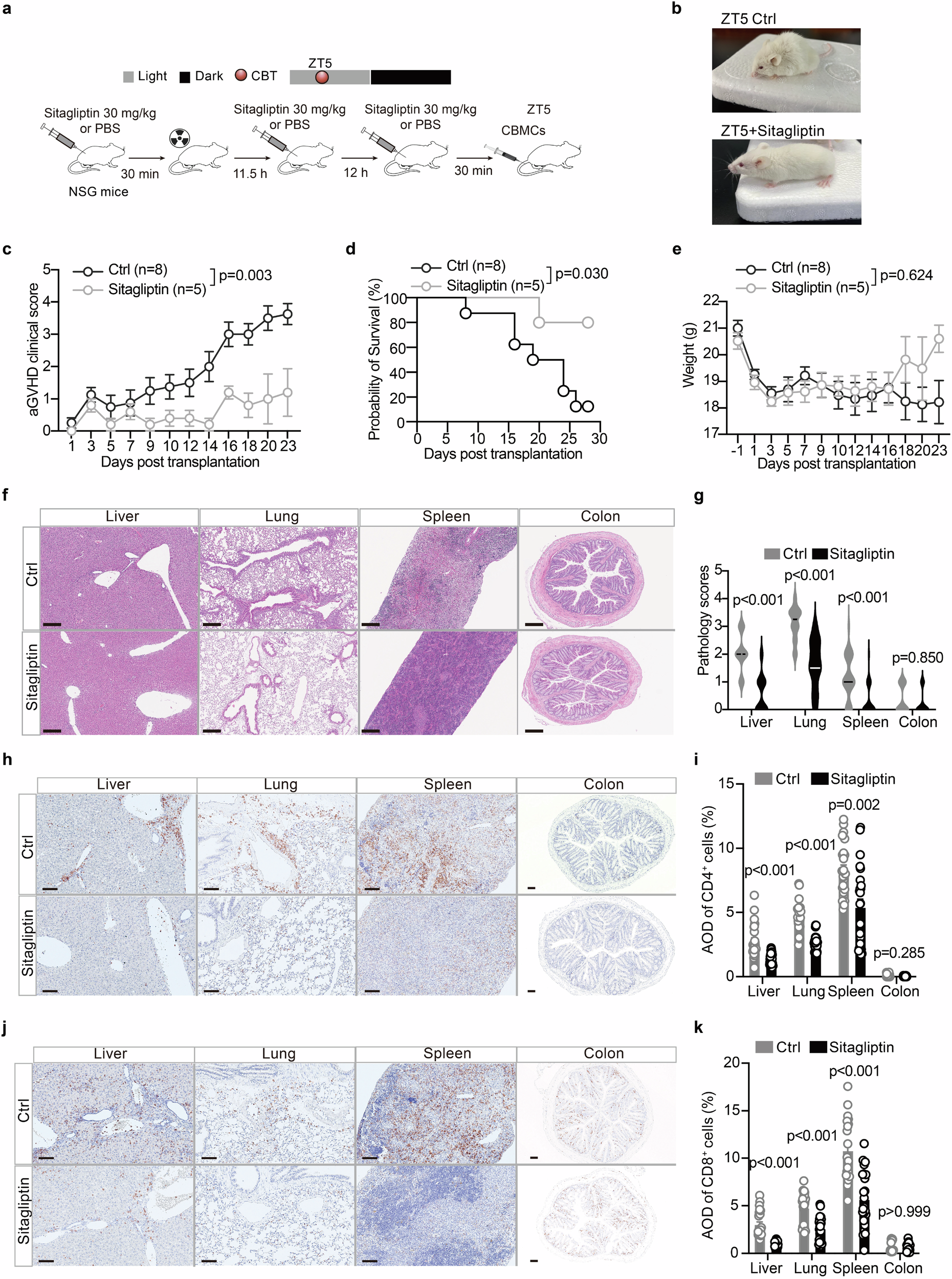
Fig. 4: Prophylaxis with Sitagliptin significantly ameliorates aGVHD and improves survival in mice.

a Experimental design. Three doses of Sitagliptin (30 mg/kg, DPPIV inhibitor) or an equal volume of PBS were intraperitoneally given to ZT5 mice before human cord blood-derived mononuclear cells (CBMCs) infusions. b Representative images of PBS-treated (top) and Sitagliptin-treated (bottom) ZT5 recipients showing phenotypic differences on day 21 after CBT. c–e aGVHD scores (c, P = 0.003), survival rates (d, P = 0.030) and body weights (e, P = 0.624) of recipients posttransplantation (n = 8 mice for the control group; n = 5 for the Sitagliptin group). f, g Histopathologic analysis of liver, lung, spleen and colon sections on day 21 after CBT. Representative H&E-stained images (f) and quantification results (g) (n = 24-30 images from 4-6 mice per group) Two-sided unpaired t-tests were used for comparisons. The exact P values were: P < 0.001 for liver, lung, and spleen; P = 0.850 for colon. h–k The infiltration of CD4+ T cells and CD8+ T cells in liver, lung, spleen and colon sections on day 21 after transplantation. Representative immunohistochemistry images and quantification results of staining with anti-human CD4 (h, i) or CD8 (j, k) polyclonal antibodies (n = 3 mice per group; 24 fields of view were analyzed per organ). For CD4⁺ T cell infiltration, statistical comparisons yielded P < 0.001 for liver and lung, P = 0.002 for spleen, and P = 0.285 for colon; For CD8⁺ T cell infiltration, statistical comparisons yielded P < 0.001 for liver, lung and spleen, and P > 0.999 for colon. AOD, average optical density. Scale bars, 100 μm. The data are presented as the means ± SEMs and were analyzed by unpaired t tests followed by Bonferroni-Dunn correction (g, i and k), two-way ANOVA followed by the Bonferroni post hoc correction (c and e), and the log-rank test (d). Source data are provided as a Source Data file.