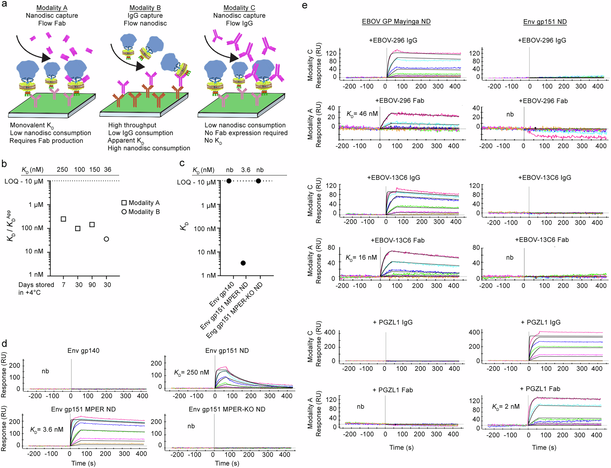
Fig. 3: Different SPR modalities and kinetic analyses of GP nanodiscs assembled with DOPC lipids.
From: Virus glycoprotein nanodisc platform for vaccine analytics

a Schematic illustration of three SPR modalities used throughout the study and their strengths and weaknesses. b Affinity and apparent affinity of MPER targeting 10E8 antibody to Env gp151 ND as measured with modalities A and B, respectively, after given storage time. c Affinity of 10E8 against engineered Env constructs using modality A. d Modality A SPR data and affinities presented in b and c, showing an increase in affinity originating from reduced off-rate in Env gp151 MPER ND. e Modality C was used to scout Ebola-specific EBOV-296 and EBOV-13C6 IgG epitope accessibility in EBOV GP nanodiscs. The same antibodies were expressed as Fabs for KD measurements with modality A. Data show binding of two anti-Ebola antibodies targeting the glycan cap (EBOV-296 and 13C6). Env gp151 ND and anti-HIV MPER antibody PGZL1 were used as negative controls. LOQ, limit of quantification. Source data are provided as a Source Data file.