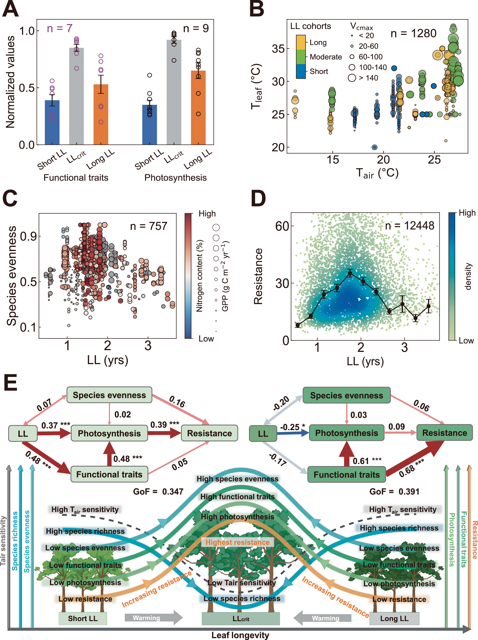
Fig. 3: Associations of leaf longevity (LL) with plant functional traits, photosynthesis, diversity, and resistance across pantropical moist forests.
From: Pantropical moist forests are converging towards a middle leaf longevity

A Average values of seven normalized leaf functional traits (purple) and nine normalized GPP data (black) in three leaf longevity cohorts (short: LL < 1.5 yrs, blue; moderate: 1.5 yrs <LL < 2.1 yrs, gray; long: LL > 2.1 yrs, orange). n represents the number of datasets. Refer to Supplementary Figs. S8, S9 for the scatters between functional traits and GPP data and leaf longevity. The data of seven leaf functional traits (leaf area (cm2), thickness (mm), fresh mass (g), dry mass (g), nitrogen (N, %), phosphorus (P, %), and water contents (%)) were provided by ref. 104. The GPP data were provided by multiple satellite-based and model-estimated GPP products (see Ecological implications of leaf longevity in “Methods”): the MODIS-derived GPP108, GOSIF-derived GPP66, the RTSIF-derived GPP109, FLUXCOM GPP110, the revised EC-LUE model GPP111, two-leaf light use efficiency (TL-LUE) model GPP112, the vegetation photosynthesis model (VPM) GPP113 and near-infrared reflectance of vegetation (NIRv) GPP114. B Differences in field-observed Vc,max25 and Tleaf under the same Tair conditions among the three leaf longevity cohorts (short: LL < 1.5 yrs, blue; moderate: 1.5 yrs <LL < 2.1 yrs, green; long: LL > 2.1 yrs, yellow) (n = 1280). The Vc,max25 and Tleaf data were based on in situ measurements17. C Changes of species evenness with leaf longevity across pantropical moist forests (n = 757). The color bar indicates the magnitude of leaf nitrogen content (gray means none value). The symbol size indicates the photosynthetic capacity of plants (GPP). The in situ plant diversity data are provided by ref. 44 (Supplementary Fig. S10). D Changes of resistance with leaf longevity across pantropical moist forests (n = 12448). Resistance was calculated by VOD using Eq. 5 (see Impacts of LL on resistance in Methods). The mean values for resistance across different background leaf longevity bins (bin = 0.3 yrs, mean ± s.e). E PLS-SEM analysis in depicting influences of changes in leaf longevity impact on functional traits, plant photosynthesis, plant diversity, and ecosystem resistance to disturbance in pantropical moist forests in short and long leaf longevity, respectively. Asterisks indicate significance level (two-sided Student’s t test): *P < 0.05, **P < 0.01, ***P < 0.001. The light-colored lines represent insignificance (P > 0.05). The Goodness of Fit (GoF) is an indicator for assessing the overall predictive performance of the PLS-SEM. The images of tree elements in Panel (E) are from Integration and Application Network (ian.umces.edu/media-library), with image colors being modified. Source data are provided as a Source Data file.