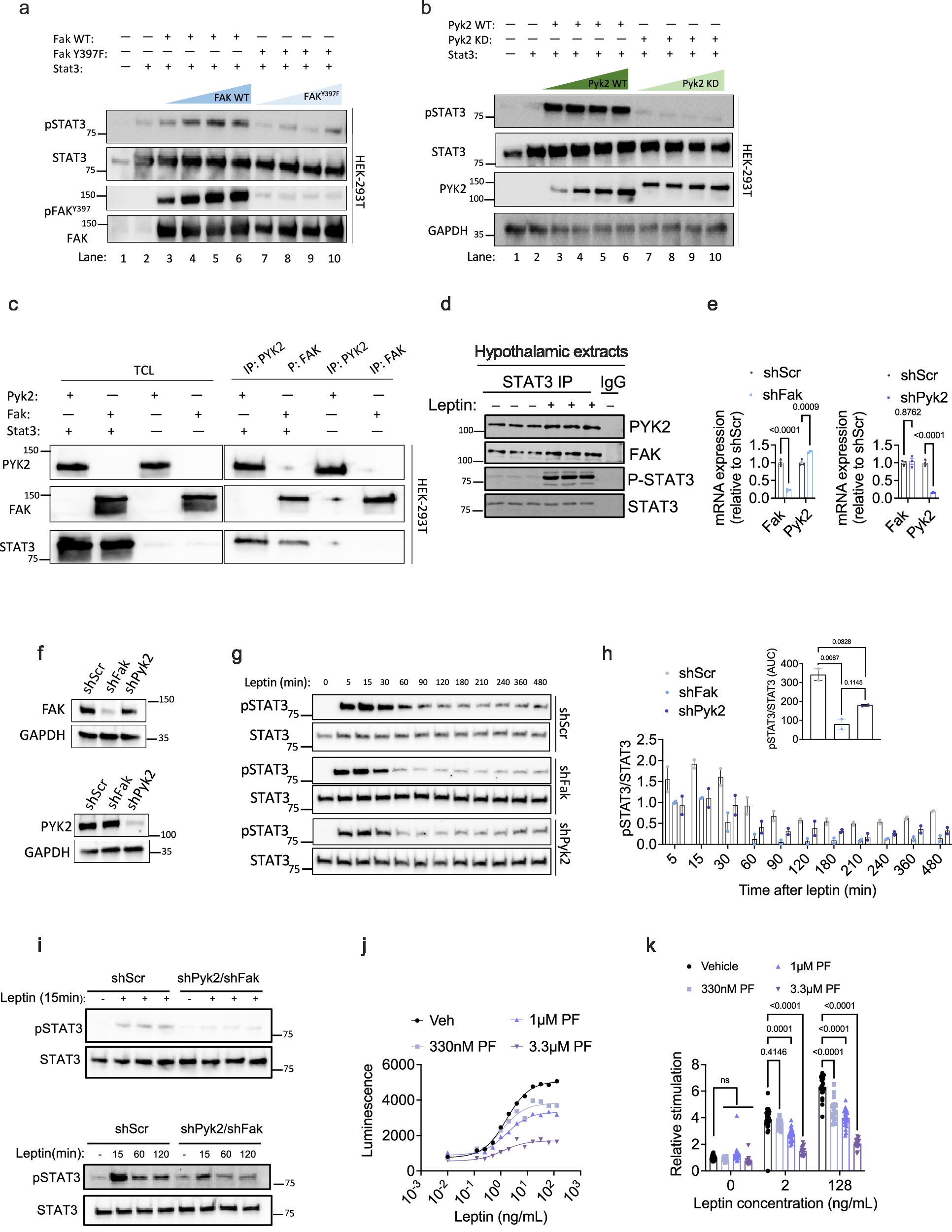
Fig. 3: FAK and PYK2 interact with and activate STAT3.
From: The focal adhesion kinases regulate leptin action and the weight reducing effect of HDAC6 inhibition

HEK-293T cells were transiently transfected with 0.25 µg Stat3 (lanes 2–10) and increasing amounts (0.25–1.75 μg) of wild-type or mutant Fak (FAKY397F) (a) or wild-type or kinase-dead (KD) Pyk2 (b). The FAKY397F mutation prevents phosphorylation at Tyr397, abolishing kinase activity (a, lanes 7–10). Total cell lysates (TCL) were immunoblotted with the indicated antibodies. The migration difference between wild-type and Pyk2 KD reflects the GFP tag in the KD construct. c STAT3, PYK2, or FAK were transiently overexpressed in HEK-293T cells as indicated. PYK2 or FAK was immunoprecipitated, and TCL or the immunoprecipitated fractions were analyzed by western blot using the indicated antibodies. d Leptin enhances the interaction of hypothalamic focal adhesion kinases with STAT3. Lean wild-type mice received vehicle or leptin (5 mg/kg). Hypothalamic were collected 30 min later, crosslinked (10% formalin), homogenized, and immunoprecipitated with STAT3 or IgG control antibodies. Immunoprecipitates were analyzed for the indicated proteins. Fak and Pyk2 mRNA (e) and protein (f) expression in N1 cells stably expressing shScr, shFak, or shPyk2 constructs. g LepRb-expressing N1 cells with shScr, shFak, or shPyk2 were stimulated with leptin (40 ng/mL), and pSTAT3 and total STAT3 were analyzed at the indicated times. h Quantification of pSTAT3/STAT3 signals; inset shows the area under the curve. i N1 cells transfected with LepRb and either shScr or shRNAs targeting both Fak and Pyk2 were stimulated with 40 ng/mL leptin. Total lysates were analyzed by immunoblot for pSTAT3 and total STAT3. j N1 cells stably expressing LepRb and a STAT3-driven luciferase reporter were treated with PF and leptin. Luminescence was measured 24 h later. k Relative leptin-induced luminescence at 0, 2, and 128 ng/mL leptin with PF concentrations of 0 (Veh), 330 nM, 1 µM, or 3.3 µM. Blots are visualized with a Bio-Rad ChemiDoc Touch Imaging System. Data shown are representative of an experiment conducted once (a–f) or twice (g–k) with similar results. Data are represented as mean ± SEM and analyzed by one-way (h) or two-way ANOVA (e, k).