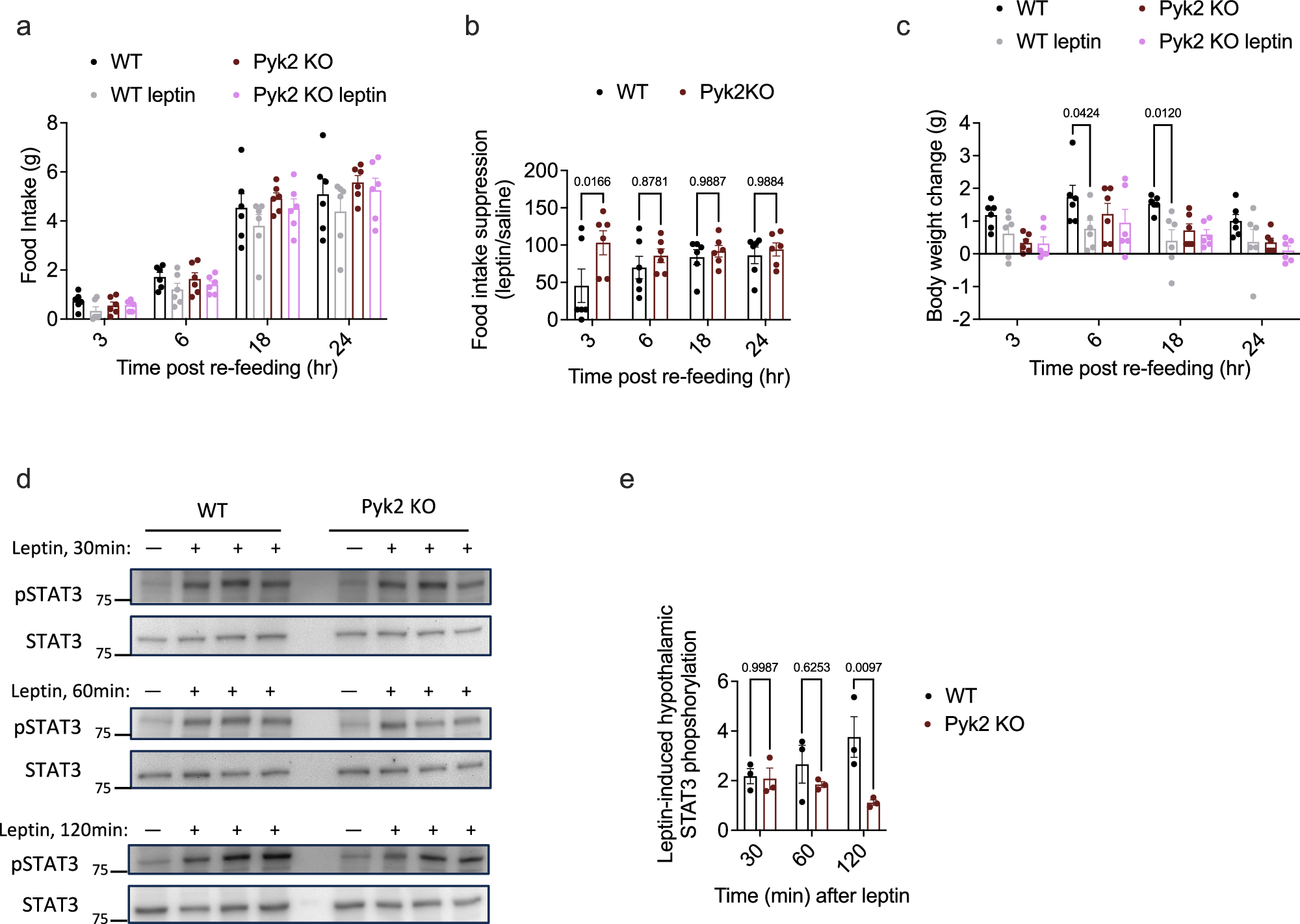
Fig. 6: Pyk2 KO mice have impaired leptin sensitivity.
From: The focal adhesion kinases regulate leptin action and the weight reducing effect of HDAC6 inhibition

a–c Fasted lean wild-type and Pyk2 KO mice were treated (ip) with vehicle or leptin, and food intake and body weights were followed for 24 h. a Time course of food intake, b food intake presented as normalized to the respective vehicle groups, and c weight change of the animals (a–c, n = 6 mice per group). d, e Hypothalamic STAT3 phosphorylation was analyzed 30, 60, and 120 min post leptin injection in lean wild-type and Pyk2 KO mice (n = 1 Vehicle mouse; n = 3 Leptin mice, per timepoint). Blots are visualized with a Bio-Rad ChemiDoc Touch Imaging System. Data shown are representative of experiments conducted twice in separate cohorts of animals with similar results. Data are represented as mean ± SEM and are analyzed by two-way ANOVA.