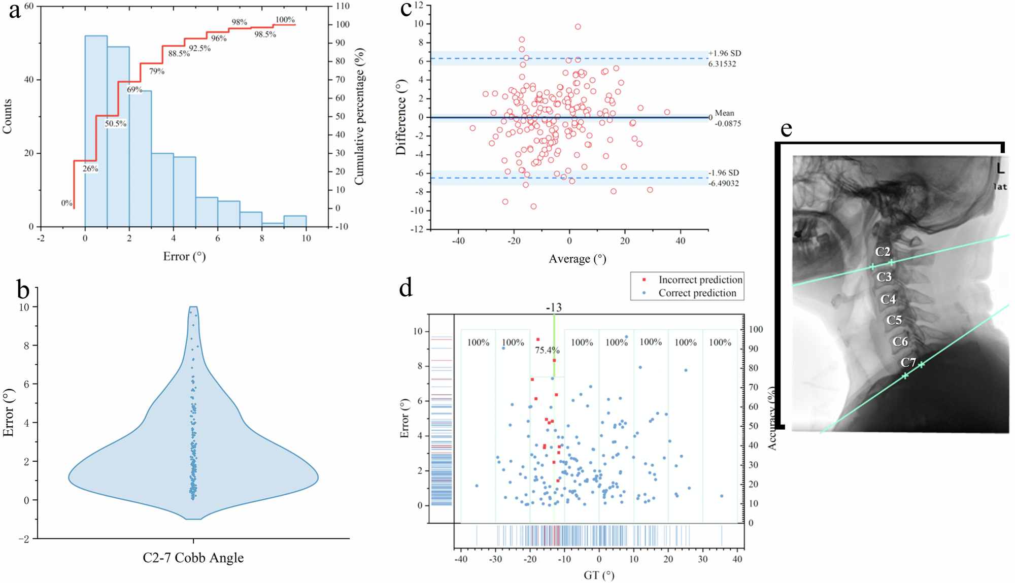
Fig. 2: Cobb angle results (Best review in color).

a Histogram of Cobb angle errors. The right vertical axis represents the sample distribution in different error range bars. b Violin plot. The Violin plot represents the density of the error distribution. Note that the errors in (a) and (b) are calculated in absolute values. c Bland-Altman analysis. Three horizontal lines, with the middle being the mean of the difference (ordinate) and the other two being the mean ± 1.96 * standard deviation (± 1.96SD), the latter being called the 95% limits of agreement. d The classification accuracy distribution of Cobb angle analysis. According to18, we consider the kyphosis angle exceeding 13 degrees (i.e., <−13∘) as a guideline for clinical suggestion. So, crossing −13∘ is regarded as the binary classification of cervical kyphosis, if the prediction and gold standard of Cobb Angle on both sides of −13∘ is regarded as a misclassification (The red points are the misclassified points). e A visualization example of the Cobb angle calculation.