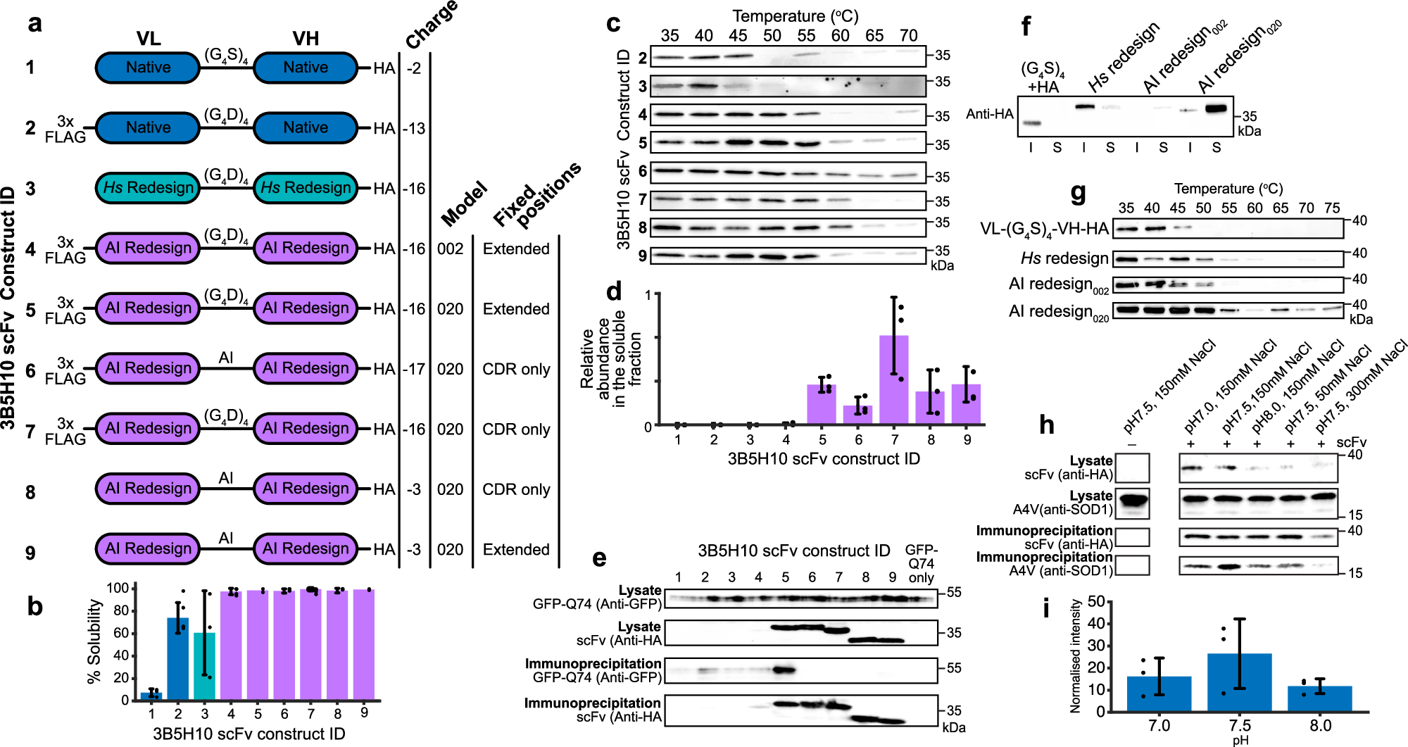
Fig. 4: Inverse folding improves scFv intrabody solubility and thermal stability.
From: Reliable repurposing of the antibody interactome inside the cell

a 3B5H10-derived scFv intrabodies created using native, human redesigned (VL K20D, VL K42D, VH K13D, VH K19D, VH K23E), and ProteinMPNNSOL inverse folded variable domains with stated tags, linkers and model noise. Fixed residue positions CDR only: VL 24–34, 50–56, 89–97 and VH 25–32, 52–56, 95−102. Extended: VL 24–36, 47–56, 86–97 and VH 26–59, 91–105. b Percent of 3B5H10-derived scFv found in the soluble cell fraction. n = 3, 6, 3, 5, 2, 5, 5, 6, 2 biological repeats. c In-cell thermal stability assay of 3B5H10-derived scFv intrabodies. Stability for construct 1 could not be measured. Representative of n = 2 biological replicates. d Abundance of 3B5H10-derived scFv in the soluble fraction. n = 3 biological replicates. e Co-immunoprecipitation of GFP-polyQ74 by 3B5H10-derived scFv intrabodies bound by immobilised anti-HA beads and visualised by SDS-PAGE/western blot. Antibodies used to probe western membranes are stated to the left. f SDS-PAGE/western blot showing the solubility and g Intracellular thermal stability of MS785-derived scFv intrabodies. h Co-immunoprecipitation of A4V SOD1 by MS785-derived scFv (AI redesign020) intrabody bound by immobilised anti-HA beads and visualised by SDS-PAGE/western blot. i Quantification of A4V SOD1 immunoprecipitation by MS785 showing robust binding across pH 7.0–8.0 with a non-significant preference for physiological pH, n = 3 biological replicates, P = 0.284 (one way ANOVA with Dunnett’s post hoc analysis). Antibodies used to probe western membranes are stated to the left. Chothia numbering throughout. Error bars represent one standard deviation. Hs – human, AI – ProteinMPNNSOL inverse folding. Source data are provided as a Source Data file. Western blots are representative of at least two experiments.