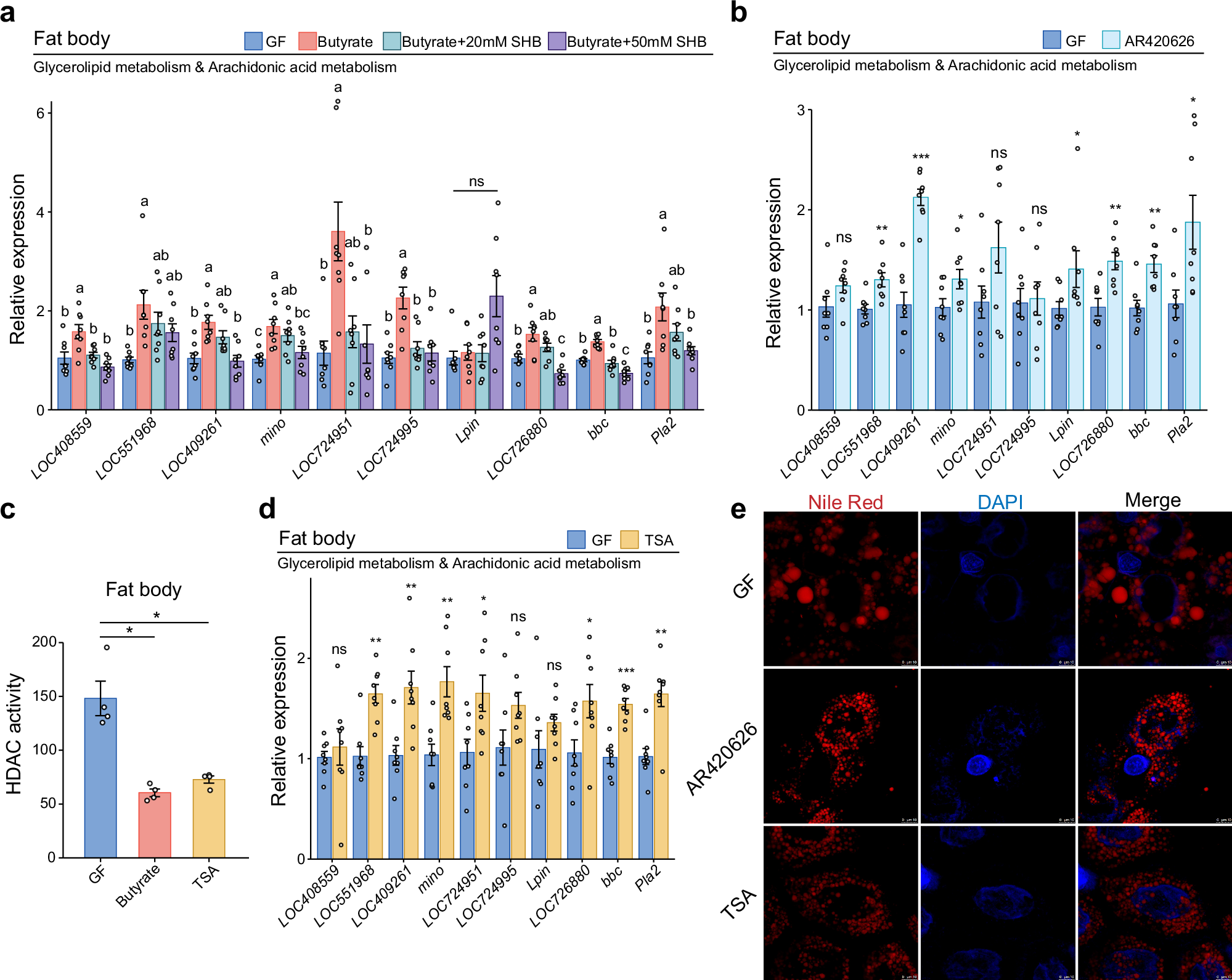
Fig. 5: Butyrate activates the GPCR pathway and regulates histone acetylation in honey bees, modulating the balance between lipid metabolism and immune activation.

a Expression of genes involved in glycerolipid metabolism and arachidonic acid metabolism in the bee fat body after β-hydroxybutyrate (SHB) supplementation (GF as control). n = 8 individuals for each group from 3 cup cages. One-way ANOVA with Tukey’s test or Kruskal–Wallis with Dunn’s test, depending on data normality. Different letters above bars indicate statistically significant differences among treatments (P < 0.05). b Expression of genes involved in glycerolipid metabolism and arachidonic acid metabolism in AR420626-treated groups (GF as control). n = 8 individuals for each group from 3 cup cages. c Fat body HDAC activity in GF, butyrate-supplemented and TSA-treated bees. Bars represent mean ± s.e.m. n = 4 replicates for each group, with each replicate pooled from 5 individuals. The results are from one of two independent experiments (Supplementary Fig. 12b for replicate data). Two-sided Mann–Whitney test. *P < 0.05. d Expression of genes involved in glycerolipid metabolism and arachidonic acid metabolism in TSA-treated group (GF as control). n = 8 individuals for each group from 3 cup cages. In (a, b, d), Gene expression was quantified using qPCR, following protocols shown in Fig. 1. Genes are as described in Fig. 3c. Bars represent mean ± s.e.m. In (b, d), two-sided Mann–Whitney test and two-sided unpaired Student’s t test, depending on data normality. ns: not significant, *P < 0.05, **P < 0.01, and ***P < 0.001. e Nile red staining of neutral lipids (red) in fat body of GF, AR420626- and TSA-treated bees. Cell nuclei are stained with DAPI (blue). Representative images from one of two independent experiments (see Supplementary Figs. 13, 14 for replicate data). Scale bars: 10 μm. All P values are listed in Supplementary Dataset 5. Source data are provided as a Source Data file.