Fig. 1: RNase 1 Ribo-Ret enables high-resolution translation initiation profiling and sORF discovery in S. aureus.
From: Extended Shine-Dalgarno motifs govern translation initiation in Staphylococcus aureus

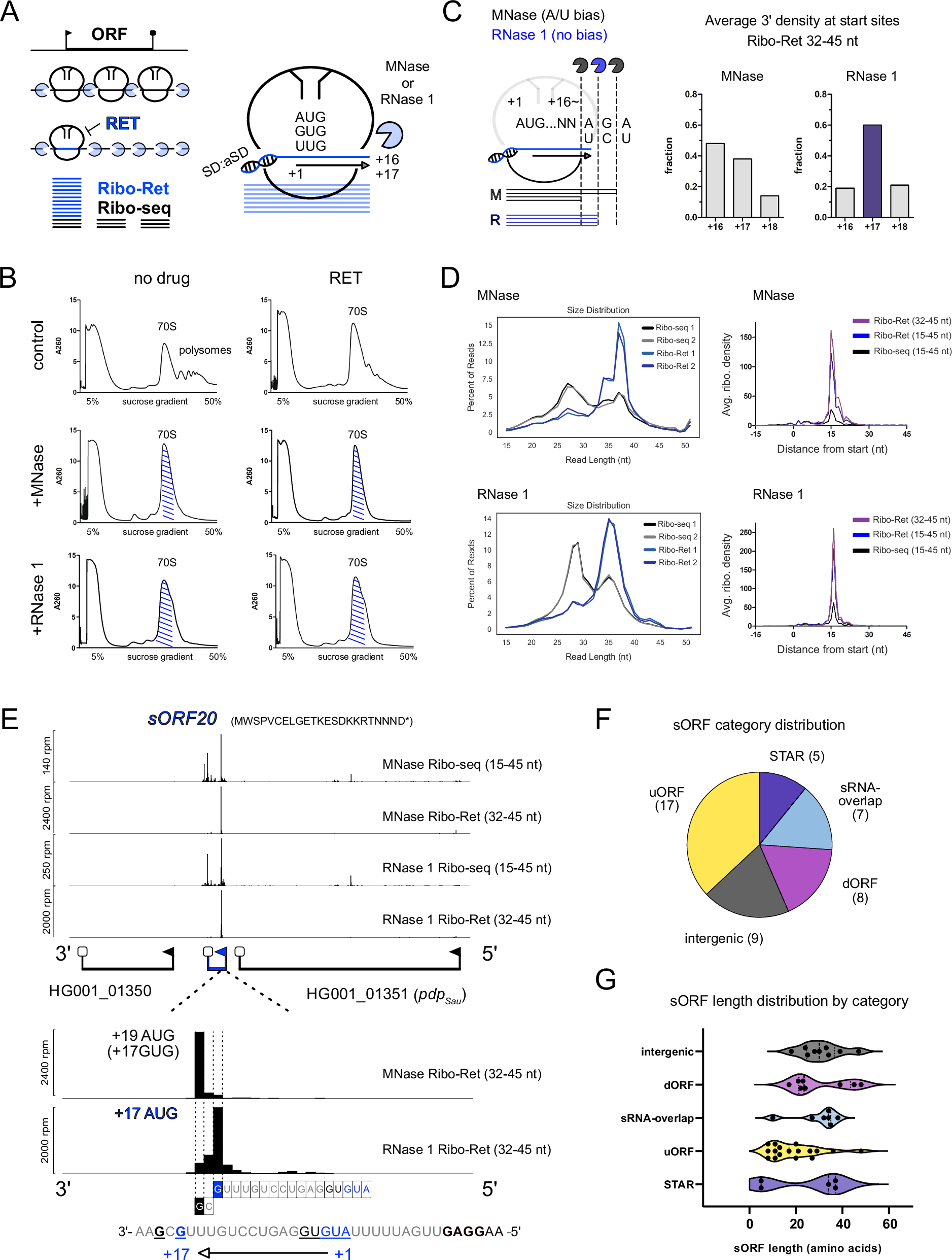
A Schematic representation of Retapamulin (RET)-assisted ribosome profiling with MNase or RNase 1. B Sucrose density gradient profiles of Ribo-seq (no drug) and Ribo-Ret (RET) experiments with different nuclease treatment and mock treated controls. Monosome fractions isolated for analysis are highlighted in blue. C Schematic depiction of MNase cleavage bias and the obtained improved resolution by RNase 1 Ribo-Ret. Fractions indicate the relative amount of mapped read 3′ ends distributed between positions +16, +17, and +18 in the peak window of a global average gene analysis. D Read length distribution of Ribo-seq and Ribo-Ret experiments obtained with either nuclease as well as plots of the average gene analysis used to assess start site resolution. Ret treated samples are highlighted in blue in both panels and in purple for the selective analysis of longer reads on the average gene plots. E Exemplary depiction of sORF discovery and start codon assignment in form of Ribo-seq and Ribo-Ret profiles of sORF20. Tracks show 3′ end Ribosome Protected Fragment (RPF) densities for MNase and RNase 1 with read length windows indicated (e.g., “RNase 1 Ribo-seq (15–45 nt)”). F, G Newly identified sORF categories and their comparative length distributions are shown. Also see Figs. S1–S3 and Supplementary Data 1.