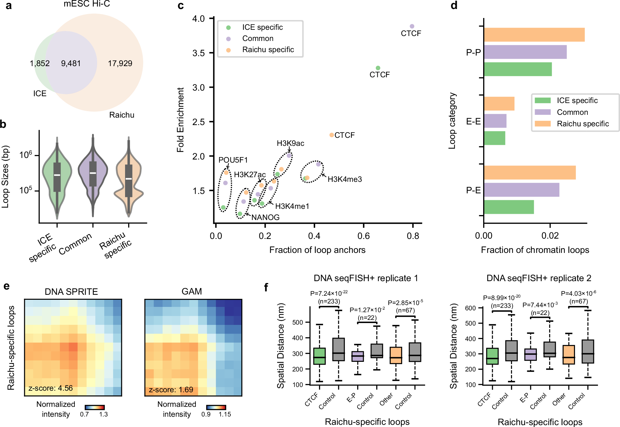
Fig. 3: Validation of Raichu-specific loops using DNA SPRITE, GAM, and DNA seqFISH+ in mouse embryonic stem cells (mESCs).

a Venn diagram showing the overlap of chromatin loops detected by ICE and Raichu from mESC Hi-C data. b Violin plots comparing loop sizes among ICE-specific (n = 1852), Raichu-specific (n = 17,929), and shared (n = 9481) loops. For box plots overlaid on each violin, the center line indicates the median, the box limits represent the upper and lower quartiles, and the whiskers extend to 1.5 times the interquartile range. c Fraction of loop anchors bound and fold enrichment for selected transcription factors and histone modifications, with different colors indicating different loop categories. d Proportions of promoter–promoter (P–P), enhancer–enhancer (E–E), and promoter–enhancer (P–E) loops among ICE-specific, Raichu-specific, and shared loops. e APA plots of Raichu-specific loops using contact signals from DNA SPRITE (10-kb resolution) and GAM (30-kb resolution). f Spatial distances measured by DNA seqFISH+ between anchors of Raichu-specific loops and matched control loops. Three loop categories are shown: CTCF loops (with CTCF binding peaks at either anchor), enhancer–promoter (E–P) loops, and other loops that are neither CTCF nor enhancer–promoter. In each box plot, the center line indicates the median, the box limits represent the upper and lower quartiles, and the whiskers extend to 1.5 times the interquartile range. P values were calculated using a two-sided Wilcoxon signed-rank test. Source data are provided as a Source Data file.