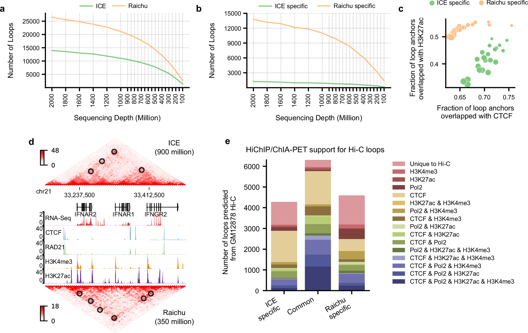
Fig. 4: Raichu performs well across various sequencing depths.

a Number of loops detected by ICE and Raichu across a series of downsampled GM12878 Hi-C maps. b Counts of ICE-specific and Raichu-specific loops for the same series of downsampled GM12878 Hi-C maps. c Fraction of loop anchors overlapping H3K27ac versus fraction overlapping CTCF for ICE-specific and Raichu-specific loops across different down-sampling levels. Dot sizes represent sequencing depths. d Comparison of loops identified by ICE using 900 million usable reads and Raichu using 350 million usable reads. The panel includes contact heatmaps, gene annotations, RNA-Seq profiles, and ChIP-Seq signals for selected transcription factors and histone modifications. Black circles indicate identified loops. e Overlap of ICE-specific, Raichu-specific, and shared loops with orthogonal ChIA-PET and HiChIP interactions, comparing loops detected by ICE (900 million reads) and Raichu (350 million reads). Source data are provided as a Source Data file.