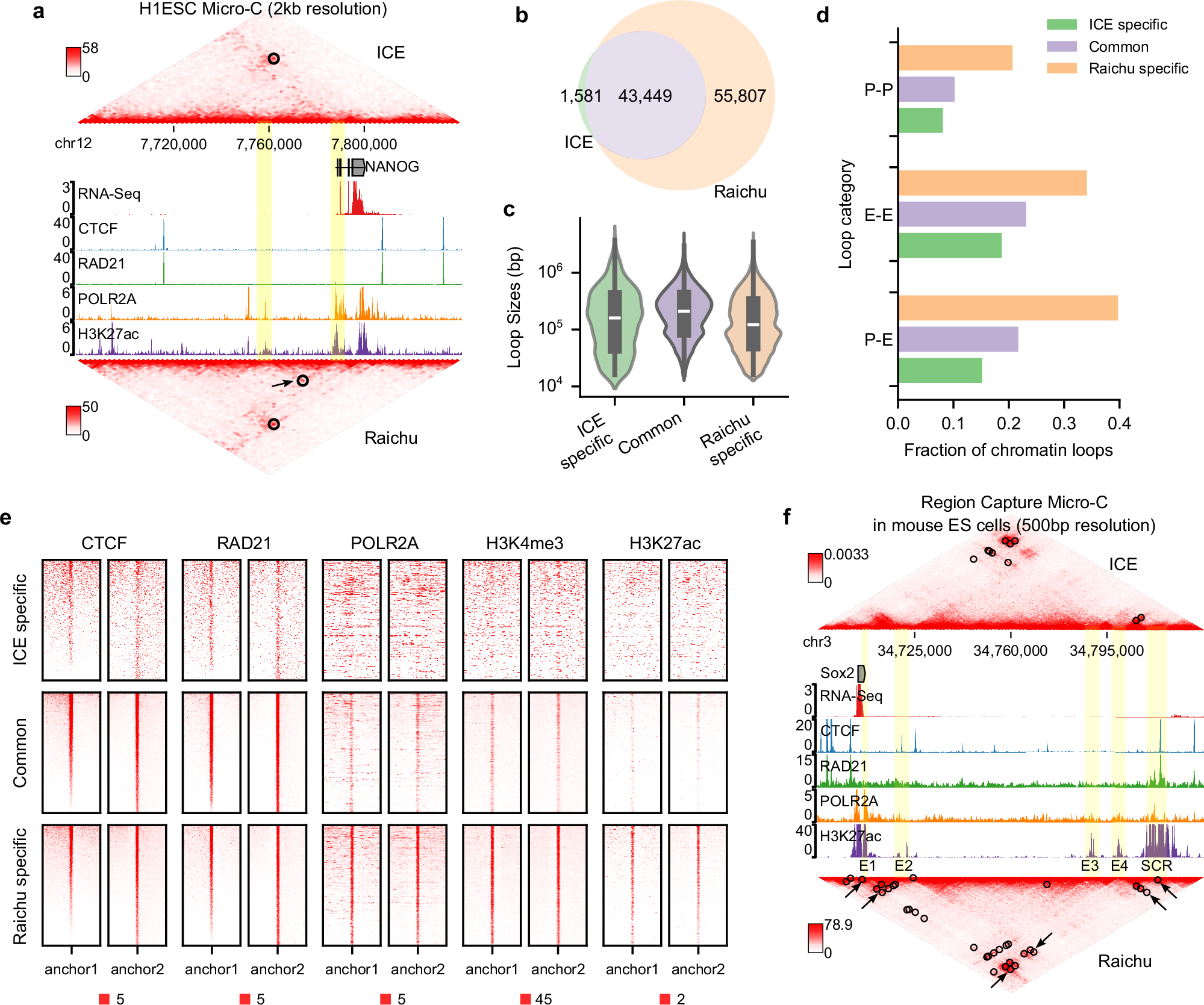
Fig. 7: Application of Raichu to Micro-C and Region Capture Micro-C datasets.

Panels a–e use a Micro-C dataset generated in H1ESC cells (PMID: 32213324), and panel f uses a Region Capture Micro-C dataset from mouse embryonic stem cells (PMID: 37157000). a Comparison of contact signals and detected loops between ICE and Raichu in a representative genomic region. Contact maps are shown at 2-kb resolution, with detected loops marked by black circles. Black arrows highlight Raichu-specific loops connecting the NANOG gene to an upstream enhancer cluster (highlighted in yellow). b Venn diagram showing the overlap between loops detected by ICE and Raichu. c Violin plots comparing loop sizes among ICE-specific (n = 1581), Raichu-specific (n = 55,807), and shared (n = 43,449) loops. For box plots overlaid on each violin, the center line indicates the median, the box limits represent the upper and lower quartiles, and the whiskers extend to 1.5 times the interquartile range. d Proportions of promoter–promoter (P–P), enhancer–enhancer (E–E), and promoter–enhancer (P–E) loops within each loop category. e ChIP-Seq profiles of selected transcription factors and histone modifications centered on both anchors of each loop, grouped by loop category. Each row represents one loop. f Comparison of ICE- and Raichu-normalized contact maps at 500-bp resolution from a different genomic region in the Region Capture Micro-C dataset. Black arrows highlight Raichu-specific loops connecting distal enhancers to each other or to the Sox2 gene. Source data are provided as a Source Data file.