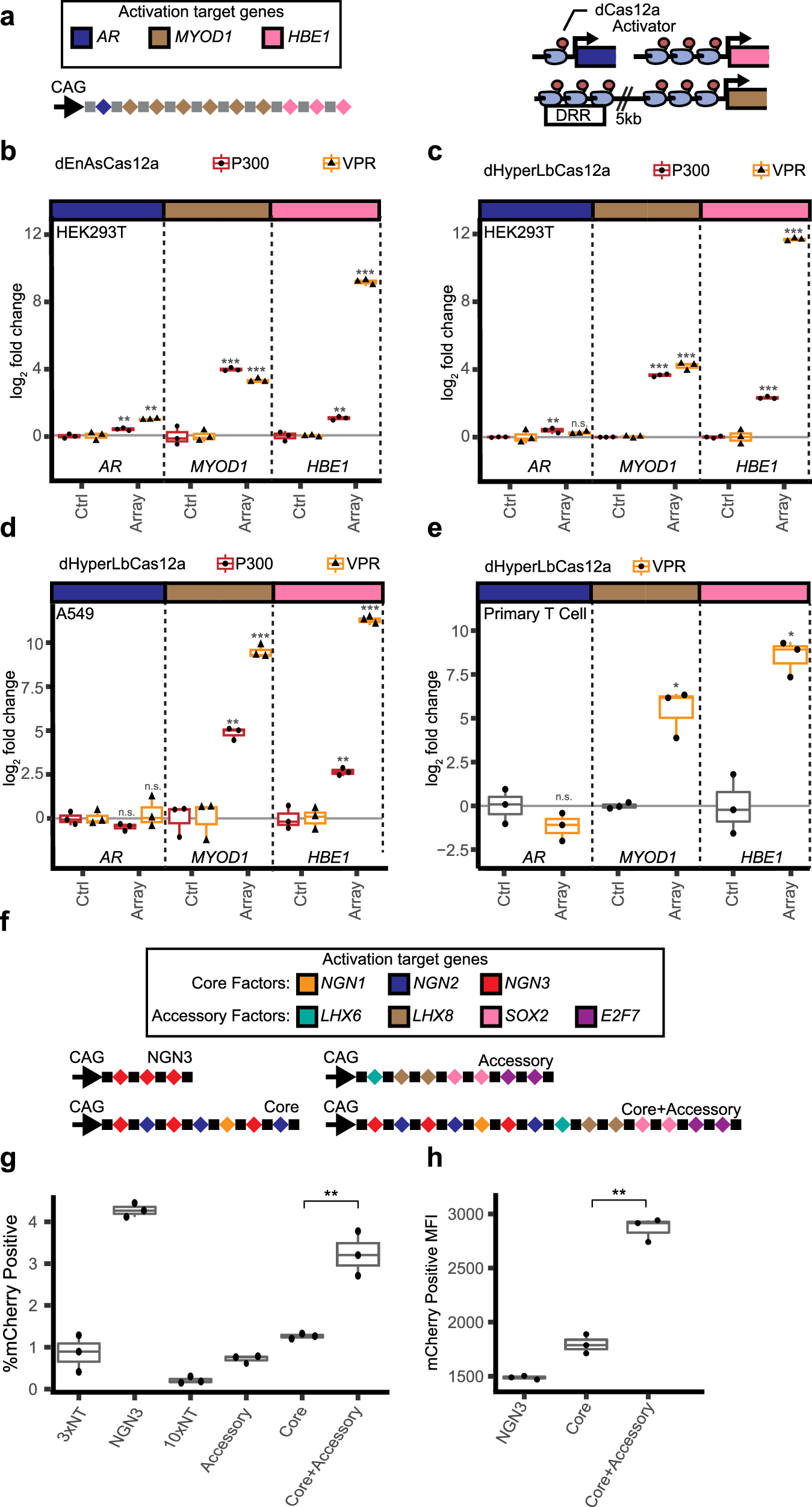
Fig. 4: Multiplexed gene activation by dCas12a-P300 and dCas12a-VPR.

a Design of activation of AR (nTPM = 2.2), MYOD1 (nTPM = 0.0), and HBE1 (nTPM = 0.1) in HEK293T. b, c HEK293T cells transfected with dEnAsCas12a- VPR and P300 (n = 3 transfections per condition; from left to right: p = 0.009, 0.002, 7.63 × 10−4, 1.1  × 10−4, 0.005, 2.07 × 10−7) or c dHyperLbCas12a- VPR and P300 (n = 3 transfections per condition; from left to right: p = 8.31 × 10−3, 0.33, 6.15 × 10−7, 1.05 × 10−5, 3.02 × 10−6, 3.63 × 10−6). d, e Activation of AR (nTPM = 4.0), MYOD1 (nTPM =  0.0), and HBE1 (nTPM = 0.4) in A549 cells that stably express dHyperLbCas12a-VPR or dHyperLbCas12a-P300 (n = 3 transfections per condition; from left to right: p = 0.11, 0.65, 3.05 ×  10−3, 2.16 × 10−4, 3.96 × 10−3, 2.24 × 10−5); and in e primary T cells from three donors. T Cell Expression: AR (Ctrl Ct = 35), MYOD1 (Ctrl Ct = 40), and HBE1 (Ctrl Ct = 33–36). p = 0.91 for AR, p = 0.02 for MYOD1, and p = 0.01 for HBE1. *p < 0.05, **p < 0.01, ***p < 0.001, two-sided FDR-adjusted Student’s T-test for (b–d). One-sided FDR-adjusted Student’s T-test for (e). f–h Activating expression of TUBB3-mCherry in iPSCs via activation of NGN3, three core neurogenic transcription factors (core), four accessory factors (accessory), or both (core+accessory). (n = 3 independent transductions per experimental condition. g Percent of mCherry positive cells, p = 0.003 for core+accessory vs. core, and h MFI of mCherry positive cells. p = 0.007 for core+accessory vs. core. *p < 0.05, **p < 0.01, ***p < 0.001, two-sided Student’s T-test. For boxplots, the lower and upper bounds of the box show the 25th and 75th percentile, respectively; the center line shows the median; and whiskers extend 1.5x the inter-quartile range. Source data are provided as a Source Data file. Panel (a) was created in BioRender. Lab, R. (2025) https://BioRender.com/jut0e9f.