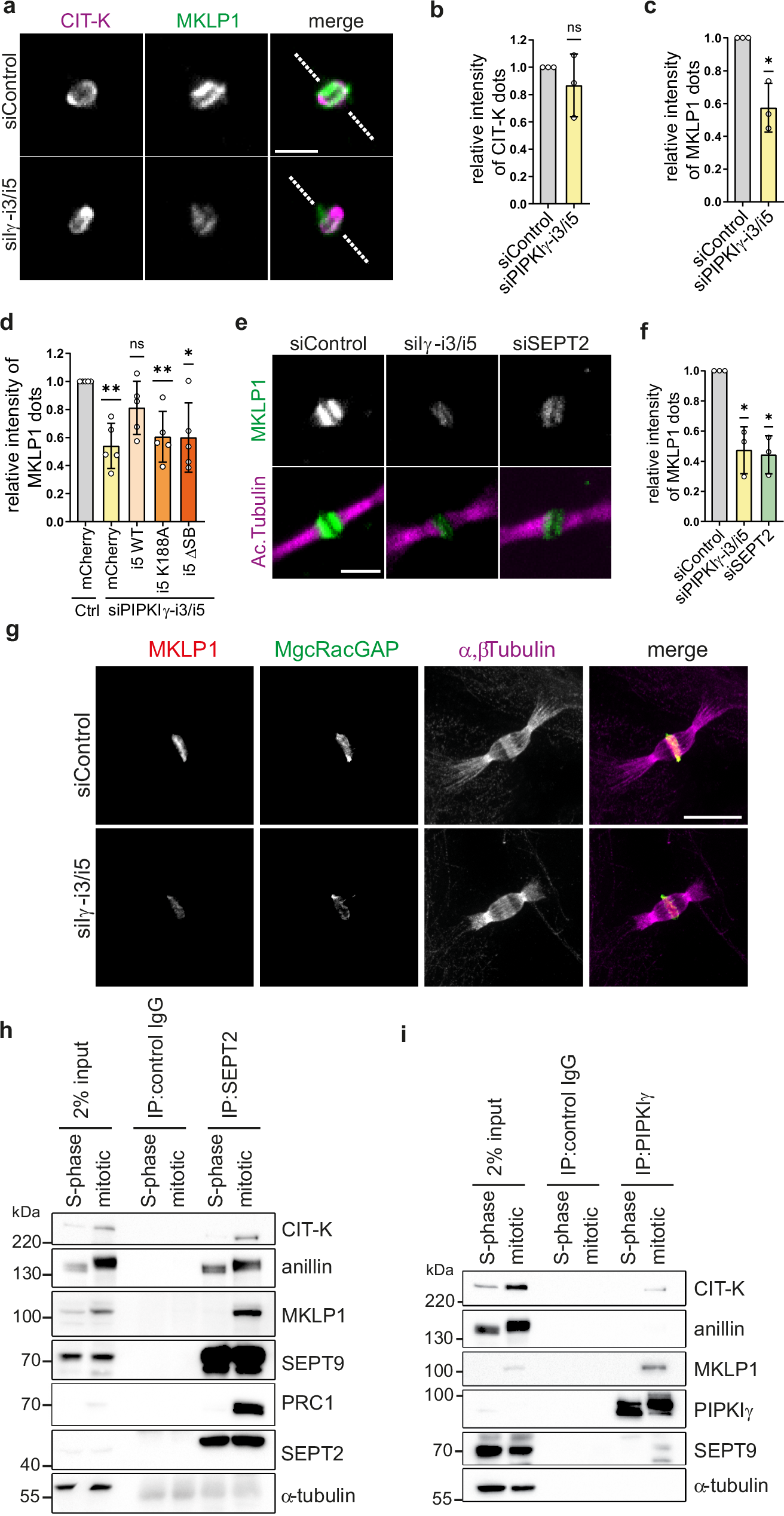
Fig. 5: A septin-interacting PIPKIγ module regulates centralspindlin association with the midbody.

a Representative confocal images of HeLa cell midbodies upon depletion of PIPKIγ-i3/i5, synchronization at late cytokinesis, and immunostaining of CIT-K and MKLP1. The dashed line indicates the orientation of the cytokinetic bridge. Scale bar: 3 µm. b Relative intensity of CIT-K c or MKLP1 dots at the midbody. Normalized data are represented as mean ± SD (n = 3 independent experiments). Statistics: two-tailed, one-sample t-test. d MKLP1 accumulation at the midbody in knockdown cells stably expressing the indicated PIPKIγ-variants. Normalized data are represented as mean ± SD (n = 5 independent experiments; see Supplementary Fig. 5a, for representative images). Statistics: two-tailed one-sample t-test. e Representative confocal images of HeLa cell midbodies upon knockdown of PIPKIγ-i3/i5 or of SEPT2, synchronization at late cytokinesis, and immunostaining of MKLP1 and acetylated tubulin. Scale bar: 3 µm. f Relative intensity of MKLP1 dots at the midbody. Normalized data are represented as mean ± SD (n = 3 independent experiments). Statistics: two-tailed one-sample t-test. g Ultrastructure expansion microscopy (U-ExM) images indicating defects in centralspindlin accumulation at the midbody upon depletion of PIPKIγ-i3/i5. Expanded gels were immunostained for MKLP1, MgcRacGAP, and α-/β-tubulin (note that both tubulins were stained simultaneously and detected with the same secondary antibody to enhance the signal), and imaged on a spinning disk confocal microscope. Representative images (max intensity projections of 21 slices with 1 µm spacing) are shown. Scale bar: 5 μm. h Endogenous SEPT2 or i endogenous PIPKIγ were immunoprecipitated from lysates of synchronized HeLa cells. The affinity-purified material was separated by SDS-PAGE and analyzed by Western blotting using the indicated antibodies. *P < 0.05; **P < 0.01. Source data and P-values are provided as a Source data file.