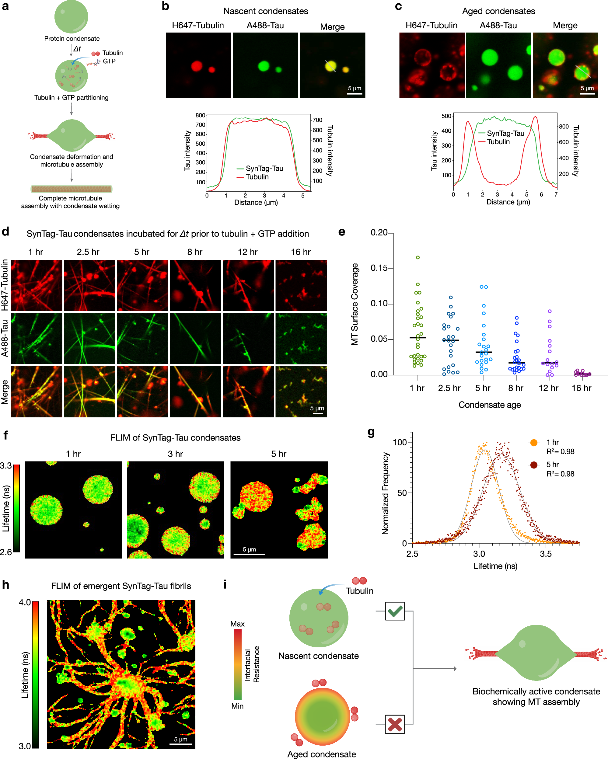
Fig. 2: Aging transition impairs SynTag-Tau condensate activity in microtubule assembly.
From: Decoupling phase separation and fibrillization preserves activity of biomolecular condensates

a Schematic of tubulin recruitment and MT polymerization in Tau condensates. b Nascent SynTag-Tau condensates (age = 2 h) in the presence of 50 nM HiLyte647-labeled tubulin show enrichment of tubulin in the dense phase. Corresponding line profiles are shown below. c Aged SynTag-Tau condensates (age = 4 h) with the addition of 50 nM HiLyte647-labeled tubulin show altered tubulin partitioning to the condensate interface. Corresponding line profiles are shown below. Display ranges in images of (b) and (c) were adjusted independently for better clarity. d Condensate age-dependent MT polymerization assay in SynTag-Tau condensates. e MT surface coverage plot corresponding to panel (d). Horizontal lines at each time point represent the median value. The individual data points represent measurements based on three independent replicates. Sample size: 1 hr, 30 datapoints; 2.5 hr, 24 datapoints; 5 hr, 23 datapoints; 8 hr, 24 datapoints; 12 hr, 16 datapoints; 16 hr, 14 datapoints. f Frequency-domain (FD) FLIM map of SynTag-Tau condensates at various time points. g Representative fluorescence lifetime distributions at 1 h and 5 h time points (since sample preparation). The points are the data, and the lines are Gaussian fittings with the corresponding goodness of fit (R2) indicated. h FD-FLIM map of aged SynTag-Tau condensates with emergent amyloid fibrils (sample age = 8 h). i Schematic of condensate physical aging-induced interfacial resistance in SynTag-Tau condensates, and its effect on tubulin partitioning and MT assembly. Each of these experiments was independently repeated at least three times. Source data are provided as a Source Data file.