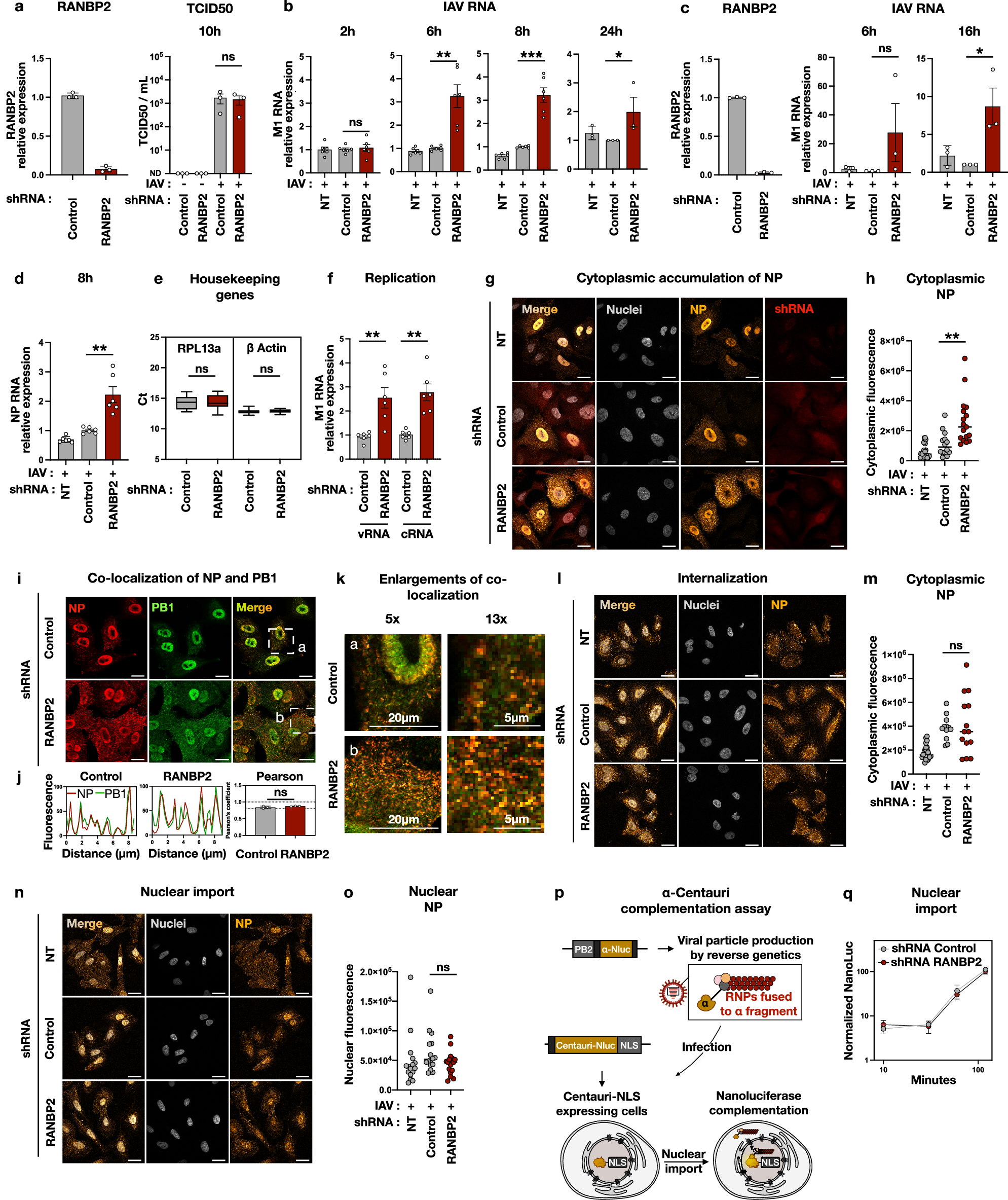
Fig. 1: RANBP2 knockdown stimulates non-productive Influenza vRNA replication without affecting the initial vRNP nuclear import.

a RANBP2 transcript levels (normalized to RPL13a and control) in A549 cells, and viral titre in MDCK cells, after transduction with control or RANBP2 shRNA, and infection with IAV (A/WSN/1933; MOI 0.5). Viral RNA levels for M1 or NP segments in A549 (b, d) or THP-1 (c) cells at the indicated time points: b: 6 h, p = 0.0023; 8 h, p = 0.0008; 24 h, p = 0.0444, c: p = 0.015; d: p = 0.0046. RANBP2 knockdown was confirmed by RT-qPCR in THP-1 cells (c), normalized as in (a). e Expression of housekeeping genes (RPL13a, n = 18; β-Actin n = 12). f Strand-specific quantification of vRNA (p = 0.0063) and cRNA (p = 0.0014) at 6 hpi. NP and PB1 localization in infected A549 cells at 8 hpi (MOI 0.5; g, k), 1 hpi (MOI 4; l, m) or 2 hpi (MOI 4; n, o) (n = 3; 12–17 cells per condition). For quantifications, each dot represents a single cell fluorescence normalized by area (h: p = 0.0024). Additional fields are shown in Fig. S3. p, q Alpha-Centauri assay schematic and luminescence readout for nuclear import of vRNP (MOI 4). NanoLuc complementation results normalized to last time point (n = 4). Data are shown as mean ± SEM or box-and-whisker plots (median, 25th–75th percentiles, min/max). n = 3 for all panels, except (b) (time points 2, 6, 8 h) and (d, f) (n = 6). Scale bars: 20 µm. Statistical tests: two-tailed Student’s t tests (unpaired for a, b, e, f, h, j, m, o; paired for c, d). ns: non-significant.