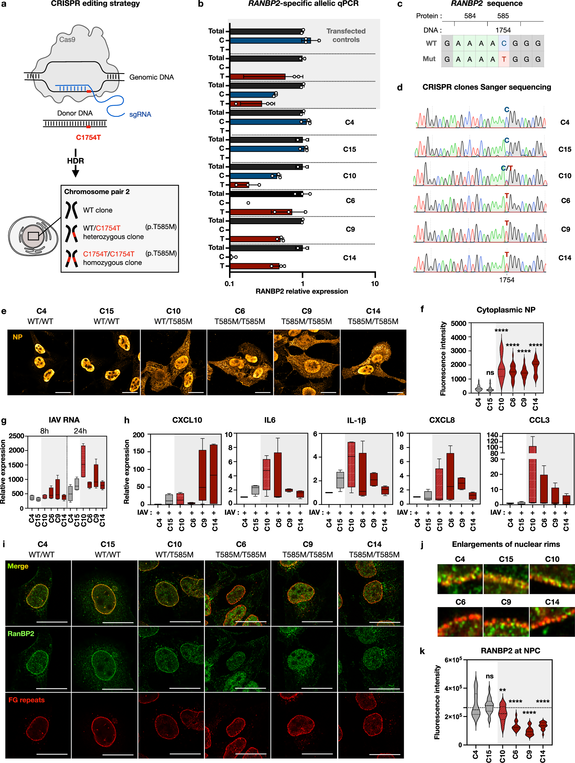
Fig. 4: Mislocalisation of the RANBP2-T585M ANE1 variant amplifies IAV replication and hyper-inflammation.

a CRISPR/Cas9 editing strategy introducing the C1754T mutation (p.T585M) into RANBP2 via homology-directed repair (HDR). Resulting clones included WT homozygous clones, WT/C1754T heterozygous, and C1754T/C1754T homozygous genotypes. b RNA expression of WT and C1754T alleles was assessed by RANBP2-specific RTqPCR. HEK-293T cells transfected with WT, T585M or both forms served as controls (technical replicates from a single experiment; mean ± SD). c RANBP2 sequence positions 1749–1757 showing C- > T substitution at 1754 (c.C1754T), resulting in the p.T585M mutation. d Sanger sequencing confirmed genotypes of CRISPR clones, showing C, T, or both at position 1754. e NP staining in CRISPR clones infected with IAV (MOI 0.5) at 8 hpi; additional representative fields are shown in Figure S16. f Cytoplasmic NP fluorescence quantification (p < 0.0001). g Viral RNA levels (M1 segment) at 1, 8 and 24 hpi normalized to 1 h; statistical significance by two-way ANOVA (Fig. S17). h Pro-inflammatory cytokine transcripts (CXCL10, IL-6, IL-1β, CXCL8, CCL3) after overnight infection, normalized to RPL13a and WT clone C4; significance by one-way ANOVA (Fig. S18). For qPCR quantifications (g, h), data are shown as mean ± SEM (n = 4). i, j RANBP2 and FG-repeat staining in CRISPR clones, with enlarged rim views. k Nuclear rim RANBP2 fluorescence quantification (C10, p = 0.006; C6-C9-C14, p < 0.0001). Confocal images (e, i–k) represent n = 3 independent experiments; scale bars: 20 µm. Imaging quantifications (f, k) shown as violin plots (n = 3). Box-and-whisker plots (g, h) display median, 25th–75th percentiles, min/max. Statistical tests: one-way ANOVA (f, k). ns: non-significant.