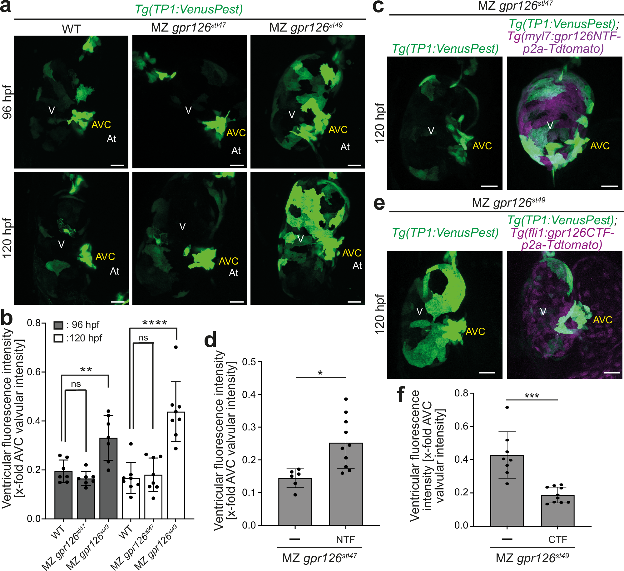
Fig. 6: gpr126 modulates myocardial Notch activity.

a Maximum intensity projections of representative Tg(TP1:Venus-PEST); WT, maternal zygotic (MZ) gpr126stl47, and MZ gpr126st49 hearts showing active Notch signaling at 96 and 120 h post fertilization (hpf). MZ gpr126st49 hearts express significantly higher myocardial Notch activity as compared to WT and MZ gpr126stl47 hearts. V: ventricle. At: atrium. AVC: atrioventricular canal. Scale bars: 20 µm. b Quantification of Venus-Pest intensity with reference to valves for WT, MZ gpr126stl47, and MZ gpr126st49 hearts at 96 hpf (n = 7) and 120 hpf (n = 8). Each point represents a heart. WT vs. MZ gpr126stl47, 96 hpf: p = 0.5934. WT vs. MZ gpr126st49, 96 hpf: p = 0.0011. WT vs. MZ gpr126stl47, 120 hpf: p = 0.9323. WT vs. MZ gpr126st49, 120 hpf: p < 0.0001 (one-way ANOVA with Dunnett’s multiple comparisons test). Data are mean ± S.D. **: p < 0.01; ****: p < 0.0001, ns: not statistically significant. c Maximum intensity projections of representative Tg(TP1:Venus-PEST); MZ gpr126stl47 and Tg(TP1:Venus-PEST); Tg(myl7:gpr126NTF-p2a-tdTomato); MZ gpr126stl47 hearts showing active Notch signaling at 120 hpf. NTF overexpressing MZ gpr126stl47 hearts exhibit significantly increased myocardial Notch activity. d Quantification of Venus-Pest intensity with reference to valves at 120 hpf for Tg(TP1:Venus-PEST); MZ gpr126stl47 (n = 6) and Tg(TP1:Venus-PEST); Tg(myl7:gpr126NTF-p2a-tdTomato); MZ gpr126stl47 (n = 10) hearts. Each point represents a heart. p = 0.0061 (two-tailed unpaired Student’s t-test). Data are mean ± S.D. *: p < 0.05. e Maximum intensity projections of representative Tg(TP1:Venus-PEST); MZ gpr126st49 and Tg(TP1:Venus-PEST); Tg(fli1:gpr126CTF-p2a-tdTomato); MZ gpr126st49 hearts showing active Notch signaling at 120 hpf. CTF overexpressing MZ gpr126st49 hearts exhibit reduced myocardial Notch activity as compared to MZ gpr126st49 hearts. f Quantification of Venus-Pest intensity with reference to valves at 120 hpf for Tg(TP1:Venus-PEST); MZ gpr126st49 (n = 8) and Tg(TP1:Venus-PEST); Tg(fli1:gpr126CTF-p2a-tdTomato); MZ gpr126st49 (n = 10) hearts. Each point represents a heart. p = 0.0001 (two-tailed unpaired Student’s t test). Data are mean ± S.D. ***: p < 0.001.