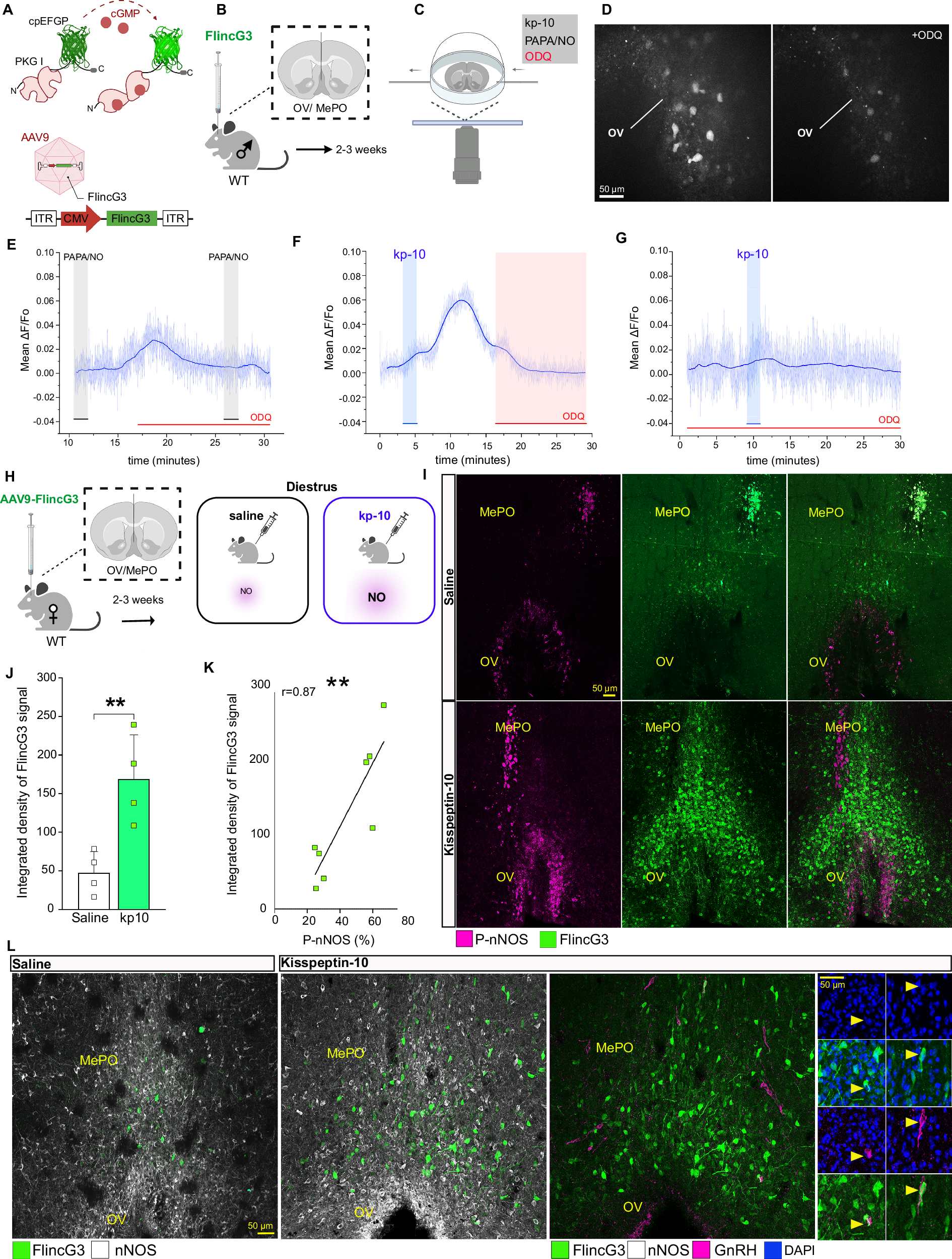
Fig. 2: Kisspeptin-10 promotes nNOS activation and the subsequent production of cGMP.

A Illustration of the molecular functioning of the FlincG3 protein and the construction of the viral vector driving its expression. B Graphical illustration of ex vivo live imaging in brain slices from WT male mice having received an intracerebral injection of AAV9-FlincG3 into the OV/MePO, and C schematic showing the brain slice (200-μm-thick) containing the OV/MePO in the perfusion chamber. D Fluorescent image of the brain slice containing cells expressing the FlincG3 protein, imaged in the absence or presence of ODQ (10 μM). E–G Data plots show ΔF/F0 in responder cells (n = 3 mice, n = 5–7 cells) upon application of kp-10 (10 nM) or PAPA/NO (5 μM) in the absence and presence of ODQ (10 μM). Experiment was independently repeated three times with similar results. H Graphical illustration of in situ imaging in WT females in diestrus, having received an intracerebral injection of AAV9-FlincG3 into the OV/MePO and sacrificed after peripheral administration of saline or kp-10 (1 nmol). J Quantification of the integrated intensity of the endogenous fluorescence of the FlincG3 protein in the OV/MePO, upon application of saline or kp-10 (two-tailed unpaired t-test t(6) = 3.80 p = 0.009; n = 4) and (K) Correlation of the percentage of nNOS phosphorylation with the integrated density of the FlincG3 signal upon application of kp-10 (Pearson r = 0.87 R2 = 0.76 p = 0.005; n = 8). I–L Confocal images of the OV/MePO showing (I) the expression of P-nNOS along with the endogenous fluorescence of the FlincG3-cpEGFP protein upon an intraperitoneal injection of saline or kp-10 and (L) the expression of nNOS, GnRH and DAPI nuclear staining along with the endogenous fluorescence of the FlincG3-cpEGFP protein upon an intraperitoneal injection of saline or kp-10 (1 nmol). Magnifications on the right indicate representative examples of GnRH-positive cells showing FlincG3 activation (solid arrowheads) upon kp-10 administration. Values indicate means ± SEM. ns: non-significant, p > 0.05, **p < 0.01. Source data are provided as a Source Data file. Schematic illustrations created in BioRender. Chachlaki, K. (2026) https://BioRender.com/arnv9ca. OV, organum vasculosum laminae terminalis. MePO, median preoptic nucleus. PAPA/NO, PAPA NONOate. kp-10, kisspeptin-10, NO, nitric oxide. P-nNOS, phosphorylated nNOS.