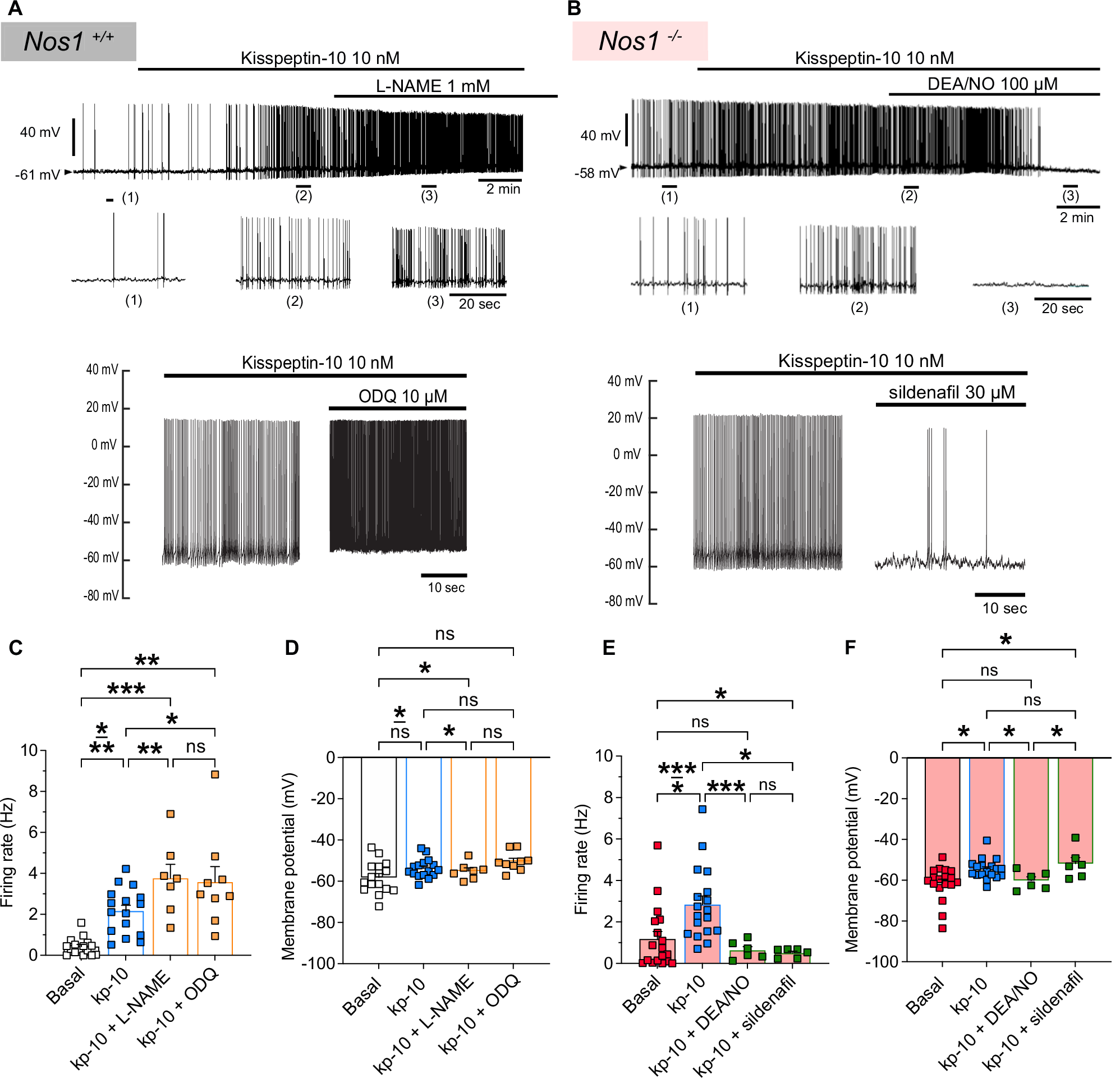
Fig. 4: Canonical NO signaling controls GnRH neuronal activity in kisspeptin-excited GnRH neurons.

A, B Representative whole-cell current-clamp recordings from a GnRH neuron of A a Gnrh::Gfp Nos1+/+ mouse in the presence of bath application of kp-10 (10 nM) and the NOS inhibitor (L-NAME; 1 mM) or the sGC inhibitor (ODQ; 10 μM), B a Gnrh::Gfp Nos1−/− mouse in the presence of bath application of kp-10 (10 nM) and the NO donor DEA/NO (100 μM) or the phosphodiesterase 5 inhibitor sildenafil (30 μM). Bottom traces show expanded timescales of the recording at the indicated time point 1, 2 and 3. (C–F) Since initial analyses revealed no difference between the sexes in the direction or magnitude of changes between basal values and kp-10 treatment, data from female and male mice were pooled for display; however, L-NAME and DEA/NO were applied only to females and ODQ and sildenafil only to males. C Spontaneous firing frequency (Wilcoxon two-tailed paired t-test basal vs. kp-10 p < 0.001; n = 17 cells, n = 12 mice; RM one-way ANOVA, Holm-Sidak’s multiple comparison test, F(2, 12) = 20.70, p < 0.001; basal vs. kp-10 plus L-NAME p < 0.001; kp-10 vs. kp-10 plus L-NAME p = 0.007; n = 7, n = 6 and F(1.2, 11) = 17.25, p = 0.001; basal vs. kp-10 plus ODQ p = 0.004; kp-10 vs. kp-10 plus ODQ p = 0.05; n = 10 n = 6) and D membrane potential (Wilcoxon two-tailed paired t-test basal vs. kp-10 p = 0.01; n = 17 cells, n = 12 mice; RM one-way ANOVA, Holm-Sidak’s multiple comparison test, F(1.2, 7.3) = 9.97, p = 0.01; basal vs. kp-10 plus L-NAME p = 0.05; kp-10 vs. kp-10 plus L-NAME p = 0.05; n = 7, n = 6) in GnRH neurons from a Gnrh::Gfp; Nos1+/+ diestrous female and male mice under basal conditions, in the presence of kp-10 and following the co-application of L-NAME (in females only) or ODQ (in males only); E spontaneous firing frequency (Wilcoxon two-tailed paired t-test basal vs. kp-10 p < 0.001; n = 18, n = 8; RM one-way ANOVA, Holm-Sidak’s multiple comparison test F(2, 16) = 30.39, p < 0.001; kp-10 vs. kp-10 plus DEA/NO p < 0.001 n = 12, 6 n = 6, 4 and test F(1, 5.1) = 10.32, p = 0.02; basal vs. kp-10 plus sildenafil p = 0.02; kp-10 vs. kp-10 plus sildenafil p = 0.05; n = 6, n = 2) and F membrane potential (Wilcoxon two-tailed paired t-test basal vs. kp-10 p < 0.001; n = 18, n = 8; two-tailed unpaired t-test kp-10 plus DEA/NO vs. kp-10 plus sildenafil p = 0.04; RM one-way ANOVA, Holm-Sidak’s multiple comparison test F(2, 16) = 7.19, p = 0.006, kp-10 vs. kp-10 plus DEA/NO p = 0.02 and F(1.1, 5.3) = 15.23, p = 0.01; basal vs. kp-10 plus sildenafil p = 0.03; n = 6, n = 2) of GnRH neurons recorded from Gnrh::Gfp; Nos1−/− diestrous female and male mice under basal conditions, in the presence of kp-10 and the co-application of DEA/NO (in females only) or sildenafil (in males only). Values indicate means ± SEM. ns: non-significant, p > 0.05, *p < 0.05, **p < 0.01, ***p < 0.001. Source data are provided as a Source Data file. kp-10, kisspeptin-10.