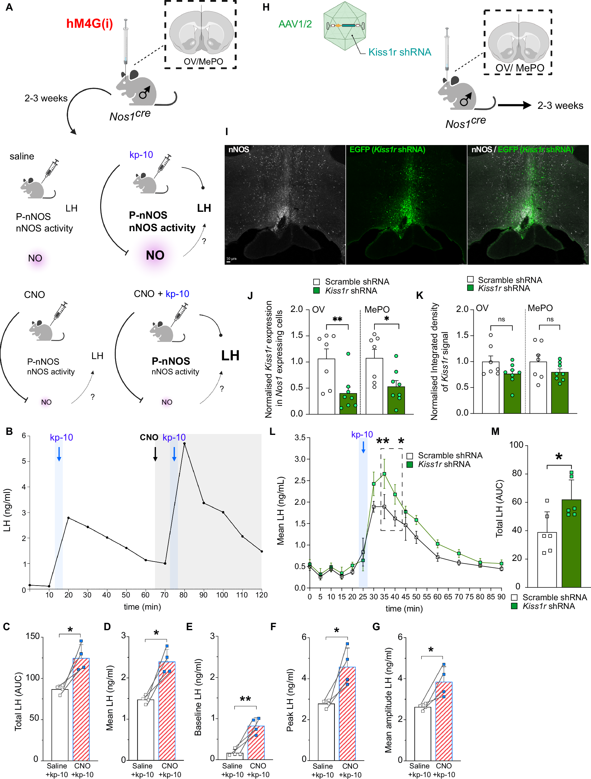
Fig. 5: nNOS OV/MePO neurons restrain kisspeptin-induced LH release via Kiss1r-dependent signaling.

A Graphical illustration of intact Nos1cre male mice injected into the MePO with the AAV-hSyn-DIO-hM4(Gi)-mCherry and intraperitoneally with kp-10 (1 nmol, 15th and 75th minute). B Representative LH pulse profile and analysis of C area under the curve (AUC) (two-tailed paired t-test t(3)= 5.07 p = 0.01; n = 4), D mean LH (two-tailed paired t-test t(3) = 6.64 p = 0.007; n = 4), E baseline LH (two-tailed paired t-test t(3) = 5.89 p = 0.01; n = 4), F peak LH (two-tailed paired t-test t(3) = 3.98 p = 0.02; n = 4), and G mean amplitude of LH responses (two-tailed paired t-test t(3) = 3.98 p = 0.03; n = 4) before or after CNO administration (65th minute). H Graphical illustration of the strategy for the selective expression of AAV1/2-CMV-DIO-shKiss1r(3x)-EGFP targeted to nNOSOV/MePO neurons in Nos1cre male mice. I Confocal images show EGFP, nNOS immunoreactivity in the OV/MePO. J, K Quantification of J the percentage of cells positive for Nos1 mRNA as well as Kiss1r mRNA in the OV and MePO (respectively, Mann-Whitney test, scrambled vs. shRNA: U = 6 p = 0.009; U = 9 p = 0.03; n = 7, 8) and of the (K) integrated intensity of the Kiss1r signal in the OV/MePO of mice injected with the scrambled or Kiss1r shRNA. L Representative LH pulse profile (mixed-effects analysis with Sidak’s multiple comparisons test, Time x condition effect F (14, 40) = 2.44 p = 0.01; minute 35 p = 0.008, minute 40 p = 0.04; n = 6, 6) and analysis of the M area under the curve (AUC) (Mann-Whitney test, scrambled vs. shRNA: U = 4 p = 0.02; n = 6, 6) of male mice injected with the scrambled or Kiss1r shRNA and receiving an intraperitoneal administration of kp-10 (20th minute). Values indicate means ± SEM. ns: non-significant, p > 0.05; * p < 0.05. **p < 0.01. ***p < 0.001. Source data are provided as a Source Data file. Schematic illustrations created in BioRender. Chachlaki, K. (2026) https://BioRender.com/arnv9ca. OV, organum vasculosum laminae terminalis. MePO, median preoptic nucleus. kp-10, kisspeptin-10. NO, nitric oxide. AUC, area under the curve. LH, luteinizing hormone.