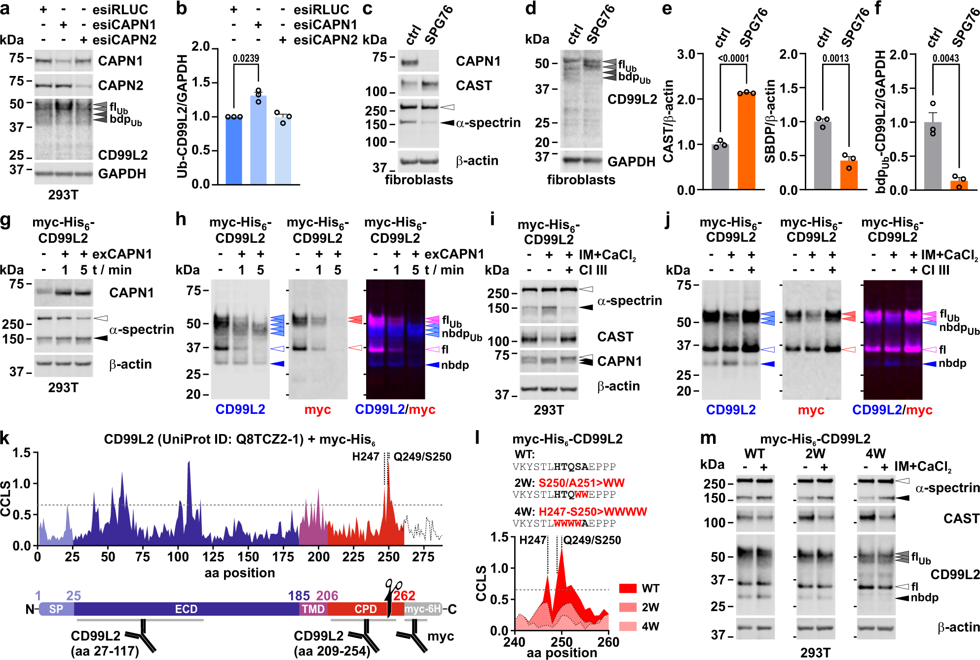
Fig. 6: CD99L2 is a CAPN1 substrate and cleaved at its cytoplasmic C-terminus.
From: Loss-of-function variants in the CAPN1 activator CD99L2 cause X-linked spastic ataxia

a Western blot of CAPN1, CAPN2 and CD99L2 in 293T cells transfected with esiRNAs against CAPN1 (esiCAPN1), CAPN2 (esiCAPN2) or Renilla luciferase (esiRLUC, control). GAPDH served as loading control. Grey arrowheads indicate ubiquitinated full-length (flUb) CD99L2, and dark grey arrowheads cleaved ubiquitinated (bdpUb) CD99L2. b Quantification of endogenous flUb-CD99L2 upon CAPN1 or CAPN2 knockdown in 293T cells. n = 3 biologically independent experiments. One-sample t-test. c, d Western blots of CAPN1, CAST, and α-spectrin (c), and CD99L2 (d) in primary fibroblasts from a healthy control (ctrl) and a spastic paraplegia 76 (SPG76) patient. β-actin (c) or GAPDH (d) served as loading controls. White arrowhead indicates full-length (fl) α-spectrin and black arrowhead cleaved α-spectrin. e, f Quantification of CAST, calpain-cleaved α-spectrin (SBDP), and bdpUb-CD99L2. n = 3 passages. Student’s t-test. g, h Western blots of CAPN1 and α-spectrin (g), and myc-His6-CD99L2 (h) from a time-dependent in vitro calpain cleavage assay in 293T cell extracts after exogenous CAPN1 (exCAPN1) administration. β-actin served as loading control. Light-blue/red/purple arrowheads indicate flUb-CD99L2 or its ubiquitinated N-terminal breakdown products (nbdpUb); blue/purple/red-rimmed arrowheads indicate fl-CD99L2, and blue arrowheads nbdp-CD99L2. i, j Western blots of α-spectrin, CAST, CAPN1 (i), and myc-His6-CD99L2 (j) in 293T cells after 1-h-ionomycin (IM)/CaCl2 treatment. Calpain inhibitor III (CI III) was used as a specificity control. β-actin served as loading control. k, l Computational prediction of calpain cleavage likelihood scores (CCLS) along the myc-His6-CD99L2 sequence (UniProt identifier: Q8TCZ2-1) (k) and for the C-terminal region (aa 240–260) containing double (2 W) or quadruple (4 W) tryptophan substitutions at predicted cleavage sites H247/Q249/S250 (l). Dotted line marks the prediction cut-off value (0.654). Schematic below in (k) shows myc-His6-CD99L2 aligned to the prediction graph. SP signal peptide, ECD extracellular domain, TMD transmembrane domain, CPD cytoplasmic domain. Black scissor indicates the predicted calpain cleavage site; antibody binding sites are highlighted. m Western blot of α-spectrin, CAST and CD99L2 in 293T cells expressing wild-type (WT), 2 W, or 4 W myc-His6-CD99L2 variants after 1-h-IM/CaCl2 treatment. β-actin served as loading control. White arrowheads indicate full-length α-spectrin and CD99L2; black arrowheads mark calpain-cleaved α-spectrin and nbdp-CD99L2. Bars represent mean ± s.e.m. All t-tests are two-tailed. P values are shown in the graphs. Source data are provided as a Source Data file.