Fig. 7: CD99L2 ubiquitination modulates CAPN1 binding and calpain activation.
From: Loss-of-function variants in the CAPN1 activator CD99L2 cause X-linked spastic ataxia

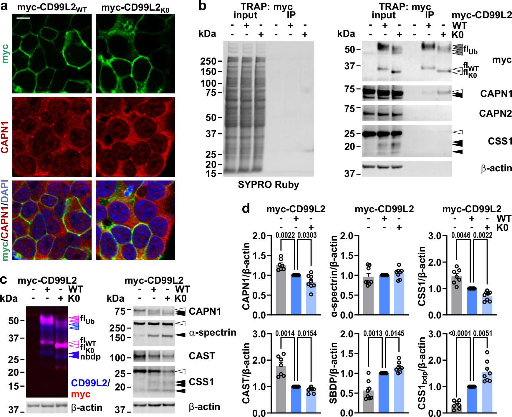
a Immunofluorescence microscopy of wild-type (WT) and lysine-free (K0) myc-His6-CD99L2 and CAPN1 in 293T cells. CD99L2 (green) was detected via its myc tag, and CAPN1 (red) with a specific antibody. Nuclei (blue) were counterstained with DAPI. Scale bar, 10 µm. b Western blot of myc-TRAP-based immunoprecipitation (IP) of WT and K0 myc-His6-CD99L2 from 293T cells. Total protein was visualised with SYPRO Ruby. Co-immunoprecipitated CAPN1, CAPN2 and CSS1 were analysed. β-actin served as loading control. Grey arrowheads indicate ubiquitinated full-length (flUb) CD99L2, white arrowheads full-length proteins and black arrowheads their cleaved forms. flWT, full-length CD99L2WT; flK0, full-length CD99L2K0. c Western blot of CD99L2, CAPN1, α-spectrin, CAST and CSS1 in 293T cells expressing WT or K0 myc-His6-CD99L2, or transfected with empty vector. β-actin served as loading control. Light-purple arrowheads indicate flUb-CD99L2, light-blue arrowheads cleaved N-terminal ubiquitinated forms (nbdpUb), purple-rimmed arrowheads WT and K0 full-length CD99L2 (flWT and flK0), and blue arrowheads the N-terminal CD99L2 breakdown product (nbdp). White arrowheads indicate full-length proteins; black arrowheads indicate their cleaved forms. d Quantification of total CAPN1, full-length CAST, α-spectrin and CSS1, as well as calpain-cleaved α-spectrin (SBDP) and CSS1 (CSS1bdp) in 293T cells expressing WT or K0 myc-His6-CD99L2, or transfected with empty vector. n = 7 (empty vector: CAPN1, CAST, CSS1 and CSS1bdp; WT CD99L2: CAST; K0 CD99L2: CAST) or n = 8 (all other conditions) biologically independent experiments. Bars represent mean ± s.e.m. Two-tailed one-sample t-test. P values are shown in the graphs. Source data are provided as a Source Data file.