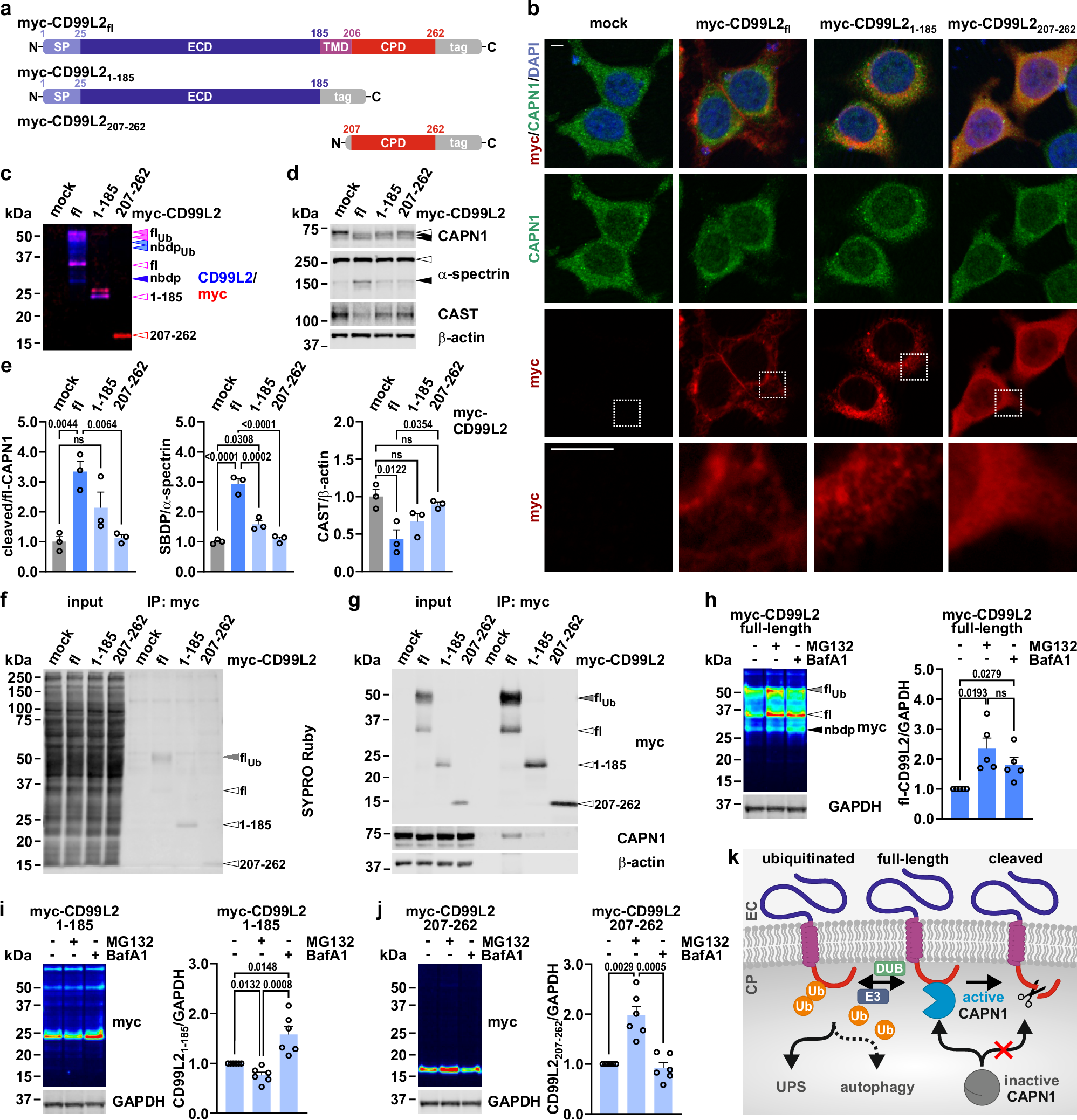
Fig. 8: CD99L2 truncation leads to aberrant cellular distribution, compromised calpain activation and reduced CAPN1 binding.
From: Loss-of-function variants in the CAPN1 activator CD99L2 cause X-linked spastic ataxia

a Schematic of full-length (fl)- and truncated CD99L2 constructs, including N-terminal (CD99L21–185) or C-terminal (CD99L2207–262) variants. SP signal peptide, ECD extracellular domain, TMD transmembrane domain, CPD cytoplasmic domain, tag myc-His6 tag. b Immunofluorescence microscopy of fl- and truncated myc-His6-CD99L2 together with CAPN1 in 293T cells. CD99L2 (red) was detected via its myc tag, and CAPN1 (green) using a specific antibody. Nuclei (blue) were counterstained with DAPI. Bottom row shows 5x magnifications of the white-boxed regions above. Scale bar, 5 µm. c, d Western blot of CD99L2 (c), and CAPN1, α-spectrin and CAST (d) in 293T cells expressing fl- or truncated myc-His6-CD99L2. β-actin served as loading control. Light-purple arrowheads indicate ubiquitinated full-length (flUb) CD99L2, light-blue arrowheads cleaved N-terminal ubiquitinated forms (nbdpUb), purple-rimmed arrowheads fl-CD99L2 or CD99L21–185, the red-rimmed arrowhead CD99L2207–262, and the blue arrowhead the calpain-cleaved N-terminal CD99L2 breakdown product (nbdp). White arrowheads indicate full-length CAPN1 or α-spectrin; black arrowheads their cleaved forms. e Quantification of cleaved CAPN1, calpain-cleaved α-spectrin (SBDP), and CAST. n = 3 biologically independent experiments. One-way ANOVA with Tukey’s post hoc test. f, g Western blot of myc-TRAP-based co-immunoprecipitation (IP: myc) of fl- or truncated myc-His6-CD99L2 and CAPN1 in 293T cells. Total protein was visualised using SYPRO Ruby. CD99L2 was detected via its myc tag. β-actin served as loading control. Grey arrowheads indicate flUb-CD99L2, and white arrowheads fl- or truncated CD99L2. h–j Western blot and quantification of fl- and truncated myc-His6-CD99L2 in 293T cells treated with MG132 or bafilomycin A1 (BafA1). CD99L2 was detected via its myc tag. GAPDH served as loading control. Black arrowhead indicates the N-terminal CD99L2 breakdown product (nbdp). n = 5 (fl-CD99L2) or n = 6 (CD99L21–185, CD99L2207–262) biologically independent experiments. Two-tailed one-sample t- or Student’s t-tests. k Model of CD99L2-CAPN1 interaction and CD99L2 proteostatic regulation. Inactive CAPN1 binds to unmodified fl-CD99L2 and becomes activated. Active CAPN1 cleaves CD99L2, removing its C-terminus, thereby limiting further CAPN1 activation. Ubiquitin ligases (E3) and deubiquitinases (DUB) balance ubiquitinated and unmodified CD99L2, ensuring protein degradation via the ubiquitin-proteasome system (UPS), or, to a lesser extent, autophagy, thus preventing excessive calpain activation. CP cytoplasm, EC extracellular space. Bars represent mean ± s.e.m. P values are shown in the graphs; ns not significant. Source data are provided as a Source Data file.