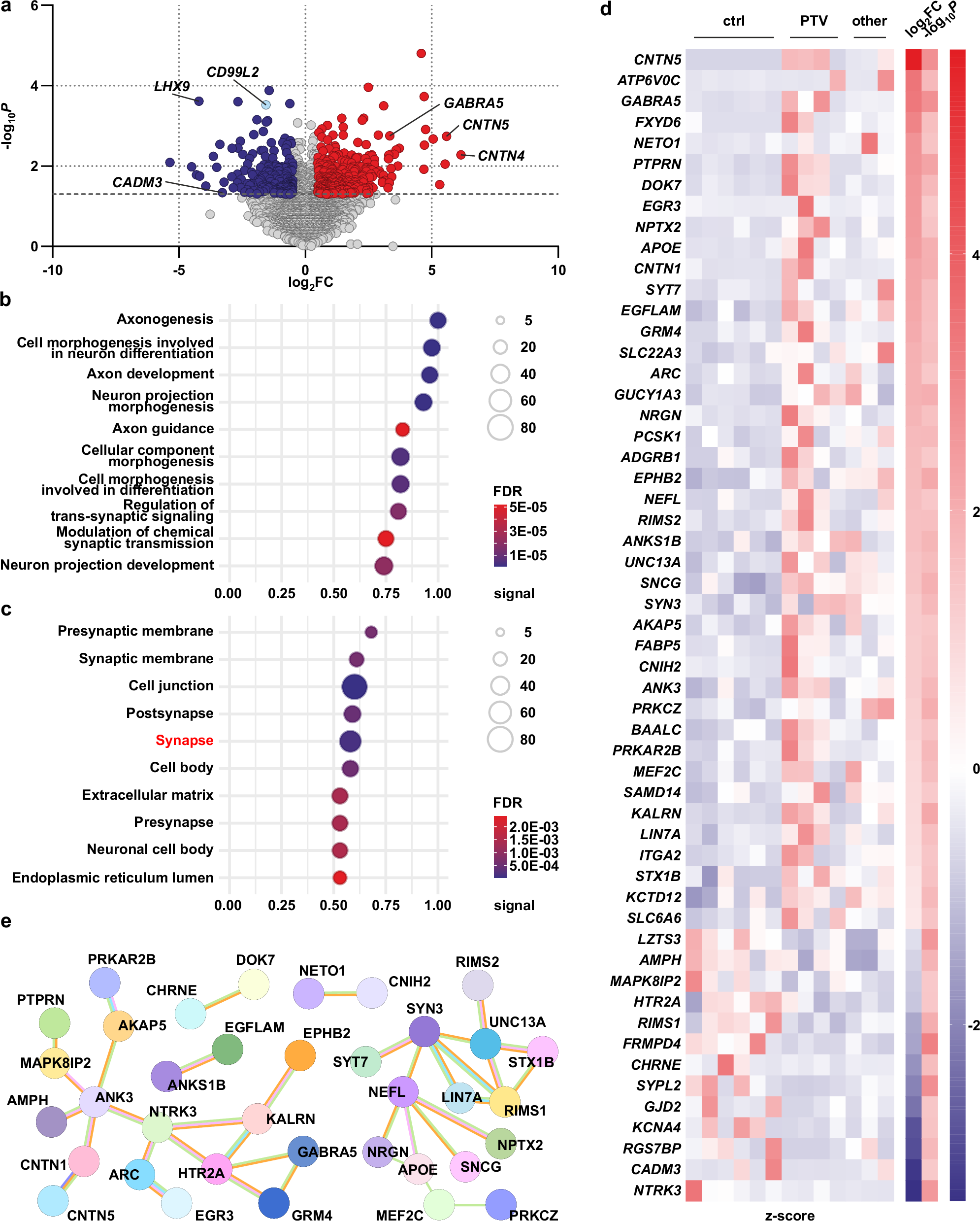
Fig. 9: CD99L2 variants cause transcriptional disturbances in genes associated with neuronal function and the synapse.
From: Loss-of-function variants in the CAPN1 activator CD99L2 cause X-linked spastic ataxia

a Transcriptomic analysis of fibroblasts derived from matched healthy controls and CD99L2 patients carrying protein-truncating variants, splice-site variants or deletions. Volcano plot displays −log10P values versus expression log2 fold changes (log2FC) relative to controls. A total of 515 significant differentially expressed genes (DEGs) (P ≤ 0.05; dotted horizontal line; log2FC ≤−0.5, log2FC ≥0.5) are shown in colour (blue, downregulated; red, upregulated). CD99L2 is highlighted in light blue. The top five DEGs related to neuronal function are additionally marked. b, c Functional enrichment analysis of DEGs from patient fibroblasts (protein-truncating variants, splice-site changes or deletions) compared to matched healthy controls using the STRING database (string-db.org). The top ten enriched biological processes (b) and cellular compartments (c) are shown as bubble plots. Signal values [defined as a weighted harmonic mean of the observed/expected ratio and −log10(FDR)], FDRs (bubble colour), and number of DEGs (bubble size) are indicated. d Heat map of synapse-related DEGs (gene ontology term) showing row-wise calculated z-scores, log2FC and −log10P values for patient fibroblasts [protein-truncating variants (PTV), and splice-site changes or deletions (combined as “other”)] versus matched healthy controls (ctrl). e STRING network of synapse-related DEGs in patients compared to matched healthy controls. Only DEGs with at least one interaction are shown. Light blue lines, curated database interactions; pink lines, experimentally determined interactions; orange lines, co-expression; green lines, text mining; lilac lines, protein homology. Network visualisations were obtained and adapted from STRING (string-db.org). Differential gene expression and statistical significance was calculated using EdgeR (see Supplementary Information for details). Source data are provided as a Source Data file.