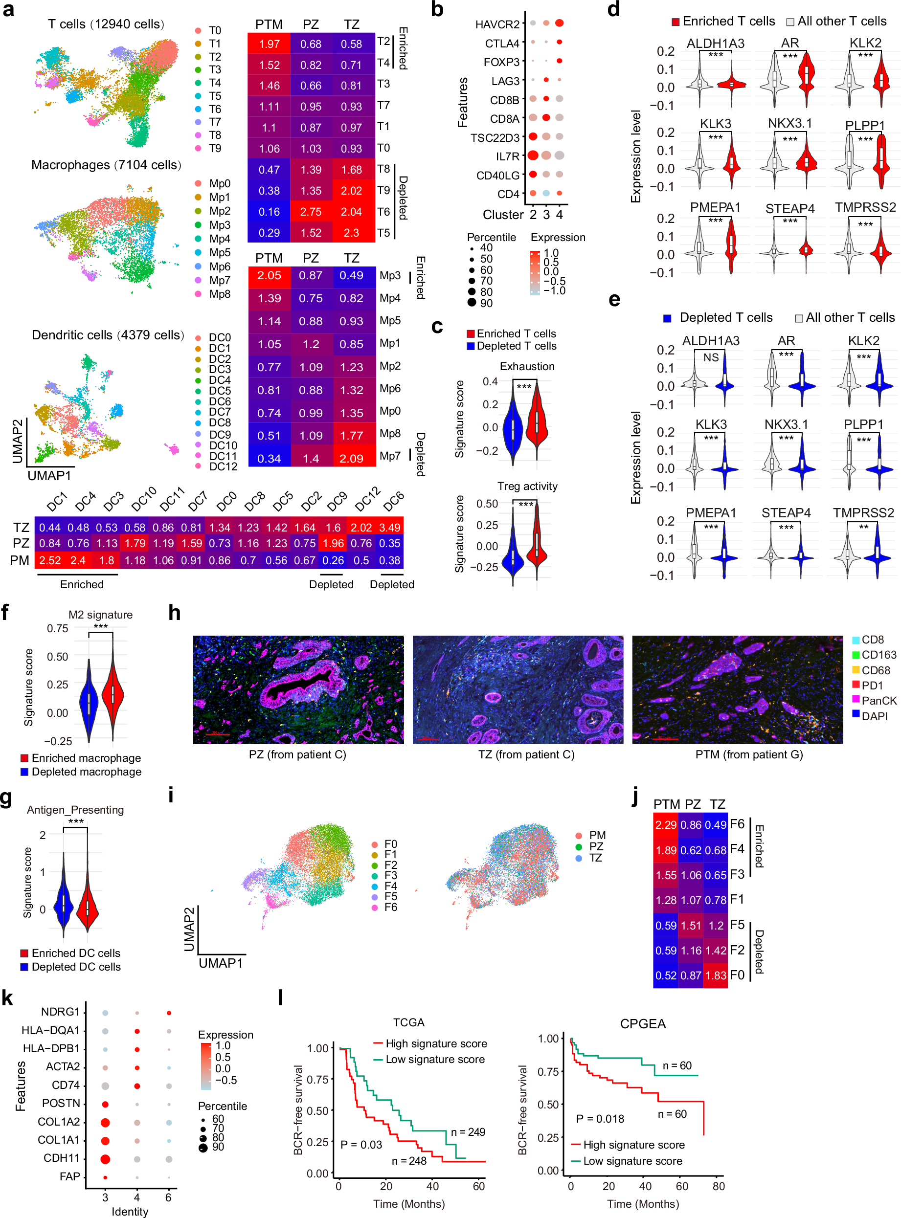
Fig. 4: Characteristics of microenvironment in three cohorts.

a UMAP results and enrichment of immune cells from all patients. Clusters of T cells (12,940 cells from 14 samples), macrophage (7104 cells from 14 samples), and dendritic cells (4379 cells from 14 samples) were analyzed. Cluster distributions in different cohorts were displayed. b The characteristic markers for cluster 2, 3, and 4. Cluster 2, 1869 cells from 14 samples; Cluster 3, 1707 cells from 14 samples; Cluster 4, 1370 cells from 14 samples. c Pathways involving T cell exhaustion and regulatory T cell (Treg) activity in enriched and depleted T cells. Enriched cells, 3239 cells from 14 samples; Depleted cells, 2597 cells from 14 samples. d, e Expression of androgen response genes in the enriched or depleted T cell clusters from PTM samples. Enriched cells, 3239 cells from 14 samples; Depleted cells, 2597 cells from 14 samples. f Pathways involving M2 activity in enriched and depleted macrophage clusters. Enriched cells, 1107 cells from 14 samples; Depleted cells, 266 cells from 14 samples. g Pathway involving antigen presenting activity in enriched and depleted DC clusters. Enriched cells, 1269 cells from 14 samples; Depleted cells, 565 cells from 14 samples. Violin plots depict the kernel density of single-cell expression values. Median, 25th percentile, and 75th percentile are shown in the box plot; whiskers extending to 1.5 X IQR. h Multicolor IF staining shows the distributions of immune cells and epithelial cells in PZ, TZ, and PTM samples. Scale bar, 100 µm. Representative images are shown (n = 2 samples per group). i UMAP results of fibroblast cells (17,826 cells from 14 samples) from all patients. j Cluster distribution of fibroblast cells in different cohorts. PZ, 2620 cells from 4 samples; TZ, 9635 cells from 6 samples; PTM, 5572 cells from 4 samples. k The characteristic markers for fibroblast cluster 3, 4, and 6. Cluster 0, 2808 cells from 14 samples; Cluster 4, 1812 cells from 14 samples; Cluster 6, 1087 cells from 14 samples. l Signature of enriched fibroblast clusters for patient stratification in TCGA and CPGEA databases. High signature score patients in TCGA, 248; low signature score patients in TCGA, 249; High signature score patients in CPGEA, 60; low signature score patients in CPGEA, 60. Two-side pairwise Wilcoxon signed-rank test with Benjamini–Hochberg for P value correction. *, ** and *** denoted P < 0.05, P < 0.01 and P < 0.001, respectively.