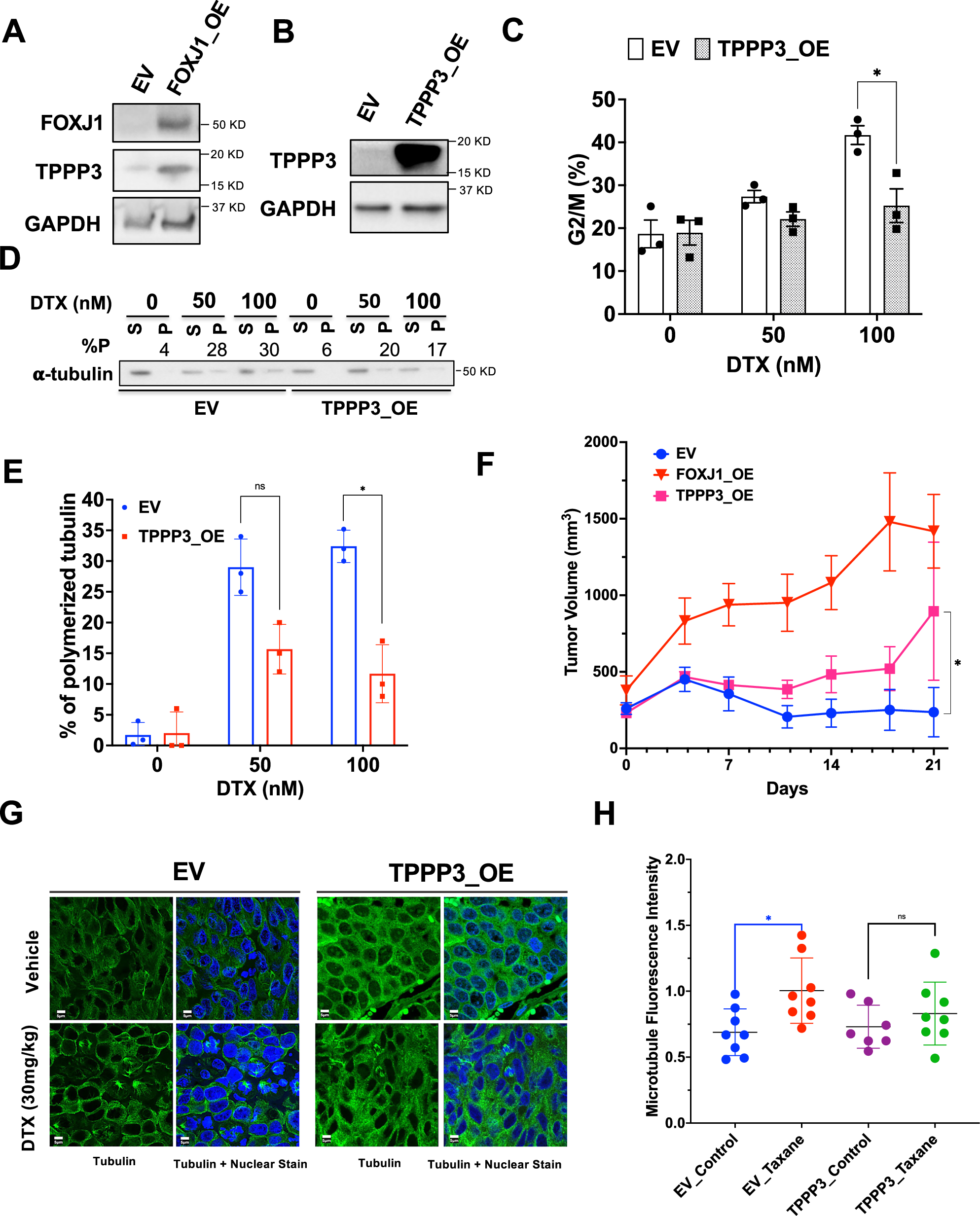
Fig. 6: TPPP3 is regulated by FOXJ1 and its overexpression confers partial in vivo resistance to DTX.
From: FOXJ1 mediates taxane resistance through regulation of microtubule dynamics

A TPPP3 expression in LNCaP FOXJ1_OE and EV cells. The blot is representative of three independent experiments. B LNCaP cells stably expressing TPPP3 (TPPP3_OE) or empty vector control (EV). The blot is representative of three independent experiments. C The percentage in G2/M phase for TPPP3_OE and EV cells treated with the indicated concentrations of DTX for 24 h in three independent experiments, *p = 0.023, compared to EV. D Western blot demonstrating the amount of α-tubulin in the pellet fraction (polymerized, P) and soluble fraction (S) that were separated by tubulin polymerization assay. The % polymerized was calculated based on grayscale intensity of western blot bands for each treatment group [P% = P/(p + S)*100%]. The blot is representative of three independent experiments. E P% values from three biological replicates for the indicated treatment group for TPPP3_OE and EV, SD, * p < 0.05 (p = 0.0928 at 50 nM, p = 0.038 at 100 nM), compared to EV. F Mice bearing FOXJ1_OE, LNCaP TPPP3_OE, or LNCaP_EV xenografts were treated with docetaxel (DTX, 30 mg/kg, i.p., 6 mice per each group, the first dose on Day 0, the second dose on Day 14) (arrows) and monitored until day 21. *p < 0.05 (p = 0.03, Two-Way ANOVA, mixed-effects). G Mice bearing EV and TPPP3 _OE xenograft tumors were treated with one dose of either vehicle or docetaxel (DTX, 30 mg/kg, i.p., 3 mice for each group). After three days, mice were sacrificed, and tumors were harvested. Representative immunofluorescence images from 3 mice for tubulin (green) and nuclei (blue) in tumors treated as indicated are shown. H MFI was quantitified by ImageJ for TPPP3_OE and EV in the indicated treatment groups from (G), at least 8 visions (visions were from 3 mice in each group) were taken for each group and data are shown as individual field measurements with mean ± SD. In LNCaP EV tumors, MFI was significantly higher after treatment with DTX (p = 0.0148). In TPPP3-overexpressing tumors, MFI did not differ significantly after DTX treatment (p = 0.3357). Source data are provided as a Source Data file.