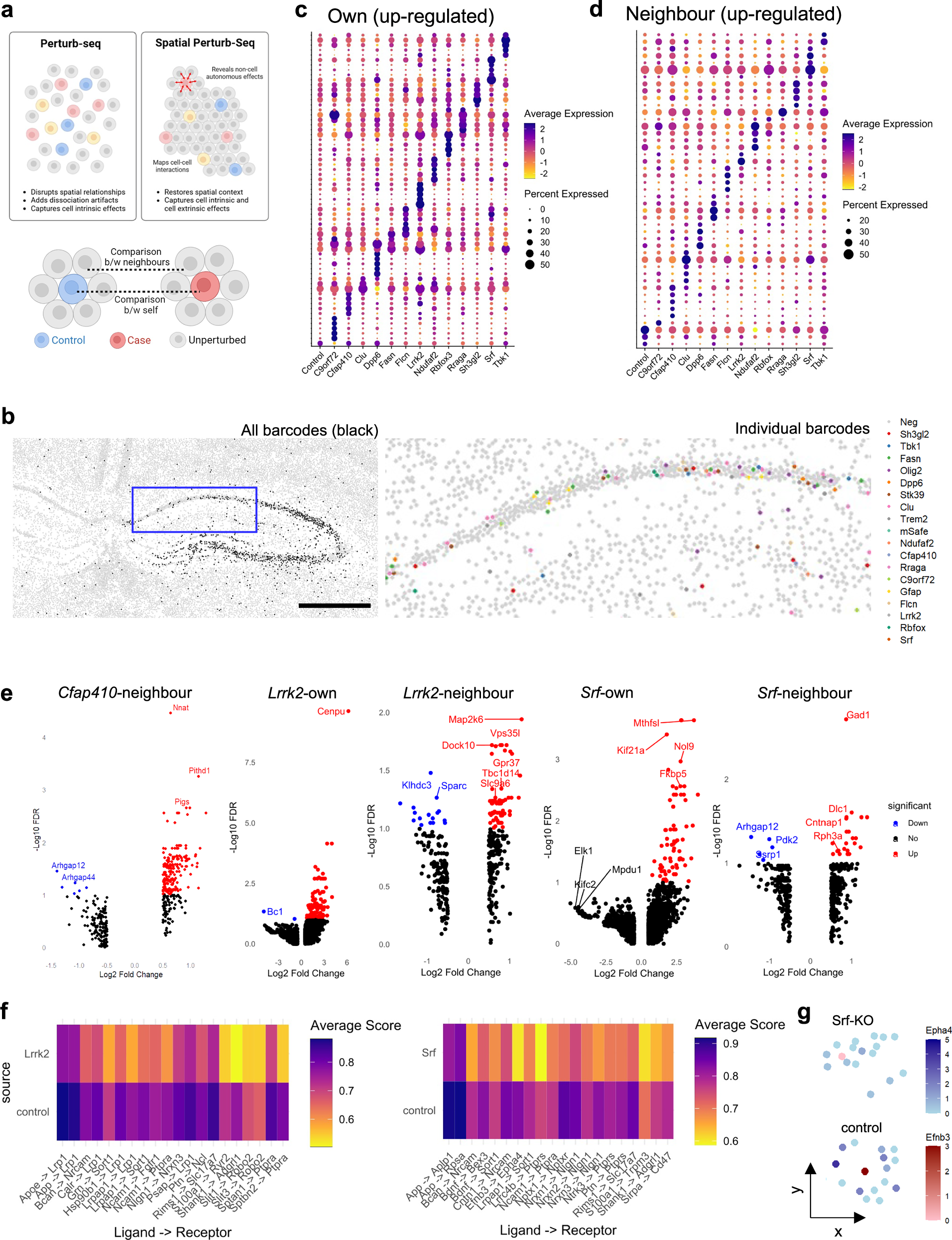
Fig. 2: Analysis of cell-autonomous and non-cell autonomous effects of perturbations and cell-cell communication in hippocampal neurons.
From: Spatial perturb-seq: single-cell functional genomics within intact tissue architecture

a Schematic depicting Spatial Perturb-Seq and the two different comparisons that can be made—cell autonomous and non-cell autonomous, i.e. (1) transcriptomes of perturbed cells (own). (2) transcriptomes of the wildtype neighbours of perturbed cells (neighbours). Created in BioRender. Shen, K. (2026) https://BioRender.com/x0zc3s8. b FOV of a subsection of Stereo-seq data, highlighting all barcode-positive cells (left) and distinct barcodes shown in different colours (right, subset of left panel boxed in blue), with cells negative for barcodes in grey. Data taken from chip 2. c, d Dot Plot showing top DE genes for each perturbation, compared to all other perturbations, for own transcriptome (c), and neighbour cells’ transcriptome (d). e Volcano plots showing DE genes (lfc > 0.5, fdr <0.05) for Cfap410-KO neighbours (left-most), Lrrk-KO and Srf-KO own and neighbour cells. Only lfc > 0.5 genes are shown. mSafe-KO was used as the control group. f Heatmap visualizing ligand-receptor expression for top 20 differentiallyg expressed ligand-receptor pairs, comparing communication scores between Lrrk2-KO or Srf-KO neurons and their wildtype neighbours vs communication between control neurons and their wildtype neighbours. g Spatial plot of each source (ligand-expressing) cell in red and their 15 wildtype neighbour (receptor-expressing) cell in blue, showing expression of Epha4 ligand in perturbed cells and Efnb3 receptor in neighbour cells. Top: Srf-KO. Bottom: control. Scale bar represents 1 mm.