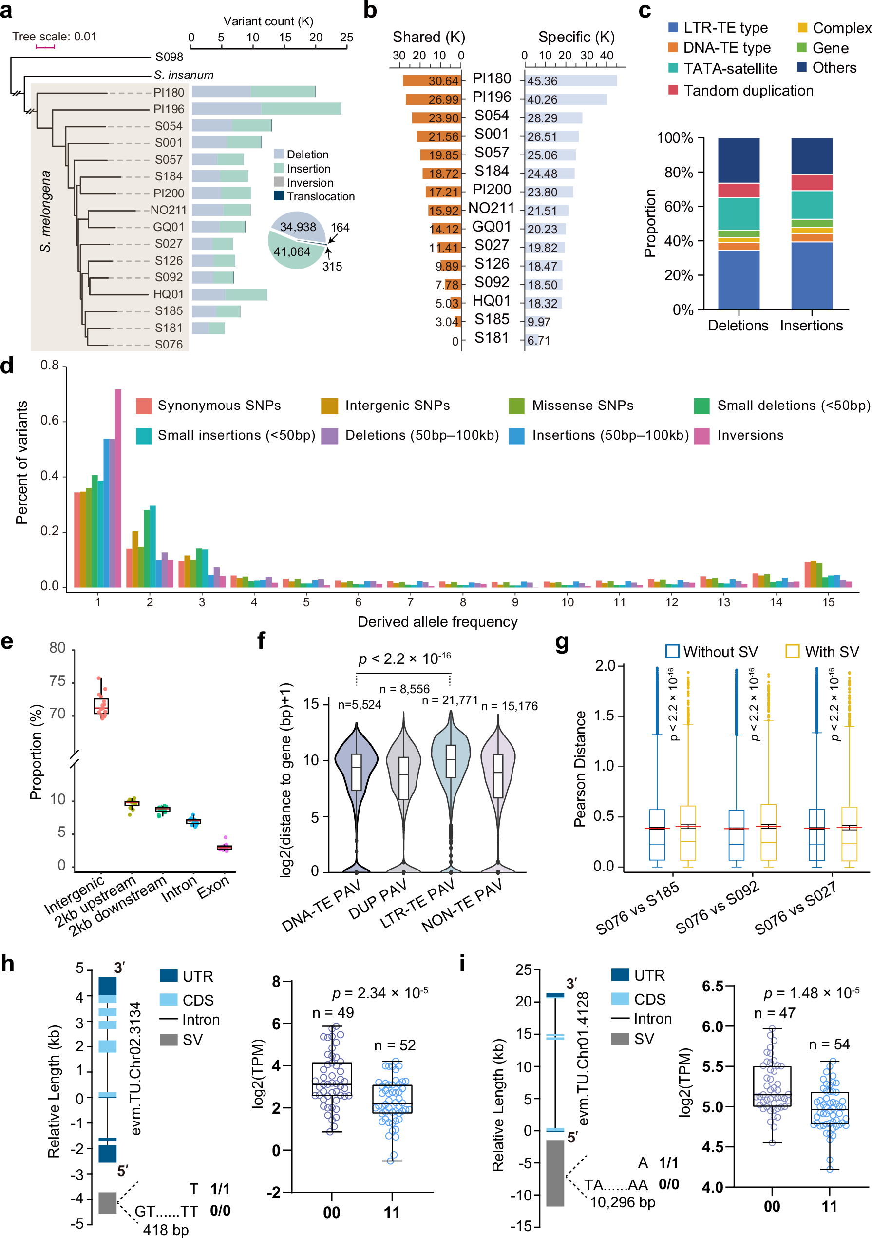
Fig. 3: Structural variations in eggplant.

a Numbers of SVs identified between each query genome and the reference S076. The phylogenetic tree displaying on the left was constructed using 327,235 4-fold degenerate sites. b The number of shared and specific (i.e., unique to a single accession) SVs was analyzed as additional samples were included. The order in which samples were added follows the level of divergence. c The percentage of different SV types. d The derived allele frequency for different kinds of genomic variations. S. insanum was used as the outgroup to infer the ancestral state. e Proportion of SVs that overlap with different genomic contexts. The boxplots are generated based on SVs detected from 15 genomes relative to the reference S076 (n = 15). f Distance of different types of presence-absence variants (PAVs) to genes. The number of PAVs in each type is shown in the corresponding boxplot. g Expression variation was measured by the Pearson distance between two gene sets, with at least one SV within 2 kb versus without. A total of 1742 (with SV) vs 9504 (without SV) genes, 1631 vs 9792 genes, and 1489 vs 10,041 genes were included for the S076 vs S185, S092, and S027 comparisons, respectively. A 10,000-bootstrap resampling procedure was used to estimate the mean and its 95% confidence interval; the red line indicates the mean. h Expression of evm.model.Chr02.3134 in accessions with (1/1) or without the SV (0/0), based on RNA-seq data. i Expression of evm.model.Chr01.4128 in accessions with (1/1) or without the SV (0/0), based on RNA-seq data. In boxplots (e–i), the interquartile range is shown as the lower and upper edges of the boxes, respectively, and the central lines stand for the median. The whiskers extend to the largest and smallest values within the 1.5 × IQR in (e–g), and to the largest and smallest values in (h–i). Significant levels were determined using a two-sided Wilcoxon test in (e–g), and an unpaired two-sided t-test in (h) and (i). Source data are provided as a Source Data file.