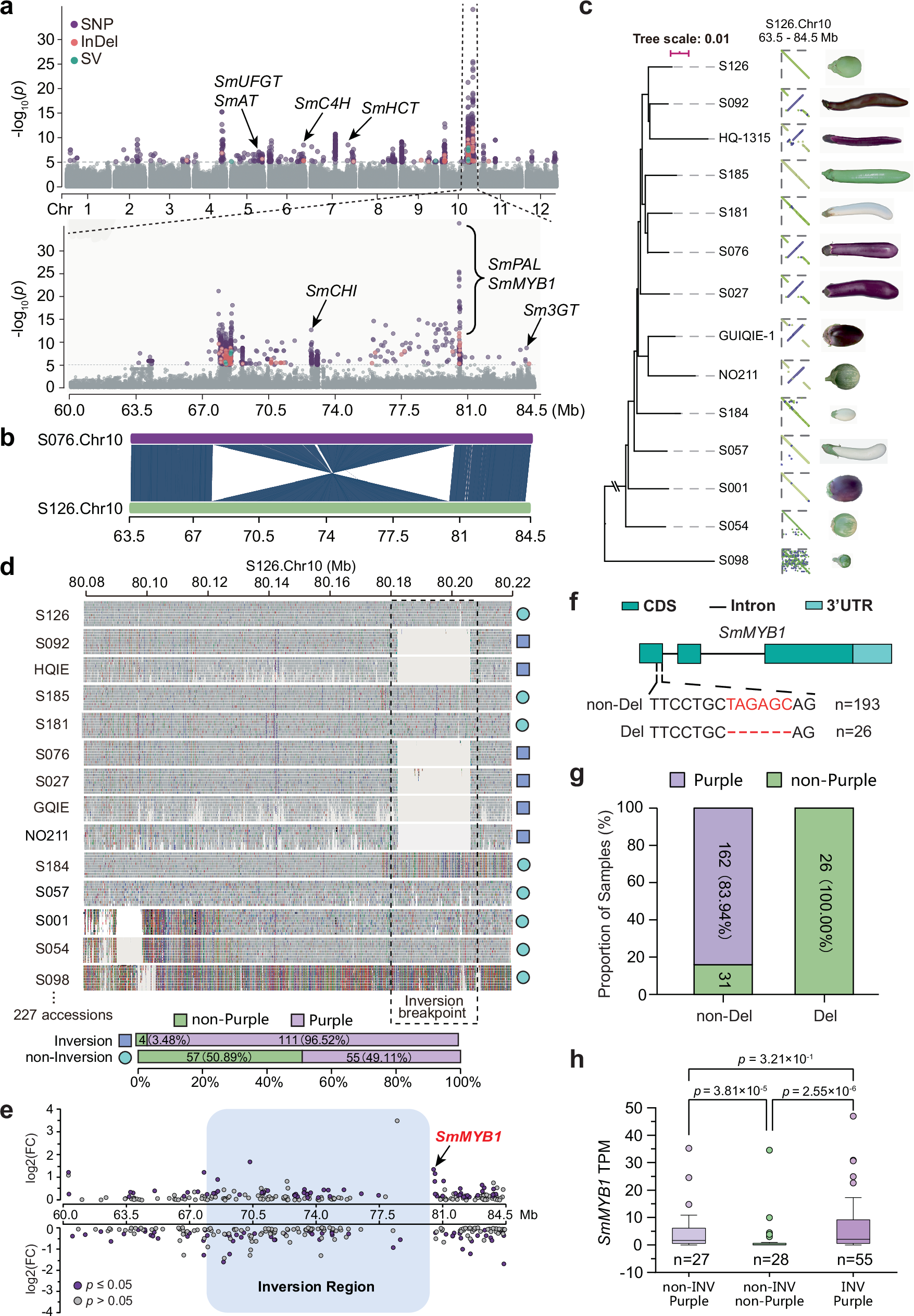
Fig. 4: A high frequency large inversion (~12.4 Mb) is strongly associated with fruit color in eggplant.

a Genome-wide association study (GWAS) results highlight a pronounced signal on chromosome 10 linked to fruit color. Several known anthocyanin biosynthesis pathway-related genes overlap with these GWAS signals, refer to Supplementary Data 9 for more details. P values were calculated using a two-sided Wald test based on a linear mixed model. b The GWAS signals on chromosome 10 coincide with a large inversion of ~12.4 Mb. c A high frequency of this inversion is observed in eggplant accessions with genome assemblies, particularly those exhibiting purple fruit color. Using ‘S098’ as the outgroup, it is inferred that the inversion occurred in purple varieties. d This inversion was further genotyped across 227 eggplant accessions using short-read mapping results. Examining the breakpoint region with the Integrative Genomics Viewer (IGV) revealed a large deletion associated with this inversion. e Expression profiles within this inversion region (highlighted in shadow) were compared between samples with (55 individuals) and without the inversion (55 individuals). The significantly differentially expressed gene, SmMYB1, is indicated with an arrow. f Genotyping of a 6-bp deletion in SmMYB1 coding region across 219 eggplant accessions. g The proportion of eggplant accessions with purple and non-purple fruit color is compared between groups with and without the 6-bp deletion. h RNA-seq data from 110 eggplant accessions reveal that differential expression of SmMYB1 is observed only between groups with different fruit colors, and not between groups with or without the inversion. In boxplots, the lower and upper edges of the box represent the first and third quartiles, respectively, and the central line indicates the median. The whiskers extend to the smallest and largest values within 1.5 × IQR. The p values above the bars indicate significantly different values (p < 0.05) calculated using unpaired t-test (two sided). Source data are provided as a Source Data file.