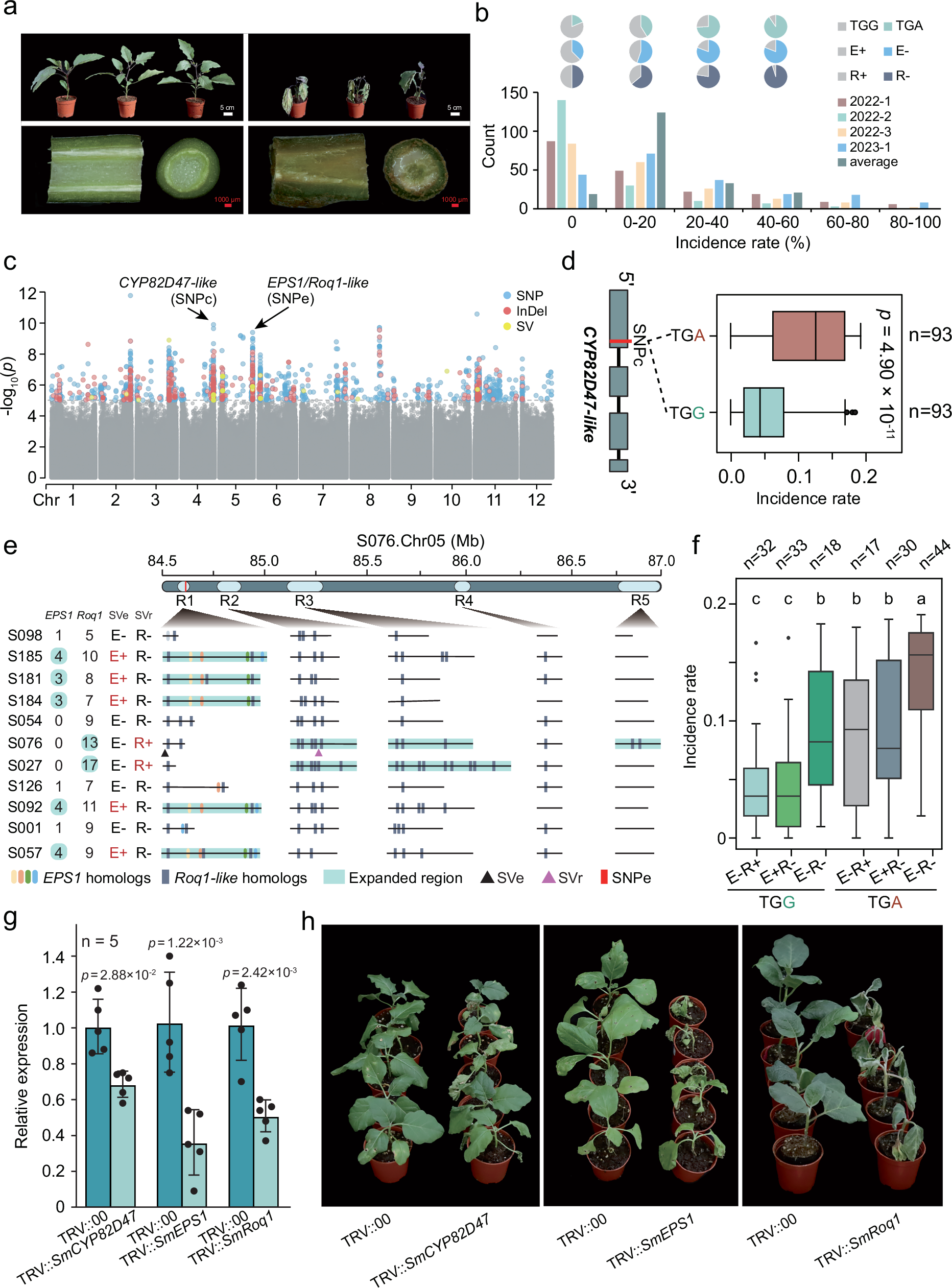
Fig. 6: Candidate loci associated with bacterial wilt resistance obtained from genome-wide association study.

a Phenotype of whole plant and stem sections after bacterial wilt pathogen infection for resistant and susceptible plants. b Frequency distribution of bacterial wilt disease incidence rates of ~200 accessions for four batches and the averaged rates across two years. Pi charts indicate proportions of different genotypes at the three markers described in (d, e). c Manhattan plot of GWAS analysis. The horizontal dashed line marks the significance threshold (-log10(p) ≥ 5). Two arrows point to candidate genes (SNPs) on Chr04 and Chr05. P values were calculated using a two-sided Wald test based on a linear mixed model. d A candidate gene on Chr04 homologous to CYP82D47. The SNP (G to A) leads to a premature stop codon. Accessions with the G/G genotype show significantly lower disease incidence than those with A/A genotype. e A candidate genomic region with strong association signals on Chr05, with varying numbers of EPS1 (0 ~ 4) and Roq1-like (5 ~ 17) homologs across 11 assemblies in five sub-regions (R1 ~ R5). Marker SVe (4,956 bp Indel) distinguishes accessions with many (E + , 3 ~ 4) versus fewer (E-, 0 ~ 1) EPS1 homologs, while marker SVr (167 bp Indel) differentiates accessions with abundant (R + , ≥13) versus fewer (R-, 5 ~ 11) Roq1-like homologs. f Normalized bacterial wilt incidence rates of 174 accessions with different genotype combinations of CYP82D47, SVe, and SVr. In boxplots (d, f), the lower and upper edges of the box represent the first and third quartiles, respectively, and the central line indicates the median. Whiskers extend to the smallest and largest values within 1.5 × IQR. P values above bars denote significant differences (d two-sided t-test, p < 0.05), and different letters indicate significance (f two-sided Wilcoxon rank-sum test, p < 0.05). g Relative expression of SmCYP82D47, SmEPS1, and SmRoq1 in control (TRV::00) and gene-silenced plants (mean ± SD, n = 5); significance was assessed by two-sided Student’s t-test. h Phenotypes of control and gene-silenced plants at 10 days post R. solanacearum infection (n = 5). Source data are provided as a Source Data file.