Fig. 6: Spatial molecular co-dependencies in individual tumor cell villages.
From: Tumor cell villages define the co-dependency of tumor and microenvironment in liver cancer

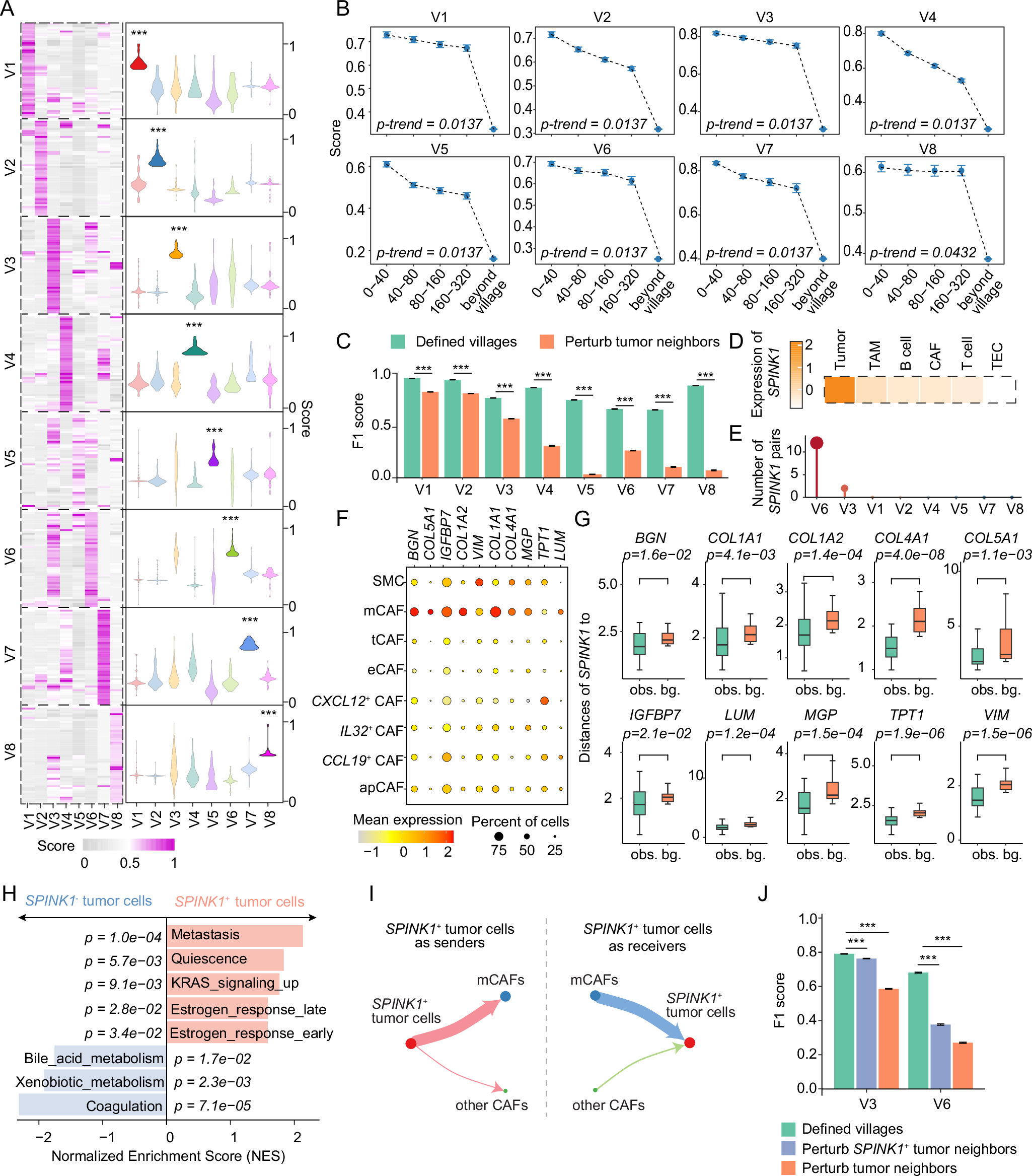
A Correlation scores of the top 50 gene pairs in each village. Violin plots (right) show the distribution of the scores of the gene pairs depicted in the heatmap (left) for each tumor cell village. Correlation scores were normalized to a 0–1 scale within each tumor cell village. The minimum, maximum, median, 25th percentile, and 75th percentile values for each violin plot are provided in the Source Data file. Statistical significance between each village’s correlation scores and those of all other villages was assessed using one-sided Student’s t-tests. Source data and detailed statistics are provided as a Source Data file. ***, p-value < 0.001. B Gradient changes in correlation scores between tumor cells and their neighbors across increasing spatial distances. Data are shown with mean ± standard error of the mean (SEM). Statistical significance of the trend was determined using the Mann-Kendall trend test. For each village, the top 50 gene pairs were included. Spatial bins represent increasing tumor cell-neighbor distances (0–40 µm, 40–80 µm, 80–160 µm, and 160–320 µm). Correlation scores were normalized to a 0–1 scale within each village. Source data and detailed statistics are provided as a Source Data file. C F1 score of the performance of the random forest model on the defined tumor cell villages and after perturbing the neighbors of tumor cells. Bar plots and error bars represent the mean F1 score + standard deviation (SD) (n = 100 replicates) for each tumor cell village. Each replicate represents an independent computational iteration of the random forest model. Statistical significance was assessed using one-sided Student’s t-tests. No adjustment was made for multiple comparisons. ***, p-value < 0.001. Source data and detailed statistics are provided as a Source Data file. D Expression of SPINK1 in different cell types. E Number of SPINK1-related gene pairs in each tumor cell village. F Expression of genes across different fibroblast subtypes. Color represents average gene expression, while dot size indicates the fraction of cells expressing a certain gene. G Distances between SPINK1+ and specific marker positive (BGN, COL1A1, COL1A2, COL4A1, COL5A1, IGFBP7, LUM, MGP, TPT1, and VIM) spots shown as observations (obs.), compared to distances between SPINK1+ and randomly selected spots as background (bg.). Each box shows the median (center line), interquartile range (box), and data range (whiskers). Statistical significance was assessed using one-sided Wilcoxon rank-sum tests by comparing the observation and the background. Source data and the precise number of comparisons for each plot are provided as a Source Data file. H Gene set enrichment analysis of SPINK1+ tumor cells compared with SPINK1- tumor cells. p-values were calculated by permutation testing (n = 10,000 permutations). No adjustment was made for multiple comparisons. I Cell-cell interaction networks between SPINK1+ tumor cells (red) and mCAFs (blue) or other CAFs (green). Line width and dot size are scaled proportionally to the identified number of ligand-receptor pairs. J F1 score of the performance of the random forest model on the defined tumor cell villages, perturbing the neighbors of SPINK1+ tumor cells, and perturbing the neighbors of all tumor cells. Bar plots and error bars represent the mean F1 score + standard deviation (SD) (n = 100 replicates) for each tumor cell village. Each replicate represents an independent computational iteration of the random forest model. Statistical significance was assessed using one-sided Student’s t-tests. No adjustment was made for multiple comparisons. ***, p-value < 0.001. Source data and detailed statistics are provided as a Source Data file.