Fig. 2: Twist1 promotes EndMT in vivo.
From: TWIST1 drives endothelial-to-mesenchymal-transition to stabilize atherosclerotic plaques

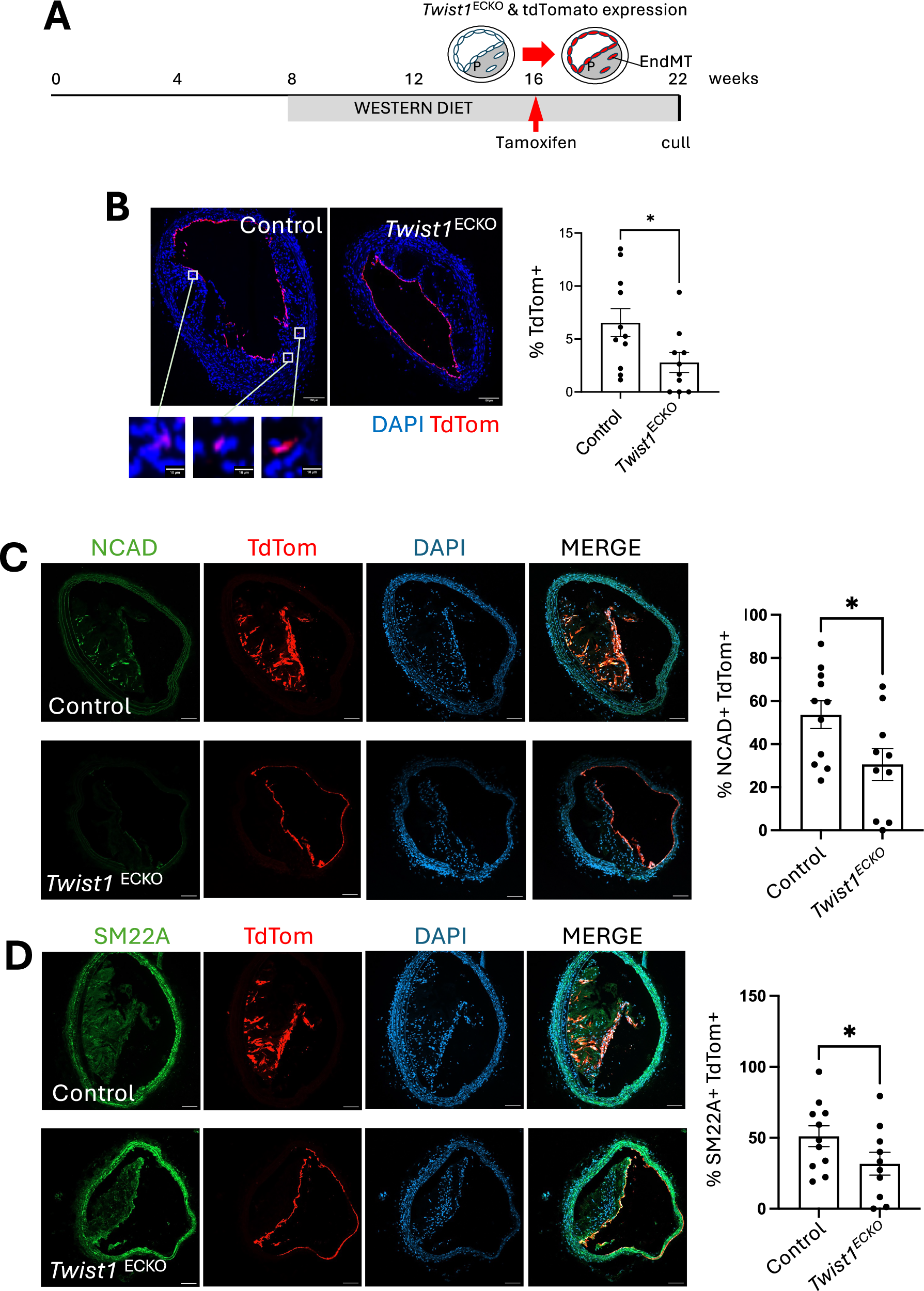
A Timeline of Twist1 deletion on an EC-tracked background in a model of atherosclerotic progression. Male Twist1ECKO (Twist1fl/fl Cdh5CreERT2/+ ApoE−/− Rosa26TdTomato/TdTomato) and control mice (Twist1+/+ Cdh5CreERT2/+ ApoE−/− Rosa26TdTomato/TdTomato) aged 8 weeks were fed a Western diet for 8 weeks to induce atherosclerotic lesions. Tamoxifen was then administered for 5 consecutive days to induce Twist1 deletion and TdTomato expression in ECs, and a Western diet was provided for an additional 6 weeks (totaling 14 weeks of Western diet). B The percentage of Rosa26TdTomato+ cells within the plaque was quantified in Twist1ECKO (n = 10) and control (n = 11) mice. Rosa26TdTomato+ cells are shown in red, and nuclei are counterstained with DAPI (blue). The magnified view of the boxed region shows Rosa26TdTomato+ cells in the plaque. Representative images are shown (Scale bar = 100 μm or 10 μm for magnified views). Mean values are shown +/- standard errors. C, D Frozen sections of brachiocephalic arteries from Twist1ECKO (n = 10) or control (n = 11) mice were stained using antibodies against NCAD (C; green) or SM22A (D; green). Rosa26TdTomato+ cells are shown in red, and nuclei are counterstained with DAPI (blue). The percentage of NCAD +/ TdTom+ cells (C) or SM22A / TdTom+ cells (D) within the plaque was calculated. Representative images are shown (Scale bar = 100 μm). Mean values are shown +/- standard errors. Differences between means were analysed using a two-sided unpaired t-test (B) or one-sided unpaired t-test (C, D). * P < 0.05. Source data are provided as a Source Data file.