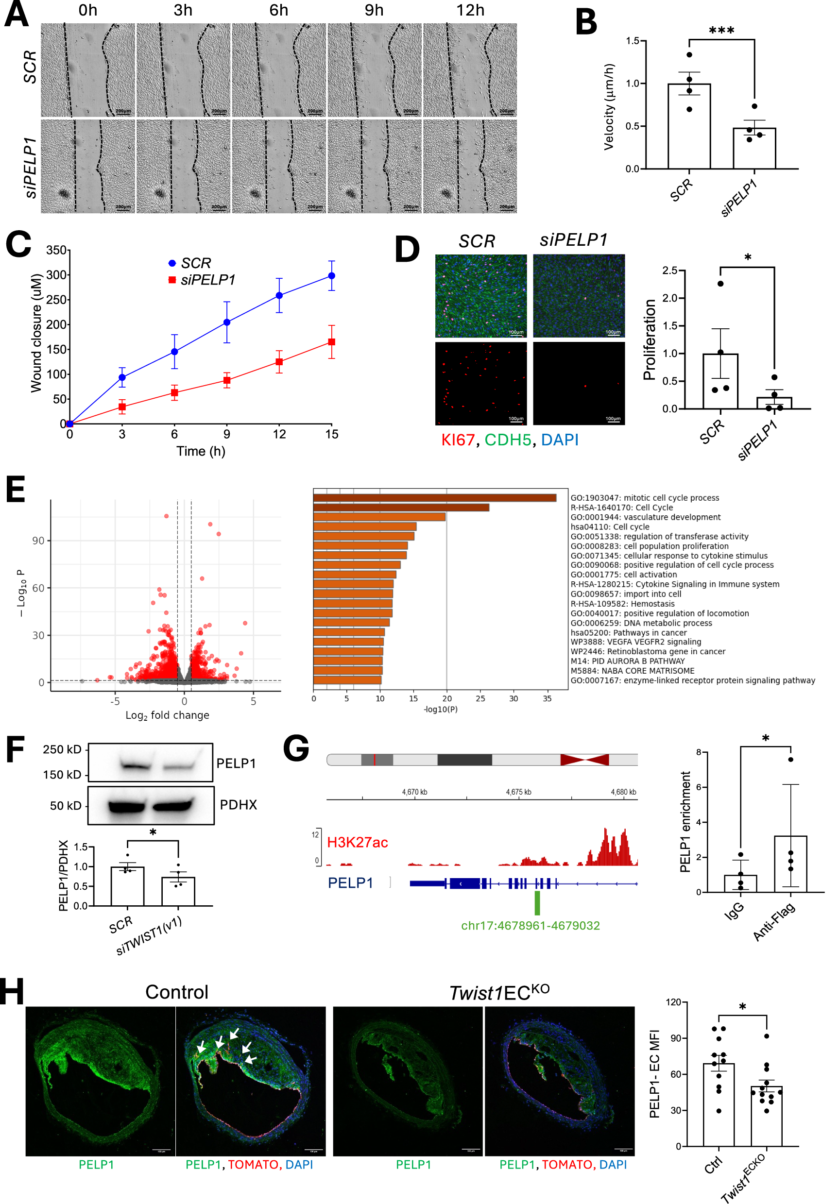
Fig. 4: TWIST1 promotes migration and proliferation via PELP1.
From: TWIST1 drives endothelial-to-mesenchymal-transition to stabilize atherosclerotic plaques

A–C Cell migration was assessed using a scratch wound assay in SCR vs PELP1-silenced (siPELP1) HAEC monolayers exposed to DF (orbital shaker). HAEC were from four independent donors. A Brightfield images show wound closure at different time points for a single representative donor (scale bar = 200 μm). B Average migration velocity over 12 h was quantified (distance migrated/12 h) (n = 4 donors). C The distance migrated from the initial wound (T0) was measured at multiple time points (n = 4 donors). D SCR- and siPELP1-treated HAECs were exposed to DF for 72 h (orbital shaker) and stained using antibodies against Ki67 (red) to assess proliferation. Merged images show DAPI (nuclear stain, blue) and VE-cadherin (green) (scale bar = 100 μm). Ki67-positive cells were quantified as a proportion of total nuclei, and values are shown as relative fold change compared to SCR (n = 4 donors). E RNA-seq analysis comparing control (SCR) and PELP1-silenced HAECs exposed to DF using the orbital shaker (n = 4 donors). RNA-seq data were analyzed using the DESeq2 Bioconductor package, incorporating donor as a covariate to account for donor-specific effects observed in principal component analysis. Multiple testing correction was performed using the Benjamini-Hochberg procedure. On the left, volcano plot showing differentially expressed genes (Padj < 0.05, fold change > 1.5, highlighted in red). On the right, pathway enrichment analysis (Metascape) identifies key pathways enriched by PELP1 siRNA. F Western blot analysis of PELP1 expression in SCR vs siTWIST1(v1)-silenced HAECs exposed to DF (Ibidi system), normalized to PDHX (n = 4 donors). G HAECs were infected with lentivirus expressing TWIST1-FLAG and exposed to DF using an orbital shaker for 72 h. TWIST1 binding at the PELP1 loci was assessed using an anti-FLAG antibody, with IgG as a control. On the left, a schematic representation of the PELP1 gene locus, with TWIST1 binding sites highlighted in green. On the right, ChIP-qPCR fold enrichment relative to the IgG control (n = 4 donors). H Brachiocephalic artery atherosclerotic plaques after 14 weeks of Western diet. Frozen sections of brachiocephalic arteries were stained using antibodies against PELP1 (green) in Twist1ECKO (n = 12) and control (n = 11) mice. Rosa26TdTomato+ cells are shown in red, and nuclei are counterstained with DAPI (blue). Arrows mark Rosa26TdTomato-PELP1 double-positive cells in the plaque. Representative images are shown (Scale bar = 100 μm). Mean values are shown ± standard errors. Differences between means were analysed using a two-tailed ratio paired t-test (B, D, G), a one-tailed ratio paired t-test (F) or a two-sided unpaired t-test (H). * P < 0.05; *** P < 0.001. Source data are provided as a Source Data file.