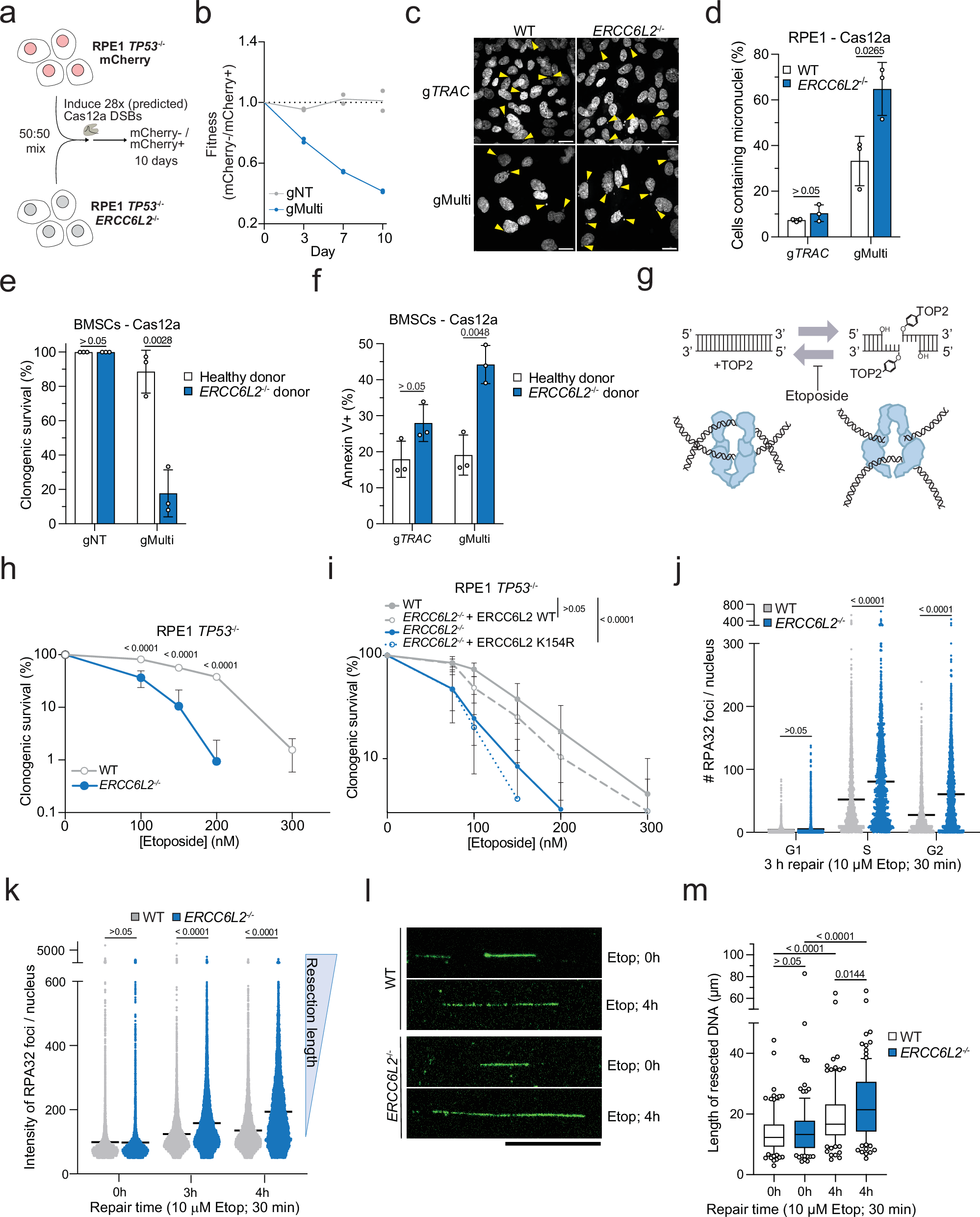
Fig. 3: Multiple staggered DSBs manifest in cell toxicity and excessive resection.
From: ERCC6L2 ensures repair fidelity for staggered-end DNA double-strand breaks

a Scheme for fluorescence-based competition assay. b Quantification of cell fitness after editing with the indicated gRNAs (n = 2 biological replicates). c Representative fluorescence microscopy images of DAPI-stained RPE1 TP53−/− cells 72 h post-Cas12a editing with the indicated gRNAs. Micronuclei are marked with yellow triangles. WT, wild-type. Scale bar = 10 µm. d Quantification of micronuclei 72 h post-treatment from (c) (mean of n = 3 biological replicates ± SD). Each data point corresponds to an individual biological replicate with >100 cells. e Quantification of clonogenic survival of bone marrow stromal cells (BMSCs) edited with a non-targeting gRNA (gNT) or the Cas12a gMulti (mean of n = 3 biological replicates ± SD). f Quantification of apoptotic BMSCs treated with Cas12a targeting either a single locus (gTRAC) or multiple targets (gMulti) (mean of n = 3 biological replicates ± SD). g Schematic of etoposide’s mechanism of action. h Clonogenic survival assay of RPE1 TP53−/− cells titrated with etoposide (mean of n = 3 biological replicates ± SD). i Clonogenic survival assay of RPE1 TP53−/− cells complemented with full-length or K154R ERCC6L2 titrated with etoposide (mean of n = 3 biological replicates ± SD). j Quantification of the number of RPA32 foci in G1, S and G2 phases in RPE1 TP53−/− cells (mean of n = 3 biological replicates). k Intensity quantification of RPA32 foci co-localizing with ɣH2AX foci in RPE1 TP53−/− cells (mean of n = 3 biological replicates). l Representative SMART assay tracts. Scale bar = 20 μm. m Quantification of resected DNA tracts measured. Box plots show the median and interquartile range (box), with whiskers extending to the 10th and 90th percentiles. At least 100 DNA fibers were measured per condition. Data from one representative experiment are shown; the experiment was performed two independent times with similar results. Statistical significance was determined with a two-tailed Welch’s t-test in (d, e, f, m); two-way ANOVA and Šídák comparison test in (h); two-way ANOVA and Tukey’s multiple comparison test in (i); one-way ANOVA and Tukey’s multiple comparison test in (j, k). Source data are provided as a Source Data file.