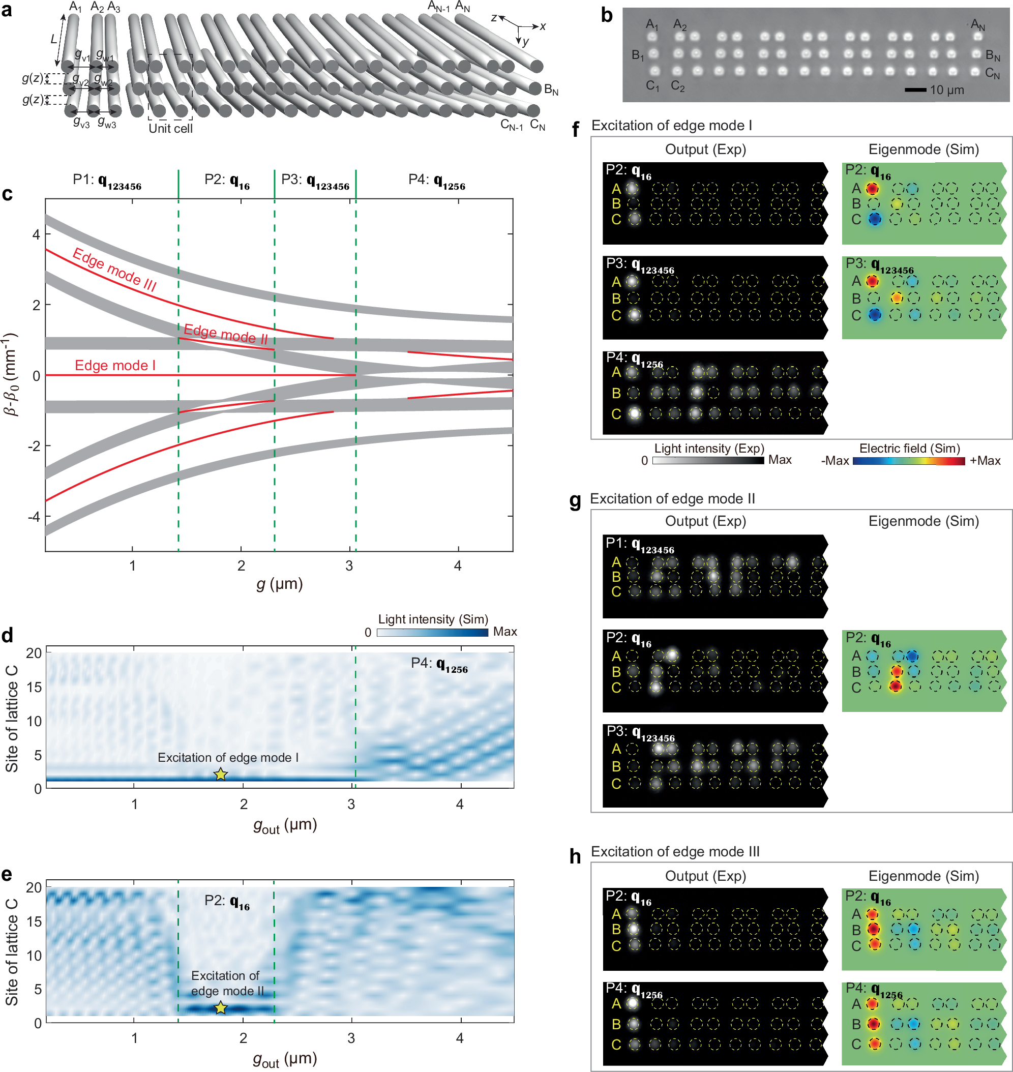
Fig. 3: Experimental measurement on the edge states associated with different non-Abelian topological charges.
From: Photonic non-Abelian topological insulators with six bands

a Schematic diagram of a six-band non-Abelian topological insulator consisted of triple-layered photonic waveguides, where each unit cell contains six waveguides. b Microscopic photograph of the cross-section of the fabricated waveguide arrays. c The calculated propagation constants as a function of \(g\) in a system with \({g}_{{{\rm{v}}}1}\) = 13.7 μm, \({g}_{{{\rm{w}}}1}\) = 7.3 μm, \({g}_{{{\rm{v}}}2}\) = 12.3 μm, \({g}_{{{\rm{w}}}2}\) = 8.7 μm, \({g}_{{{\rm{v}}}3}\) = 10.9 μm, and \({g}_{{{\rm{w}}}3}\) = 10.1 μm, where the red curves represent the topological edge modes, and the three green dashed lines mark the phase transition points. The simulated light intensity distribution at the output port of the waveguide arrays as a function of \({g}_{{{\rm{out}}}}\), where the edge mode I (d) or II (e) is excited at the input port with \({g}_{{{\rm{in}}}}\) = 1.8 μm (marked by the star). Experimentally measured light diffraction patterns at the output facet of samples by exciting the edge mode I (f), II (g) and III (h). In each figure, the left panels are experimental results, while the right panels are the simulated eigenfield distribution of the corresponding edge mode. The annotations P1, P2, P3, and P4 correspond to samples with \({g}_{{{\rm{out}}}}\) = 1.0 μm, 1.8 μm, 2.8 μm, and 4.4 μm, respectively, while they share the same \({g}_{{{\rm{in}}}}\) = 1.8 μm. There is only one exception that the left-lower panel in (h) is the experimental result of a sample with \({g}_{{{\rm{in}}}}={g}_{{{\rm{out}}}}\) = 4.4 μm. The right panels in (f–h) were created with MATLAB.