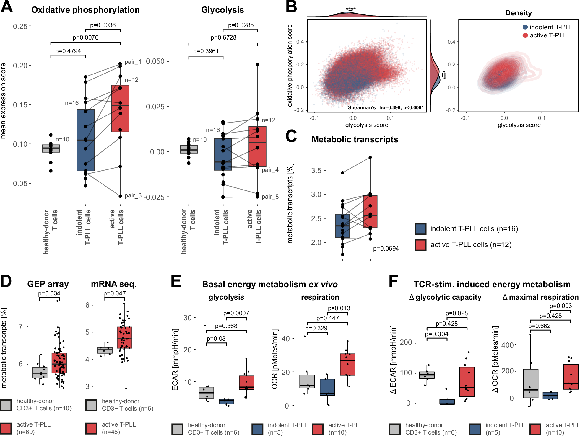
Fig. 4: Upregulated energy metabolism as a common feature in T-PLL progression.

A Mean expression scores of energy metabolism gene sets (left: HALLMARK oxidative phosphorylation, right: HALLMARK glycolysis)36,73. Oxidative phosphorylation and glycolysis-associated genes are strongly upregulated in active vs indolent T-PLL cells (oxidative phosphorylation: p = 0.0036; glycolysis: p = 0.0285, permutation test, B = 10,000, two-sided). B Correlation of HALLMARK oxidative phosphorylation and HALLMARK glycolysis gene expression scores within T-PLL cells. Left panel: Per-cell representation of expression score values (blue: indolent T-PLL cells, red: active T-PLL cells). Density distributions of T-PLL cells were compared for each score using two-sided MWW tests (****p < 0.0001). Both expression scores were positively correlated (rho=0.398, p < 0.0001, Spearman, two-sided). Right: Contour chart illustrating the two-dimensional density distribution of cell expression scores between indolent (blue) and active (red) T-PLL cells. C Mean percentage of transcripts encoding metabolism-associated genes in all protein-coding transcripts. Active-stage T-PLL cells show a relative increase of metabolic transcripts compared to indolent stage T-PLL cells (p = 0.0694, permutation test, B = 10,000, two-sided) D Relative increase of metabolic transcripts in publicly available T-PLL bulk gene expression data sets. Left: Gene expression array data comparing CD3 + T cells from 10 healthy donors to 69 T-PLL samples13 (median proportion of metabolic transcripts: 5.802 vs 6.073%, p = 0.034, MWW, two-sided). Right: mRNA sequencing data set of CD3+ T cells from 6 healthy donors and 48 T-PLL samples35 (median proportion of metabolic transcripts: 4.365% vs 4.758%, p = 0.047, MWW, two-sided). E Basal energy metabolism in indolent and active-stage T-PLL samples compared to age-matched healthy-donor derived pan CD3 + T cells. Agilent Seahorse assays were used to analyze energy metabolism ex-vivo (statistics: unpaired MWW, two-sided). Left panel: Box-whisker plot of basal glycolysis. Right: Box-whisker plot of basal respiration. F Maximal ex-vivo energy metabolism of T-PLL cells vs age-matched healthy-donor derived CD3 + T cells upon TCR stimulation via CD3/CD28 crosslinking (normalized to basal levels). Left panel: Box-whisker plot of maximum glycolytic capacity. Right: Box-whisker plot of maximal respiration. Statistical comparison using unpaired two-sided MWW. Indolent-phase T-PLL cells were strongly restricted in their capability to upregulate energy metabolism upon TCR stimulation. Definition of box plots: center: 50th percentile, box bounds: 25th and 75th percentiles (IQR), whiskers: smallest and largest observations (A) within 1.5×IQR of the box (C–F). Source data and complete summaries of statistical analyses are provided in the Source Data file.