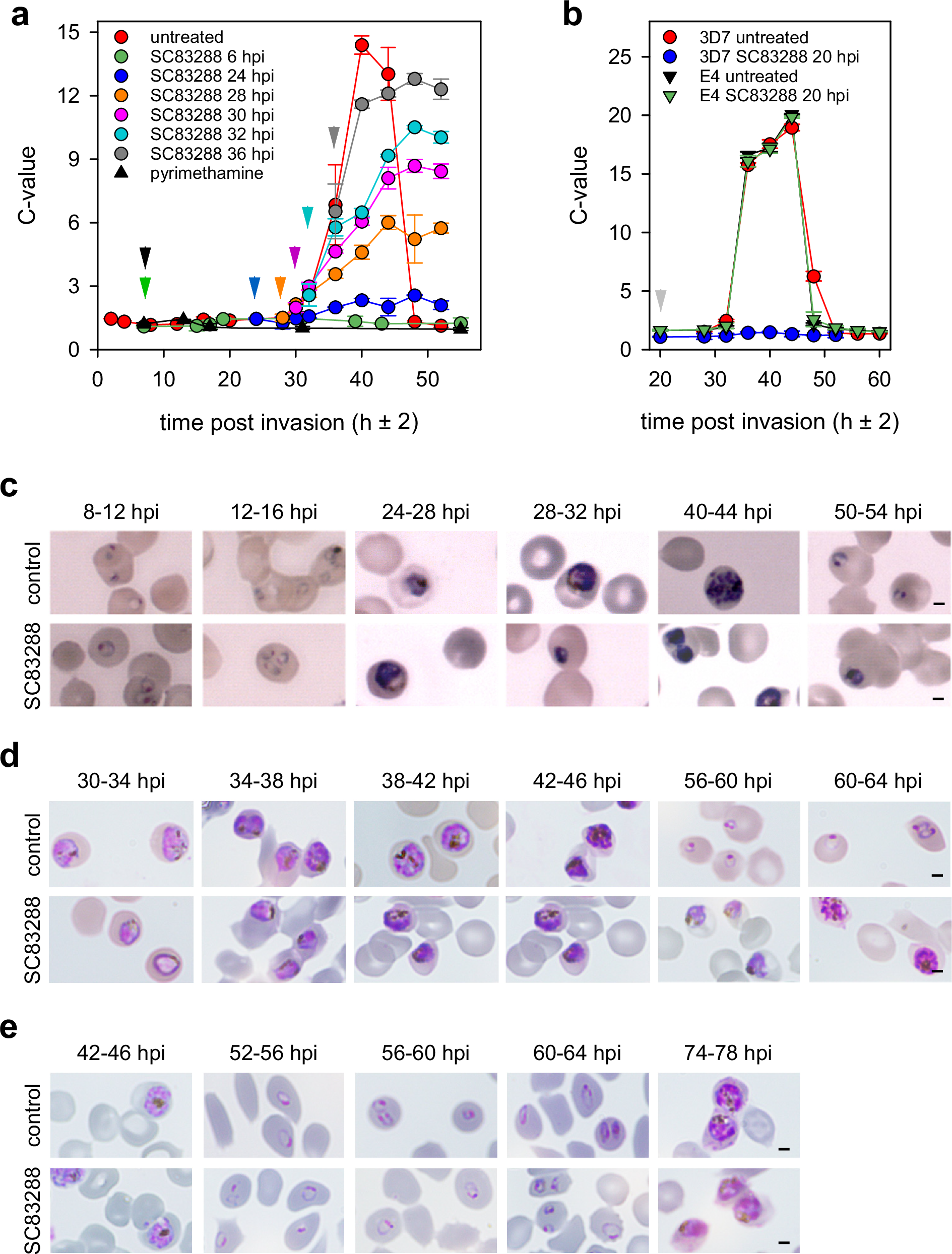
Fig. 5: SC83288 inhibits DNA replication and arrests karyokinesis.

a Inhibition of DNA replication by SC83288. P. falciparum Dd2–infected erythrocytes were treated with 30 nM SC83288 or 200 µM pyrimethamine at the indicated time points post-invasion (arrowheads). DNA content was quantified by flow cytometry using SYBR Green staining at 4-hour intervals post-treatment and expressed as C-values relative to the haploid genome. Data represent mean ± SEM from 5 independent biological replicates. b DNA replication kinetics of wild-type 3D7 and the SC83288-resistant line E4 under identical conditions as in (a). The gray arrow head indicates the time point 30 nM SC83288 was added. Data represent means ± SEM from three independent biological replicates. Giemsa-stained smears of highly synchronized 3D7 cultures exposed to 30 nM SC83288 starting at 8–12 hpi (c), 30–34 hpi (d), or 42–46 hpi (e). Untreated, time-matched controls were analyzed in parallel. Images are representative of four independent biological replicates with 30 cells analyzed per condition. Note the appearance of pyknotic parasites with condensed nuclei in the 8–12 hpi and 30–34 hpi treatment groups, but not in the 42–46 hpi group. Bar, 2 µm. For subfigures a and b, source data are provided as a Source Data file.