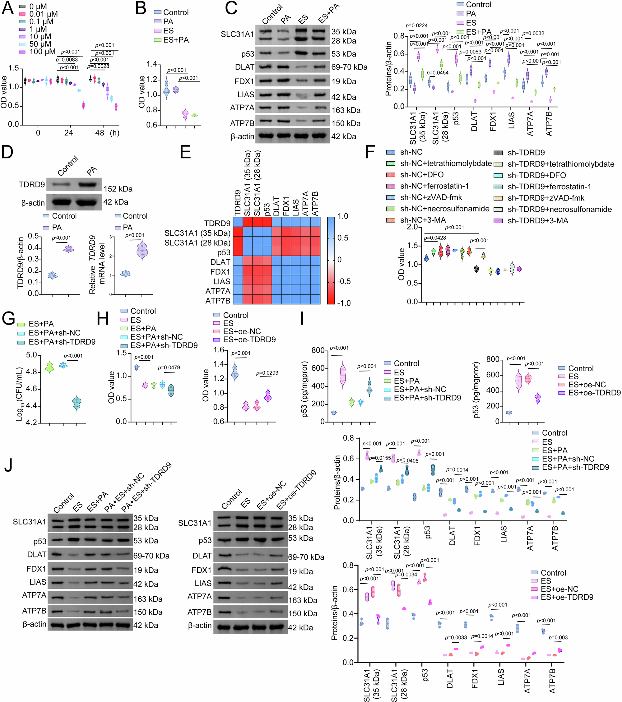
Fig. 5: Tudor domain-containing protein 9 (TDRD9) suppresses neutrophil cuproptosis in vitro.

A Neutrophils were pretreated with escalating doses of the copper ionophore elesclomol (ES) or dimethyl sulfoxide (DMSO; vehicle control) for 24 h. Dose-dependent cytotoxicity of ES in human neutrophils. n = 3 independent experiments. B Neutrophils were pretreated with 10 μM ES for 24 h and challenged with Pseudomonas aeruginosa (PA) strain PAO1 at a multiplicity of infection (MOI) of 10 for 1 h. Viability of neutrophils treated with 10 μM ES ± PAO1 infection. n = 3 independent experiments. C Western blot analysis of cuproptosis-related proteins under PAO1/ES co-treatment. n = 3 independent experiments. D PAO1-induced TDRD9 upregulation. n = 3 independent experiments. E Correlation heatmap between TDRD9 and cuproptosis regulators. F Neutrophils were pre-transducted with lentiviral-based short hairpin RNA (shRNA) knocking down Tudor domain-containing protein 9 (TDRD9) (sh-TDRD9) and exposed to 20 μM tetrathiomolybdate (cuproptosis inhibitor; 2 h), 50 μM deferoxamine (DFO; iron chelator; 1 h), 10 μM ferrostatin-1 (ferroptosis inhibitor; 1 h), 5 μM Z-VAD-FMK (pan-caspase inhibitor; 1 h), 1 μM necrosulfonamide (necroptosis inhibitor; 1 h), and 500 μM 3-methyladenine (3-MA; autophagy inhibitor; 1 h). Neutrophil viability under pharmacological inhibition of alternative cell death pathways. n = 3 independent experiments. G Neutrophils were pre-transducted with sh-TDRD9, followed by treatment with 10 μM ES and PAO1. Quantitative analysis of colony-forming unit (CFU) in neutrophils. n = 3 independent experiments. H Neutrophils were pre-transducted with sh-TDRD9 or lentiviral TDRD9 overexpression construct (oe-TDRD9), followed by treatment with 10 μM ES and PAO1. Viability of PAO1/ES-treated neutrophils with TDRD9 knockdown/overexpression. n = 3 independent experiments. I Enzyme-linked immunosorbent assay (ELISA) analysis of tumor protein p53 (p53) levels in cell culture medium. n = 3 independent experiments. J Protein expression dynamics of cuproptosis mediators under genetic TDRD9 modulation. n = 3 independent experiments. Data represent median ± interquartile range (IQR), and analyzed by two-sided two-way ANOVA with Tukey’s multiple comparisons test (A), or two-sided one-way ANOVA with Tukey’s multiple comparisons test (B–D, F–J). Source data are provided as a Source Data file.